
7月11日,仙坛股份发布2021年半年业绩预告,公司2021年上半年预计盈利1.1亿元-1.3亿元,同比减少60.51%-53.33%;去年同期盈利2.79亿元。


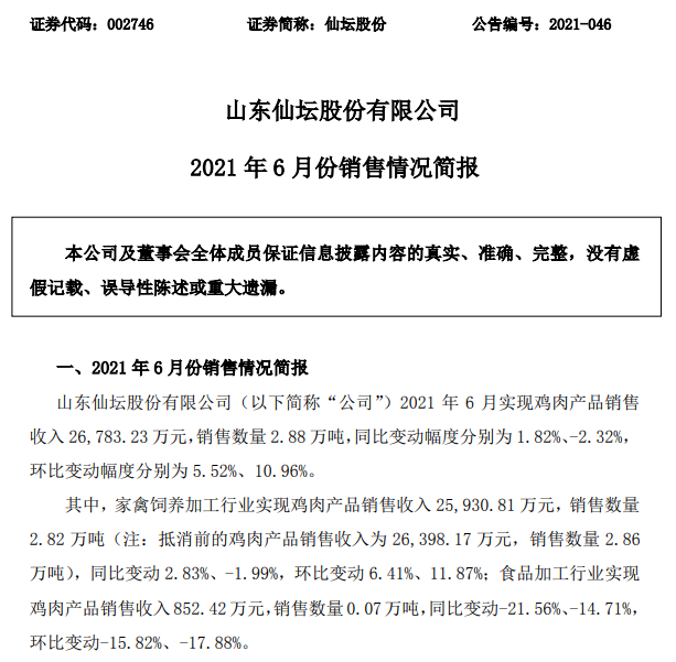
7月9日,仙坛股份公布2021年6月份销售情况简报,公司2021年6月实现鸡肉产品销售数量 2.88 万吨,销售收入2.68亿元,环比变动幅度分别为10.96%、5.52%,同比变动幅度分别为-2.32%、1.82%。经计算得出,6月鸡肉产品销售均价为9.30元/公斤,环比下跌4.74%,同比增长4.30%。

其中,家禽饲养加工行业实现鸡肉产品销售数量2.82 万吨,销售收入2.59亿元(注:抵消前的鸡肉产品销售数量 2.86万吨,销售收入为2.64亿元),环比变动11.87%、6.41%,同比变动-1.99%、2.83%。经计算得出,6月销售均价9.20元/公斤,环比下跌4.91%,同比增长4.65%。

食品加工行业实现鸡肉产品销售数量0.07万吨,销售收入852.42万元,环比变动-17.88%,-15.82%,同比变动-14.71%,-21.56%。经计算得出,6月销售均价为12.18元/公斤,环比下跌3.80%,同比下跌10.35%。

2021年1-6月,公司实现鸡肉产品销售数量13.96万吨,同比减少3.73%;销售收入13.35万元,同比减少7.55%;销售均价为9.69元/公斤,同比下跌4.37%。
其中,家禽饲养加工行业实现鸡肉产品销售数量13.5万吨,同比减少4.05%;销售收入12.77亿元,同比减少7.86%;销售均价9.63元/公斤,同比下跌3.95%。
食品加工行业实现鸡肉产品销售数量0.47万吨,同比增加6.63%;销售收入0.62亿元,同比增加7.01%; 销售均价为13.25元/公斤,同比上涨0.15%。
2019-2021年每月鸡肉销售走势




☞ 温氏股份:6月毛鸡价格下跌12%,已连跌4个月,估计跌破成本价致亏损
来源:大畜牧综合,仅供参考。



