

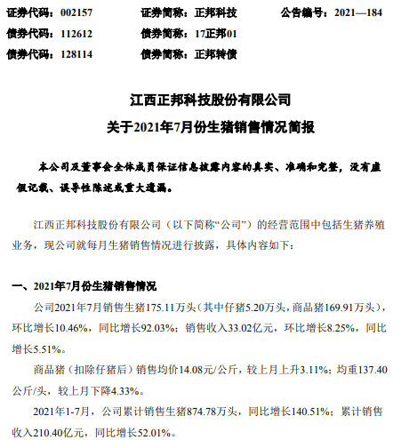
8月6日,正邦科技发布2021年7月份生猪销售情况,公司2021年7月销售生猪175.11万头,环比增长10.46%,同比增长92.03%,单月销量再创新高;销售收入33.02亿元,环比增长8.25%,同比增长5.51%。

其中,7月仔猪销量5.20万头,环比增长37.57%,同比下降86.59%;商品猪销量169.91万头,环比增长9.8%,同比增长224.32%,单月销量连续4个月创新高。

商品猪(扣除仔猪后)销售均价14.08元/公斤,环比上升3.11%,同比下降61.55%;均重137.40公斤/头,环比下降4.33%,同比上升8.66%。

经计算得知,正邦7月单头生猪销售均价1886元/头,环比下降1.99%,同比下降45.05%。

2021年1-7月,公司累计销售生猪874.78万头,同比增长140.51%;累计销售收入210.40亿元,同比增长52.01%。
如果按照正邦2021年生猪销售目标2000万头计算的话,前7个月已经完成43.74%。

正邦科技对此说明原因,2021年7月,公司生猪销售数量同比增幅较大主要是由于生猪产能释放所致。2021年1-7月,公司生猪累计销售数量和销售收入同比增长较大主要是由于生猪产能释放所致。
2017-2021年每月生猪销售走势及对比





近日,正邦科技在互动易平台表示,公司二季度仔猪投苗量约为450万头。公司目前已交付育肥产能1200万,剩余1300万的产能处于在建状态,这部分在建产能主要采用代建的方式进行。
截止2021年6月30日,公司生猪存栏总量(含母猪)为1200万头,其中能繁母猪为120万头,后备母猪为70万头。另外,公司220万头的母猪产能已交付,该产能也为公司未来的上量奠定了充足的基础。目前公司致力于成本改善以提升经营质量,未来公司也将根据自身的成本情况制定扩张计划。

☞ 牧原股份:7月生猪销量301万头,前7月突破2000万头收入近450亿
☞ 傲农生物:7月生猪销售25.27万头同增149%,累计超150万头同增178%,生猪成本8元/斤
☞ 天邦股份:7月仔猪销量急剧下降,前7月生猪收入超50亿增11%,已建成70万头能繁产能
☞ 金新农:7月仔猪均重涨73%,种猪均重降30%,前7月收入同增101%
☞ 东瑞股份:7月供港猪价下跌,生猪销量和收入环比均下跌,前7个月生猪销量超20万头
☞ 正虹科技:7月生猪收入环降7成,前7月销量和收入已超2020年全年
来源:大畜牧综合企业公告,仅供参考。


