
根据《兽药管理条例》和《兽药注册办法》规定,经审查,批准华中农业大学等14家单位申报的鸭坦布苏病毒病灭活疫苗(DF2株)等4种兽药产品为新兽药,核发《新兽药注册证书》,发布产品试行规程、质量标准、说明书和内包装标签,自发布之日起执行。
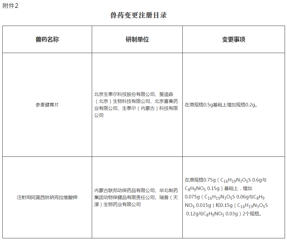
批准北京生泰尔科技股份有限公司等7家单位申报的参麦健胃片等2种兽药产品变更注册,自发布之日起执行。
特此公告。
附件:1.新兽药注册目录
2.兽药变更注册目录
3.制造及检验试行规程
4.质量标准
5.说明书和内包装标签
农业农村部
2021年9月26日


新兽药说明书
1、鸭坦布苏病毒病灭活疫苗(DF2株)说明书
【制品名称】
通用名 鸭坦布苏病毒病灭活疫苗(DF2株)
商品名 无
英文名 Duck Tembusu Virus Vaccine,Inactivated(Strain DF2)
汉语拼音 Ya Tanbusubingdubing Miehuoyimiao(DF2 Zhu)
【主要成分与含量】 主要成分为鸭坦布苏病毒(DF2株),每毫升疫苗所含病毒(灭活前)的病毒含量为107.0TCID50。
【性状】 乳白色均匀乳剂。
【作用与用途】 用于预防由鸭坦布苏病毒引起的鸭坦布苏病毒病。免疫期为4个月。
【用法与用量】 1~2周龄雏鸭每只颈部皮下注射0.5ml,首免后 2周以相同免疫方式加强免疫一次;成鸭每只肌肉注射1.0ml,首免后2周以相同免疫方式加强免疫一次,每只1.0ml。
【不良反应】 一般无可见的不良反应。
【注意事项】 (1)仅用于健康鸭群。
(2)使用前使疫苗恢复到室温并充分摇匀,疫苗瓶开封后,应于当日用完。
(3)疫苗在运输、保存、使用过程中应防止消毒剂和阳光照射,切忌冻结和高温。
(4)疫苗使用前应认真检查,如出现破乳、变色、包装瓶有裂纹等均不可使用。
(5)疫苗应在标明的有效期内使用。
(6)应对注射部位进行严格消毒。
(7)剩余的疫苗及用具,应经消毒处理后废弃。
【规格】 (1)100ml/瓶 (2)250ml/瓶 (3)500ml/瓶
【贮藏与有效期】 2℃~8℃保存,有效期为18个月。
2、鸡马立克氏病活疫苗(CVTR株)说明书
【兽药名称】
通用名 鸡马立克氏病活疫苗(CVTR株)
商品名
英文名 Marek's Disease Vaccine, Live(Strain CVTR)
汉语拼音 Ji Malikeshibing Huoyimiao(CVTR Zhu)
【主要成分与含量】 本品含鸡马立克氏病病毒血清I型CVTR株。每羽份病毒含量不低于2000PFU。
【性状】 融化后为淡黄色或淡红色细胞悬液。
【作用与用途】 用于预防鸡马立克氏病。
【用法与用量】 颈背皮下注射。按瓶签注明羽份,加专用稀释液稀释,每羽0.2ml。
【不良反应】 一般无可见的不良反应。
【注意事项】 (1)本疫苗注射1周后产生免疫力,应采取有效措施防止孵化室和育雏室内发生早期强毒感染。
(2)在疫苗运输或保存过程中,如液氮容器中液氮意外蒸发完,则疫苗失效,应予废弃。疫苗生产厂家及经销和使用单位应指定专人检验补充液氮,以防意外事故。
(3)取出的疫苗应立即放入37℃温水中速融(不超过1分钟),用注射器从安瓿瓶中吸出疫苗时,必须使用16或18号针头。
(4)疫苗现配现用,疫苗稀释液在使用前孵育至25℃左右。稀释后限1小时内用完,注射过程中应经常轻摇稀释的疫苗(避免产生泡沫),使细胞悬浮均匀。
(5)用过的疫苗瓶、器具和未用完的疫苗等应进行无害化处理。
(6)保存疫苗的液氮罐应在室温条件下,干燥通风良好的地点直立存放。
(7)从液氮罐中取出本品时应戴手套,以防冻伤。
【规格】 (1)100羽份/瓶 (2)250羽份/瓶 (3)500羽份/瓶 (4)1000羽份/瓶 (5)2000羽份/瓶
【贮藏与有效期】 液氮保存,有效期为24个月。
3、猪圆环病毒2型亚单位疫苗(重组杆状病毒OKM株)说明书
【兽药名称】
通用名 猪圆环病毒2型亚单位疫苗(重组杆状病毒OKM株)
商品名 无
英文名 Subunit Vaccine of Porcine Circovirus Type 2(Recombinant Baculovirus Strain OKM)
汉语拼音 ZhuyuanhuanbingduerxingYadanweiyimiao (ChongzuGanzhuangbingdu OKM Zhu)
【主要成分与含量】 疫苗中含重组杆状病毒OKM株感染昆虫细胞中的PCV2 Cap重组蛋白,抗原含量不低于16.0μg/ml。
【性状】 无色或微黄色半透明混悬液。
【作用与用途】 用于预防由猪圆环病毒2型感染引起的疾病。免疫期为5个月。
【用法与用量】 颈部肌肉注射。14~21日龄仔猪,1.0ml/头。母猪配种前14~28日,2.0ml/头,分娩前28~35日可以同样剂量加强免疫1次。
【不良反应】 一般无不良反应。个别猪接种疫苗后,于注射部位可能出现轻度肿胀,体温轻度升高,1~3日后恢复正常。
【注意事项】 (1)仅用于接种健康猪。
(2)使用前恢复至室温,摇匀后使用。
(3)若出现破损、异物,切勿使用。
(4)用过的疫苗瓶、器具和未用完的疫苗等应进行无害化处理。
【规格】 (1)10ml/瓶 (2)20ml/瓶 (3)40ml/瓶 (4)50ml/瓶 (5)100ml/瓶
(6)250ml/瓶 (7)500ml/瓶
【包装】 (1)10瓶/盒
【贮藏与有效期】 2℃~8℃保存,有效期为23个月。
4、猪圆环病毒2型灭活疫苗(SD株)说明书
【兽药名称】
通用名 猪圆环病毒2型灭活疫苗(SD株)
商品名 无
英文名 Porcine Circovirus Type 2 Vaccine, Inactivated (Strain SD)
汉语拼音 Zhu Yuanhuanbingdu Erxing Miehuoyimiao(SD Zhu)
【主要成分与含量】 疫苗中含有灭活的猪圆环病毒2型SD株,灭活前每毫升病毒液病毒含量为105.5~106.0 TCID50。
【性状】 乳白色乳状液。
【作用与用途】 用于预防由猪圆环病毒2型感染引起的疾病。免疫期为4个月。
【用法与用量】 14~21日龄健康仔猪,每头颈部肌肉注射2.0ml。
【不良反应】 一般无不良反应。个别猪接种疫苗后,于注射部位可能出现轻度肿胀,体温轻度升高,1~3日后恢复正常。
【注意事项】 (1)仅用于健康仔猪。
(2)疫苗贮藏及运输过程中切勿冻结,使用前使疫苗平衡至室温并充分摇匀。
(3)使用前应仔细检查包装,如发现破损、残缺、文字模糊、过期失效等,则禁止使用。
(4)注射器具应严格消毒,每头猪更换1次针头,接种部位严格消毒后进行深部肌肉注射。
(5)禁止与其他疫苗合用,接种同时不影响其它抗病毒类和抗生素类药物的使用。
(6)启封后应在8小时内用完。
(7)剩余疫苗、疫苗瓶及注射器具等应无害化处理。
【规格】 (1)4ml/瓶 (2)10ml/瓶 (3)20ml/瓶 (4)40ml/瓶 (5)100ml/瓶
【包装】 (1)4ml/瓶×20瓶/盒×60盒/箱 (2)10ml/瓶×20瓶/盒×30盒/箱
(3)20ml/瓶×10瓶/盒×50盒/箱 (4)40ml/瓶×250瓶/箱 (5)100ml/瓶×100瓶/箱
【贮藏与有效期】 2℃~8℃,有效期为12个月。
来源:农业农村部


