
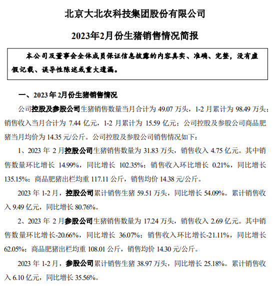
3月24日傍晚,大北农披露2023年2月份生猪销售情况,公司控股及参股公司生猪销售数量当月合计为49.07万头,环比减少0.71%,同比增长74.63%,连续4个月同比增长;
销售收入当月合计为7.44亿元,环比减少8.71%,同比增长102.17%,连续7个月同比增长;
商品肥猪当月均价为14.35元/公斤,环比下降0.42%,连续4个月环比下降,同比上涨19.98%,连续9个月同比上涨,近10个月最低价。
同时,大北农表示,2023年2月,销售数量、销售收入同比增长主要是因为产能逐步释放和国内生猪市场行情变化所致。



2023年1-2月,公司控股及参股公司累计销售生猪为98.49万头,同比增长41.2%,完成今年生猪销售目标600万头的16.42%;
累计销售收入15.59亿元,同比增长59.73%。

大北农在3月14日机构调研时透露一些信息,具体如下:
1、生猪目标
公司会根据市场行情、经营管理需求来判断是否满产,产能逐步释放,满产有助于进一步降低成本等,今年计划目标出栏是 600 万头。
【2022年生猪出栏数量为443.12万头,增长约160万头,幅度为35.4%。】
2、生猪养殖模式
公司养殖以公司+农户模式为主,约占 80%,公司自养占 20%。
3、生猪成本
公司整体完全成本在 18-19 元/公斤之间。
成本控制比较好的平台,如正能,可以做到 16 元/公斤以内。
集团目前在做成本控制标杆管理,各平台向成本控制较好的平台看齐,按目前行情争取做到 16 元/公斤以内,努力把养殖成本做到行业排名靠前的水平。
4、仔猪情况
目前公司仔猪的外购比例在 20%-30%左右。
5、公司联合发展养猪战略
公司提出的联合发展养猪战略,以联合、综合服务养殖户为主。
以原料采购为例,目前集团将省级平台的采购权收回到了集团总部,由集团总部统一采购,总部直接对接工厂,同时,会增强上游供应商的集采优势,并将集团采购平台向行业开放,做行业供应链平台,与供应商、养殖户等合作共赢。
6、饲料情况
今年 1-2 月份合计来看,呈增长态势。高端料如教槽料、保育料、母猪料有较好的增长。
目前饲料产能可以满足公司发展需要,养殖产业由于公司产能尚未完全释放,暂时没有并购计划。
7、九鼎、正邦并购诉讼相关情况
与正邦和九鼎均在诉讼中,后续相关情况会及时公告。
来源:大畜牧综合企业公告,仅供参考。

♣ 温氏股份:2月生猪销量环增21.95%,因投苗增加和生产成绩提高所致
♣ 新希望2月生猪销量创新高,1-2月生猪销售超300万头同比增长33%,收入同比增长68%
♣ 天邦食品:2月全群销售均价低,是因为淘汰母猪销量占比相对较高
♣ 天康生物:因新建产能释放,2月生猪销量和收入同比超150%
♣ 唐人神:2月肥猪销量创新高,因生猪产能逐步释放,公司楼房猪舍各项生产经营指标较平房养猪更加优异
♣ 华统股份2月生猪销量创新高,能繁母猪存栏量13万头,今年生猪出栏量超250万头
♣ 京基智农2022年生猪营收同比增长1150%,前2月生猪收入3.7亿元,目前在建及已建成的项目布局产能超200万头
♣ 东瑞股份2月生猪销量创新高,其中淘汰种猪9200头,大约去年1-9月之和
♣ 罗牛山:2月生猪销量创新高,同比增长133%;拟募资20.8亿用于生猪养殖以及数智化建设等项目


