

大畜牧综合 ,德康、大北农和正邦这3家公司在2025年2月和1-2月的生猪销售情况基本一致,2月生猪销售数量、收入和均价环比均减少同比均增长,1-2月生猪销售同比均增长,而新希望2月及1-2月的生猪销售数量和收入同环比均减少,价格走势与其它3家一致,具体情况如下:
☞ 新希望:2月生猪销售数量和收入同环比均减少,且创近2年半多最少

大畜牧综合,新希望2025年2月销售生猪 114.01万头,环比减少23.93%,同比减少12.89%,连续2个月同环比减少,为近30个月最少销量,也就是自2022年9月以来最少单月销量;
2025年2月,公司生猪销售收入16.47亿元,环比减少19.94%,同比减少10.3%,连续2个月同环比减少,为近34个月最少收入,也就是自2022年5月以来最少单月收入;
2025年2月,公司商品猪销售均价14.64元/公斤,环比下跌5.0%,连续6个月环比下跌,且跌至近11个月最低价,但同比上涨5.63%,且连续11个月同比上涨。


2025年1-2月,公司累计销售生猪数量为263.88万头,同比减少13.01%;
累计销售收入为37.04亿元,同比减少7.28%。

☞ 德康农牧:1-2月生猪销售数量和收入同比均增长,2月商品猪销量占比下降明显

大畜牧综合,德康农牧2025年2月生猪销量为78.82万头,环比减少2.29%,连续2个月环比减少,为近4个月最少单月销量,但同比增长60.53%;
公司生猪销售收入为14.54亿元,环比减少12.85%,连续2个月环比减少,为近10个月最少单月收入,但同比增长72.55%;
公司商品猪销售均价为15.33元/公斤,环比下跌4.9%,连续6个月环比下跌,跌至近10个月最低,但同比上涨9.27%。

2025年1-2月,公司累计销售生猪数量为159.48万头,同比增长25.02%;
累计销售收入为31.22亿元,同比增长47.45%。

其中,公司2025年2月商品肉猪销量为67.42万头,环比减少14.04%,为近6个月最少单月销量,占总销量的85.5%,占比大幅下降。

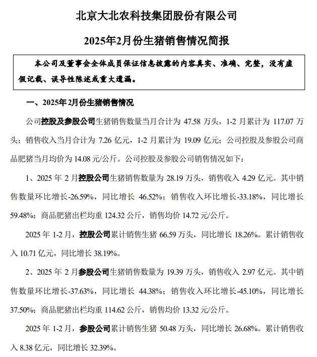
☞ 大北农:2月生猪销售数量、收入和均价阶段性创新低,但1-2月同比增长

大畜牧综合,大北农公司控股及参股公司2025年2月生猪销售数量当月合计为47.58万头,环比减少31.53%,连续2个月环比减少,为近6个月单月最少销量,但同比增长45.64%,且连续6个月同比增长;
公司销售收入合计为7.26亿元,环比减少38.63%,连续2个月环比减少,但同比增长49.69%,且连续12个月同比增长;
大北农表示,2025年2月,生猪销售数量、收入同比增长、环比下降主要是因为国内生猪市场行情变化及产能逐步释放所致。
2025年2月,公司控股及参股公司商品肥猪当月销售均价为14.08元/公斤,环比下跌8.21%,连续6个月环比下跌;但同比上涨1.73%,连续11个月同比上涨,为近12个月最低价。


2025年1-2月,公司累计销售生猪数量为117.07万头,同比增长21.75%;
累计销售收入为19.09亿元,同比增长35.58%。

☞ 正邦科技:1-2月生猪销量和收入同比出现大幅增长

大畜牧综合,正邦科技2025年2月销售生猪45.07万头,环比减少21.12%,连续2个月环比减少,为近5个月最少单月销量,同比增长104.12%,且连续6个月同比增长;
销售收入4.63亿元,环比减少32.15%,连续3个月环比减少,为近6个月最少单月收入,但同比增长138.66%,且连续9个月同比增长;
商品猪(扣除仔猪后)销售均价14.35元/公斤,环比下跌6.41%,连续6个月环比下跌,且跌至近10个月最低,但同比上涨8.22%,且连续10个月同比上涨。
正邦科技表示,2025年2月,公司生猪销售收入环比降幅较大主要是公司经营策略调整所致。


2025年1-2月,公司累计销售生猪数量为102.21万头,同比增长57.11%,完成今年销售目标700万头的14.6%;
累计销售收入为11.45亿元,同比增长94.71%。
正邦科技表示,2025年1-2月,公司累计生猪销售数量及销售收入同比上升较大主要是公司复工复产工作有序推进叠加销售价格同比上涨所致。

其中,2025年2月,公司销售商品猪数量为16.3万头,环比减少40.07%,连续2个月环比减少,为近6个月最少单月销量,但同比增长101.73%,连续7个月同比增长;
商品猪销售均重为131.61公斤/头,环比上升1.65%,同比上升0.77%。
2025年1-2月,公司累计销售商品猪数量为43.5万头,同比增长61.53%。


2025年2月,公司销售仔猪数量为28.77万头,环比减少3.91%,连续2个月环比减少,但同比增长105.5%,且连续3个月同比增长,占总销量的63.83%,占比为近16个最高;
经计算得出,2025年2月,公司仔猪销售均价为539元/头,环比上涨13.88%,连续2个月环比上涨,同比上涨39.66%,且连续11个月同比上涨,上涨至近8个月最高价。
2025年1-2月,公司累计销售仔猪数量为58.71万头,同比增长53.97%。


来源:大畜牧综合,仅供参考。

☞ 牧原股份2025年1-2月生猪销售情况——仔猪销量同比增长17倍
☞ 温氏股份2025年1-2月生猪和肉鸡销售情况——生猪和肉鸡销量同比均增长
☞ 2025年2月全国生猪定点屠宰企业生猪收购和白条肉出厂价格情况
☞ (2025年1月更新)值得收藏!最新最全的畜牧兽医行业数据资料汇编


