-
最新版《生猪屠宰检疫规程》(2023年4月1日起实施)
生猪屠宰检疫规程 生猪产地检疫规程 反刍动物产地检疫规程 家禽产地检疫规程 跨省调运乳用种用家畜产地检疫规程 跨省调运种禽产地检疫规程 生猪屠宰检疫规程 来源:农业农村部- 3.9k
- 0
-
最新版《跨省调运种禽产地检疫规程》(2023年4月1日起实施)
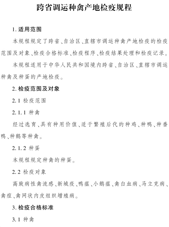
跨省调运种禽产地检疫规程 生猪产地检疫规程 反刍动物产地检疫规程 家禽产地检疫规程 跨省调运乳用种用家畜产地检疫规程 跨省调运种禽产地检疫规程 生猪屠宰检疫规程 来源:农业农村部- 958
- 0
-
最新版《跨省调运乳用种用家畜产地检疫规程》(2023年4月1日起实施)
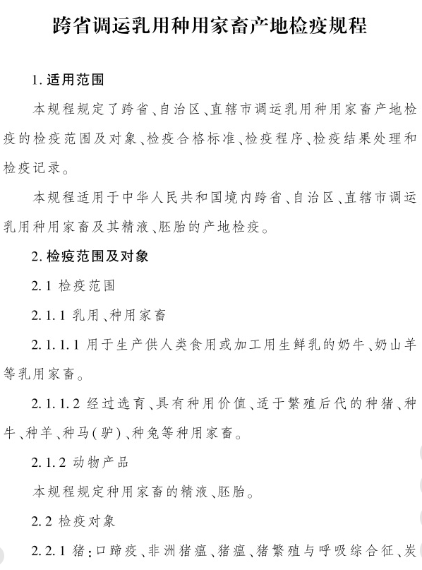
跨省调运乳用种用家畜产地检疫规程 生猪产地检疫规程 反刍动物产地检疫规程 家禽产地检疫规程 跨省调运乳用种用家畜产地检疫规程 跨省调运种禽产地检疫规程 生猪屠宰检疫规程 来源:农业农村部- 1.2k
- 0
-
最新版《家禽产地检疫规程》(2023年4月1日起实施)
家禽产地检疫规程 生猪产地检疫规程 反刍动物产地检疫规程 家禽产地检疫规程 跨省调运乳用种用家畜产地检疫规程 跨省调运种禽产地检疫规程 生猪屠宰检疫规程 来源:农业农村部- 793
- 0
-
最新版《反刍动物产地检疫规程》(2023年4月1日起实施)
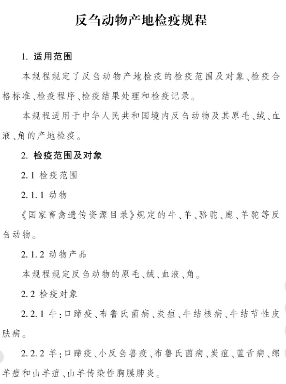
反刍动物产地检疫规程 生猪产地检疫规程 反刍动物产地检疫规程 家禽产地检疫规程 跨省调运乳用种用家畜产地检疫规程 跨省调运种禽产地检疫规程 生猪屠宰检疫规程 来源:农业农村部- 2.8k
- 0
-
最新版《生猪产地检疫规程》(2023年4月1日起实行)
生猪产地检疫规程 1.适用范围 本规程规定了生猪产地检疫的检疫范围及对象、检疫合格标准检疫程序、检疫结果处理和检疫记录。 本规程适用于中华人民共和国境内生猪的产地检疫。 2.检疫范围及对象 2.1检疫范围 《国家畜禽遗传资源目录》规定的猪。 2.2检疫对象 口蹄疫、非洲猪瘟、猪瘟、猪繁殖与呼吸综合征、炭疽、猪丹毒。 3.检疫合格标准 3.1来自非封锁区及未发生相关动物疫情的饲养场(户)。 3.2实…- 3.3k
- 0
-
农业农村部关于印发《生猪产地检疫规程》等22个动物检疫规程的通知
农牧发【2023】16号 各省、自治区、直辖市农业农村(农牧)、畜牧兽医厅(局、委),新疆生产建设兵团农业农村局: 为进一步规范动物检疫工作,按照《中华人民共和国动物防疫法》、《动物检疫管理办法》规定,我部修订了《生猪产地检疫规程》等19个检疫规程,制定了《马属动物屠宰检疫规程》、《鹿屠宰检疫规程》、《动物和动物产品补检规程》。现将上述检疫规程印发给你们,请遵照执行。 《农业部关于印发〈生猪产地检…- 242
- 0
检疫规程
❯
个人中心
购物车
优惠劵
今日签到
有新私信
私信列表
搜索
扫码打开当前页
返回顶部
幸运之星正在降临...
点击领取今天的签到奖励!
恭喜!您今天获得了{{mission.data.mission.credit}}积分
我的优惠劵
-
¥优惠劵使用时效:无法使用使用时效:
之前
使用时效:永久有效优惠劵ID:×
没有优惠劵可用!







