大畜牧网
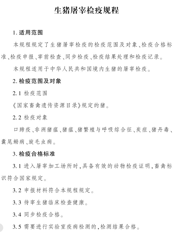
当前位置:首页>关注>最新版《生猪屠宰检疫规程》(2023年4月1日起实施)

最新版《生猪屠宰检疫规程》(2023年4月1日起实施)

生猪屠宰检疫规程

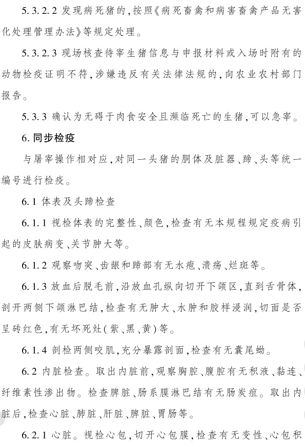
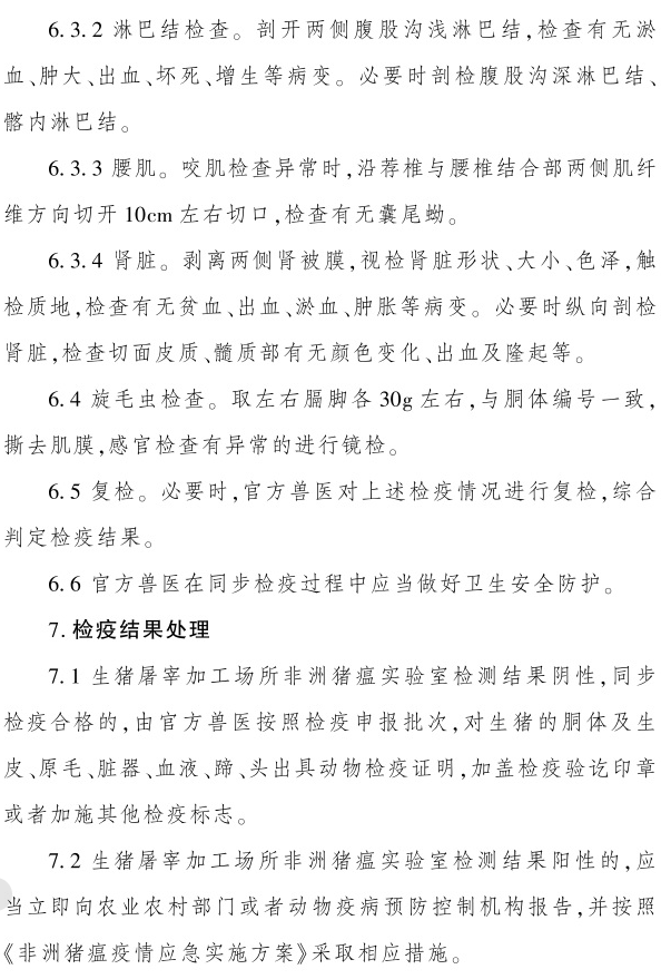
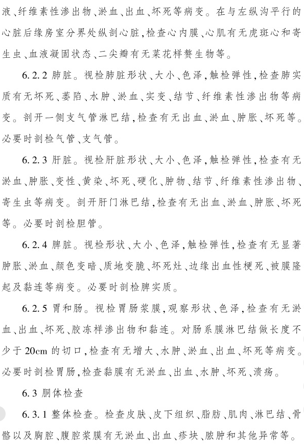
最新版《生猪屠宰检疫规程》(2023年4月1日起实施) 最新版《生猪屠宰检疫规程》(2023年4月1日起实施) 最新版《生猪屠宰检疫规程》(2023年4月1日起实施) 最新版《生猪屠宰检疫规程》(2023年4月1日起实施) 最新版《生猪屠宰检疫规程》(2023年4月1日起实施) 最新版《生猪屠宰检疫规程》(2023年4月1日起实施)

最新版《生猪屠宰检疫规程》(2023年4月1日起实施)

生猪产地检疫规程

反刍动物产地检疫规程

家禽产地检疫规程

 跨省调运乳用种用家畜产地检疫规程

跨省调运种禽产地检疫规程

生猪屠宰检疫规程

来源:农业农村部

声明:本站所有文章,如无特殊说明或标注,均为本站原创发布。任何个人或组织,在未征得本站同意时,禁止复制、盗用、采集、发布本站内容到任何网站、书籍等各类媒体平台。如若本站内容侵犯了原著者的合法权益,可在此留言,我们将进行删除处理。

给TA打赏
共{{data.count}}人
人已打赏
关注养鸡

最新版《跨省调运种禽产地检疫规程》(2023年4月1日起实施)

2023-4-6 16:39:38

关注养猪养猪企业养鸡

温氏股份2023年3月和第1季度肉猪和肉鸡销售情况

2023-4-6 22:31:23

大畜牧网
广告
0 条回复 A文章作者 M管理员
    暂无讨论,说说你的看法吧
个人中心
购物车
优惠劵
今日签到
有新私信 私信列表
搜索