2026年兽药质量监督抽检和风险监测计划
一、监督抽检重点
坚持问题导向和目标导向,按照“双随机一公开”原则确定抽检对象,对近年来抽检批次较少和抽检不合格批次较多企业,加大抽检力度,增加高风险品种的抽检和监测数量、频次。
抽检对象要涵盖兽药生产企业、经营企业和使用单位,覆盖尽可能多的兽药生产企业,选择被抽检生产企业要考虑平衡企业规模,确保真实反映不同生产企业的产品质量情况。
对招标采购时明显低于成本价格中标的兽用生物制品生产企业、同时生产兽用中药和天然植物饲料产品企业,加大抽检力度。
对兽药经营企业开展监督抽检时,全部抽取非辖区内生产企业生产的产品。使用环节抽样比例由各地依据实际情况自行确定。
以兽用抗菌药、兽用中药为抽检重点,加强对蚕、蜂、宠物用兽药产品抽检力度,抽检总数不低于计划数量的10%。
开展水产养殖、蛋鸡养殖用药,以及网络经营兽药监督抽检,抽检总数不低于计划数量的20%。
相关产品的主产区、主销区以及用量较大的地区可适当增加抽检比例;中监所和北京、上海、广东省(直辖市)要加大进口兽药监督抽检力度,抽检总数不低于计划数量的10%。
中监所负责开展动物疫病强制免疫用生物制品监督抽检,具体安排另行通知。
具体抽检任务安排详见附录1。
二、抽样及样品确认
(一)监督抽检
具体抽检程序和要求按照《兽药质量监督抽查检验管理办法》(农业农村部公告第645号,以下简称《抽检办法》)执行。
其中,在经营和使用环节抽样时,抽样单位要复印被抽样单位的购货凭证(发票、收据或结算单等),留存备查。
部级跟踪检验由部畜牧兽医局组织中监所、非标称兽药生产企业所在地省级农业农村部门人员,对相关兽药生产企业进行抽样;视情况组织农业农村部兽药生产质量管理规范检查员,对兽药生产企业开展飞行检查和跟踪抽样。
抽样单位应严格核对样品的贮藏条件,如与规定条件不符,需详细记录,并在抽样单中注明;如抽取近效期的样品,应能满足检验、结果确认和复检等工作时限要求,时限可根据《抽检办法》规定核算,必要时联系检验机构确认。
所有抽取样品应以邮政快递方式寄送或直接送至检验机构,运输过程中要注意保存方式,确保按规定的贮藏要求送达。
(二)风险监测
风险监测由检测任务承担单位负责抽样,样品从兽药经营和使用环节抽取。
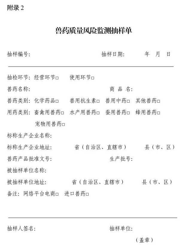
每个样品抽取2份,1份用于检测,1份用作留样,每个样品均填写1份风险监测抽样单(详见附录2)留存备查。
承担单位应保证抽样区域的覆盖面,原则上每个省(自治区、直辖市)的抽样区域不少于3个地级市,每个地级市抽取经营企业不少于10家、使用单位不少于2家,主销区可适当增加数量。
购买样品时,需留存原始购买发票等凭证,并核实二维码追溯情况,发现假兽药和非法生产企业时,应及时向部畜牧兽医局和中监所报告。
三、检验
当季抽取的样品应当季完成检验。检验程序及有关要求按《抽检办法》执行。检验机构发现不符合收检要求的样品时,应及时报告任务下达单位和抽样单位,并在汇总报告中进行说明。
(一)非兽用生物制品类兽药产品检验
对兽药国家标准规定了性状、鉴别和含量测定等项目的兽药产品,应全部进行上述项目的测定。
从生产环节抽取的注射剂产品,还应进行可见异物检查。
各兽药检验机构可根据产品质量风险,选取不少于30%的样品,增加1-3项检验项目,如有关物质、组分、含量均匀度、特征图谱、溶出度、细菌内毒素、无菌、微生物限度等。
(二)兽用生物制品检验
部级监督抽检检验项目由中监所根据质量风险状况确定,省级监督抽检检验项目由省级兽药检验机构根据自身检测参数范围确定,报省级农业农村部门审核;对检验周期较长的,可在抽样后的下季度完成检验。
(三)非法添加物检验
对抽取的全部兽药产品均应进行非法添加物筛查。
兽药检验机构应先按照农业农村部公告第968号《兽药中非法添加药物快速筛查法(液相色谱—二极管阵列法)》、《兽药中添加辅料快速筛查法(超高效液相色谱—二极管阵列法)》进行筛查,也可采用自建方法进行高通量非法添加药物成分的筛查,确定有非法添加成分后,按农业部公告第2353号、第2395号、第2448号、第2451号、第2571号,以及农业农村部公告第289号、第384号、第485号、第611号、第801号等发布的补充检查方法进行测定。
监督抽检中发现新的尚无检测方法的非法添加药物时,兽药检验机构要第一时间报告中监所,中监所应及时组织有关单位开展补充检查方法制定和方法复核工作。待补充检查方法发布后,各兽药检验机构再进行检验。
四、检验报告送达及复检
不合格产品检验报告应以邮政快递等方式向被抽样单位所在地省级农业农村部门报送。
被抽样单位所在地省级农业农村部门应在收到检验报告后5个工作日内将不合格检验报告送达被抽样单位,并做好记录、留存凭证。
风险监测检验任务承担单位不需发送检验报告,但应留存不合格检验报告。
属于兽用生物制品的,检验机构应第一时间将不合格产品的检验报告报送部畜牧兽医局。
被抽样单位申请复检且符合复检条件,复检机构拟予以受理的,应提前充分告知复检申请单位复检时限、结果确认程序、复检结论为最终检验结论等规定要求。
对经营、使用环节监督抽检发现的不合格兽药产品,检验报告除发送被抽样单位所在地省级农业农村部门组织结果确认外,同时发送标称生产企业所在地省级农业农村部门组织结果确认。
结果确认时限及复检等要求按照《抽检办法》规定执行。
检验机构检验报告送达、复检基本程序,以及其他要求按照《抽检办法》执行。
五、其他要求
(一)监督检查
按照《抽检办法》规定,各省级农业农村部门在组织监督抽检或配合开展跟踪抽样时,应同步组织对被抽样单位开展监督检查。
对现场发现违反兽药生产质量管理规范或兽药经营质量管理规范的行为,或现场检查发现假劣兽药的,应立即固定证据并依法组织调查处理。
同时,要督促指导被抽样企业落实安全生产主体责任,强化安全生产管理,防范安全风险。
(二)网络经营环节兽药质量监督抽检
具体要求详见附录3。
(三)监督抽检中发现的假劣兽药查处
对监督抽检中发现假劣兽药的,违法行为所在地省级农业农村部门依据相关法规和《抽检办法》有关程序要求,同步组织查处,并按季度将假劣兽药查处情况报送部畜牧兽医局。
如标称生产企业否认不合格产品由其生产,标称生产企业所在地省级农业农村部门应组织开展核查,经查标称生产企业反映情况属实的,应将核查情况发送被抽样单位所在地省级农业农村部门,由被抽样单位所在地省级农业农村部门继续开展溯源,查实该产品确为假兽药的,依法严肃查处。
对符合农业农村部第97号公告规定的从重处罚情形的违法行为,各地要依法从重处罚。
(四)重点监控
按照《抽检办法》规定,监督抽检从兽药生产企业抽取样品、检测结果符合下列条件之一的,将相关兽药生产企业列为部级重点监控企业,并实施重点监控措施。
1.当期兽药质量通报产品被检出添加其他药物成分的;
2.当期兽药质量通报兽用中药产品的鉴别中有2种(含2种)以上处方药味未检出的;
3.当期兽药质量通报产品含量低于50%(含50%)或高于150%(含150%)的;
4.全年兽药质量通报产品含量低于80%(含80%)或高于120%(含120%)累计2批次以上(含2批次)的;
5.全年兽药质量通报中同一企业被抽检产品不合格累计3批次以上(含3批次)的;
6.全年兽药质量通报中同一企业兽用生物制品被抽检产品非安全或效力检验项目累计2批次以上(含2批次)不合格的;
7.全年兽药质量通报中同一企业兽用生物制品被抽检产品安全或效力检验项目1批次以上(含1批次)不合格的。
从兽药经营和使用环节抽取的样品,检验结果为检出添加其他药物成分或产品有效成分含量为0,且依法核实为标称兽药生产企业产品的,将该标称兽药生产企业列为部级重点监控企业。
重点监控为期1年,监控期内生产企业其他产品(含不同批次同一产品)仍被发现存在质量问题的,部畜牧兽医局将通过飞行检查等方式强化监督,发现问题依法组织查处。监控期内未发生产品质量问题且未被再次列为重点监控的,到期自动退出重点监控范围。
省级农业农村部门可参照我部有关要求,建立省级重点监控制度,将严重违反兽药生产质量管理规范、兽药经营质量管理规范的相关兽药生产、经营企业列为省级重点监控企业,进一步加大监管力度,维护市场公平竞争秩序。
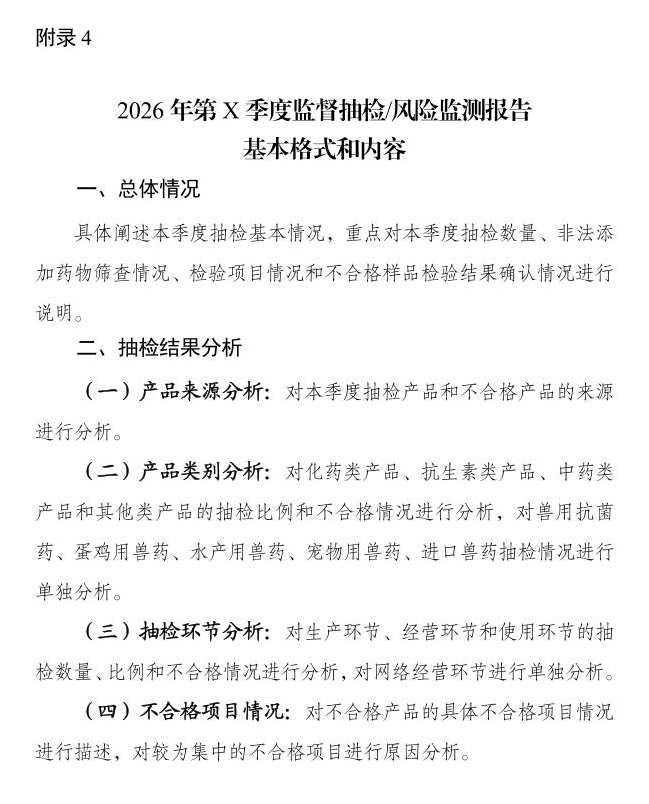
省级农业农村部门和承担任务的兽药检验机构要做好兽药产品抽检情况汇总分析,按规定格式要求(详见附录4)每季度报送部畜牧兽医局和中监所。
附录:
1、2026年省级兽药质量监督抽检任务
2、兽药质量风险监测抽样单
3、网络经营环节兽药质量监督抽检具体要求(试行)
4、2026年第X季度监督抽检/风险监测报告基本格式和内容


附录3
网络经营环节兽药质量监督抽检具体要求
(试行)
一、网络经营环节兽药质量监督抽检主要由各级农业农村部门从电子商务平台(含直播平台,以下简称“平台”)的店铺、自建兽药销售网站(以下简称“网站”)等抽取相关兽药进行监督抽检,并对相关主体开展监督检查工作。
二、各地农业农村部门可以直接从相关平台店铺、网站(应为本辖区兽药生产、经营企业在平台登记的店铺或建立的网站)购买兽药产品并开展检验,或者从开展网络销售的本辖区兽药生产、经营企业的实际经营场所抽取兽药产品并检验。
三、直接从相关平台店铺或网站购买兽药产品的,线上买样时应当由2人以上进行操作,可以普通消费者身份进行购买。选定产品过程、平台店铺或网站信息(包括公示的相关兽药生产、经营许可证照)、下单过程、订单详情、客服咨询交流情况、收货查验封样过程等要拍照、截图或拍摄视频保存,作为抽样凭证,抽样单要详细记录购买样品的人员信息以及付款账户、注册账号、收货地址、联系方式,不需被抽样单位签字确认。相关样品到货后,买样人员应采取拍照或者录像等手段记录拆封过程,样品和备份样品分别封样。样品封存完毕后,抽样人员应当向被抽样平台店铺或网站发送抽样任务来源说明、抽样机构信息或抽样通知、抽查检验计划等相关文件。
四、从开展网络销售的兽药生产、经营企业实际经营场所抽取样品的,可以由地方农业农村主管部门从相关平台、网站筛选确定被抽样单位,也可协调相关平台、网站提供,确定过程应按照“双随机”要求开展。抽样程序按照《抽检办法》要求执行。抽样前应预先在网上选定拟抽产品,现场无法满足抽样要求或无相关产品的,应选取其他与网上销售一致的兽药产品。
五、抽样时应同步开展监督检查,发现平台店铺或网站是个人或者无《兽药经营许可证》、《兽药生产许可证》主体登记或建立的,以及存在其他违反《兽药管理条例》和兽药经营质量管理规范等行为的,应固定相关证据,移交被抽样单位所在地农业综合行政执法部门依法调查处理,处理完成后协调相关平台或网站组织整改。发现使用伪造《兽药经营许可证》或《兽药生产许可证》的,应将相关证据移交有关部门进行查处。
六、经检验为不合格产品的,由被抽样单位所在地省级农业农村部门组织结果确认,检验结果和相关抽样凭证同时发送给产品标称生产企业所在地省级农业农村部门组织结果确认。
直接从相关平台店铺或网站购买样品的,要将检验结果和抽样凭证发送给相关平台店铺或网站确认结果。无法联系到相关平台店铺的,协调平台获取联系方式转送检验结果。结果送达过程要留存相应截图等证据。需要复检的,按照《抽检办法》执行。检验结果送达后7个工作日未确认也未申请复检的,视为认可检验结果。
七、经检验为不合格产品且结果已确认的,由被抽样单位所在地农业农村部门和标称生产企业所在地农业农村部门依法进行调查处理。处理完成后协调相关平台或网站采取下架或暂停销售问题产品等措施阻断假劣兽药产品流通渠道。
八、各省份报送网络经营环节监督抽检结果时,应当注明抽样平台、平台店铺或者网站的名称。
九、网络经营环节监督抽检其他要求按照《抽检办法》及本计划相关要求执行,具体由部畜牧兽医局负责解释。

来源:农业农村部



