近日, 2021年能耗双控目标任务下达,多省要在今年内完成双控目标,不断升级处理措施。不管是上市大厂,还是民营小厂,都难逃“限电”的约束。
由于必须确保完成全年能耗双控目标,因此上半年一二级预警地区在下半年有压力。各省市加快了推进能耗“双控”举措的步伐,多地出现紧急限电措施,东北深加工、纺织、 钢铁等行业企业出现限产停产现象。
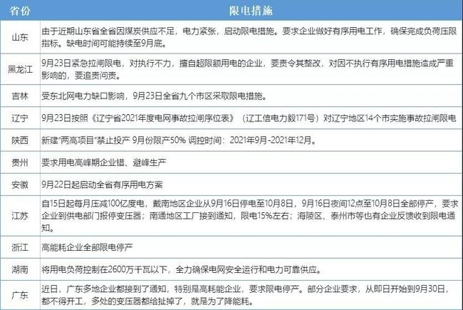
全国东三省在内的十多个省份紧急限电

因限电,全国至少有20多家大豆加工厂受到影响
限电、停电已经向全国工业生产蔓延,预计随着双控工作推进,限电措施将延续至年底,原料缺口正在不断扩大!目前东北及天津、浙江、江苏等地不少工厂受限电影响停产放假,农产品深加工、屠宰、添加剂生产都受到了影响。
据业内人士表示,自能耗双控以来,全国至少有20多家大豆加工厂受到影响。而这将直接导致国内豆粕供应的下降,市场对豆粕短期供应的担忧日益升温。
因停机导致压榨企业的产量出现下降,上周国内豆粕价格继续上涨,据饲料行业信息网慧通数据研究部统计数据显示,相关主流沿海油厂的43%蛋白的豆粕报价为3830-3930元/吨,较周五3800-3910 元/吨上涨20-30元/吨,一些中西部的油厂豆粕报价更是突破了4000元/吨。
本来今年受海运费飙升等影响,进口大豆成本一路上涨,叠加国内养殖业的恢复,对豆粕需求回升,导致豆粕价格在春节后基本呈现震荡走强的态势,“限电”政策无疑将在短期内进一步推高豆粕价格,对国内的养殖业来说更是雪上加霜。
湖南66家饲料生产企业限电,将影响1834万头生猪和4697万羽家禽
据动力网记者消息,湖南省饲料工业协会目前已收到66家饲料和饲料添加剂生产企业生产用电告急的报告,涉及14 个地市。
统计显示,受到限电影响的企业包括唐人神、新希望、正邦、双胞胎大企业的饲料工厂,部分饲料厂受到的用电限制如下:
唐人神集团衡阳湘大骆驼饲料有限公司:最初是全天24h限电,限电负荷至100KW,超100KW直接断电;26日晚上分配到了1000KW的用电指标。
衡阳新希望:从9月24日起24小时限电,受影响生猪产能12万头、家禽180万羽。
衡阳正邦越高饲料有限公司:受限电全天不能生产,受影响生猪产能10万头。
衡阳双胞胎饲料有限公司:全天限电,受影响生猪产能12万头。
据湖南省饲料工业协会统计,66家饲料生产企业每天用电功率81166千瓦,日加工饲料21810吨,如受到限电停产将影响约1834万头生猪和4697万羽家禽的饲料供应!
故而协会向省发改委发出申请:为确保我省畜牧业生产的正常运转和社会稳定,做好“稳产保供”工作,恳请湖南省发改委批示将湖南的饲料生产企业的用电列为“用电保供”民生企业,以确保企业恢复正常生产,保障饲料正常供应。
饲料工厂的生产影响深远,因为饲料是畜禽养殖的必需物资,如果有大量饲料企业的生产受到影响,可能导致养殖端“饲料短缺”,严重影响到养殖端的生产经营活动!
部分公司关于限电拉闸的回应
通威股份:公司目前生产经营正常,各在建项目均按计划推进,进度符合预期。
天康生物:公司养殖场处于正常供电状态,公司养殖场均配有发电机,可以在停电时自行发电保证正常的生产经营。
晓鸣股份:公司长春分公司所处地区存在一定程度的限电政策,公司积极采取了相关应对措施。除长春分公司外,公司其他生产单位尚未受到限电影响,未对公司的生产经营活动构成重大影响。
双汇发展:目前公司生产经营正常。
益生股份:限电对公司生产经营没有影响。
金河生物:公司目前还没有收到拉闸限电的通知,只是偶尔进行避峰,公司生产不受影响。
来源:综合中国饲料行业信息网、猪场动力网等


