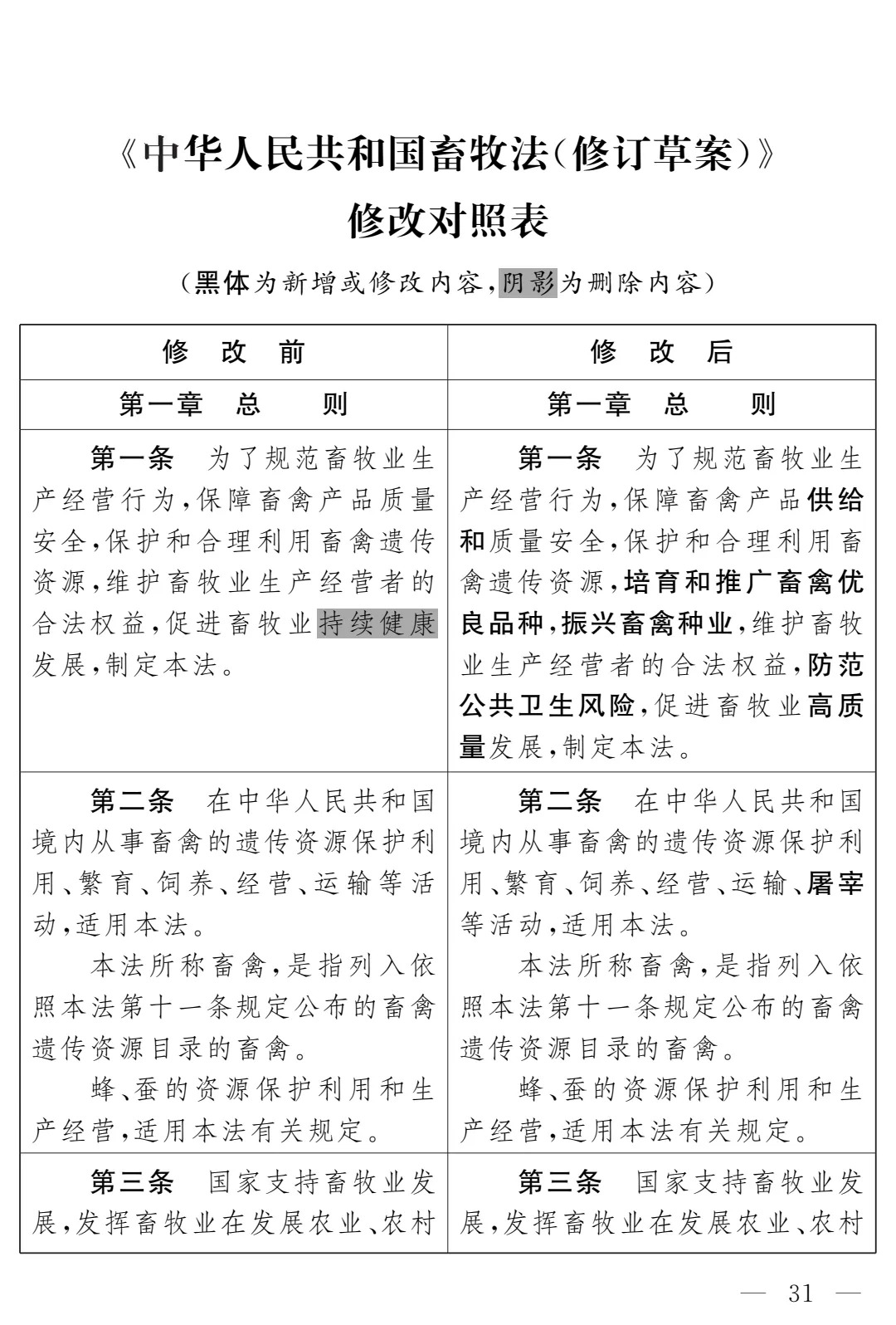
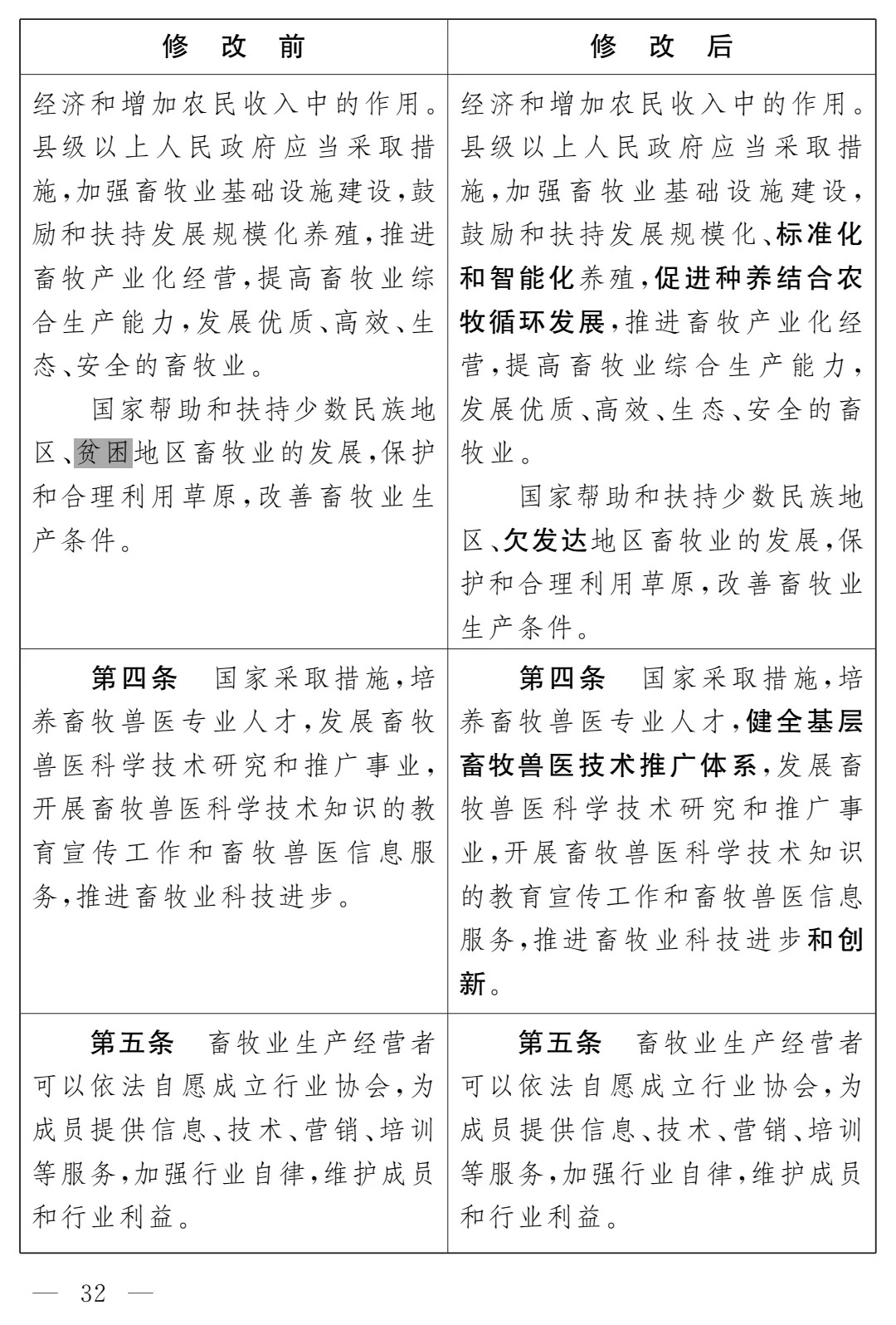
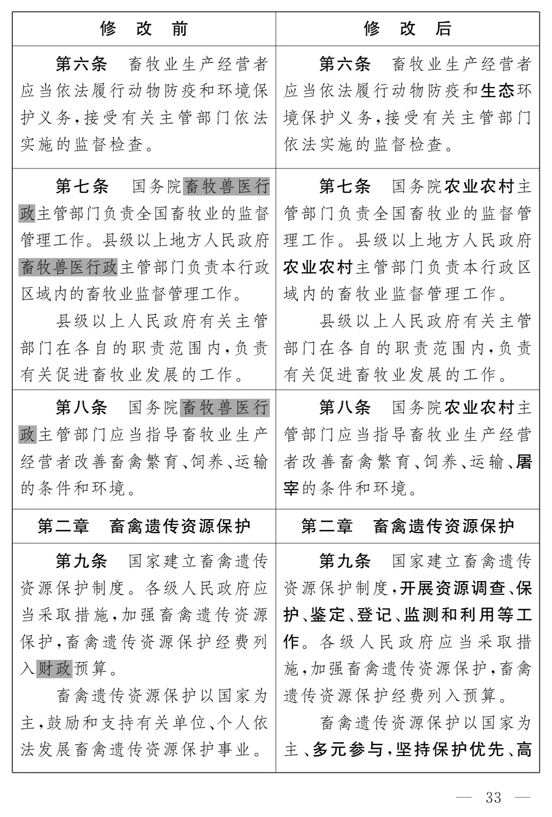
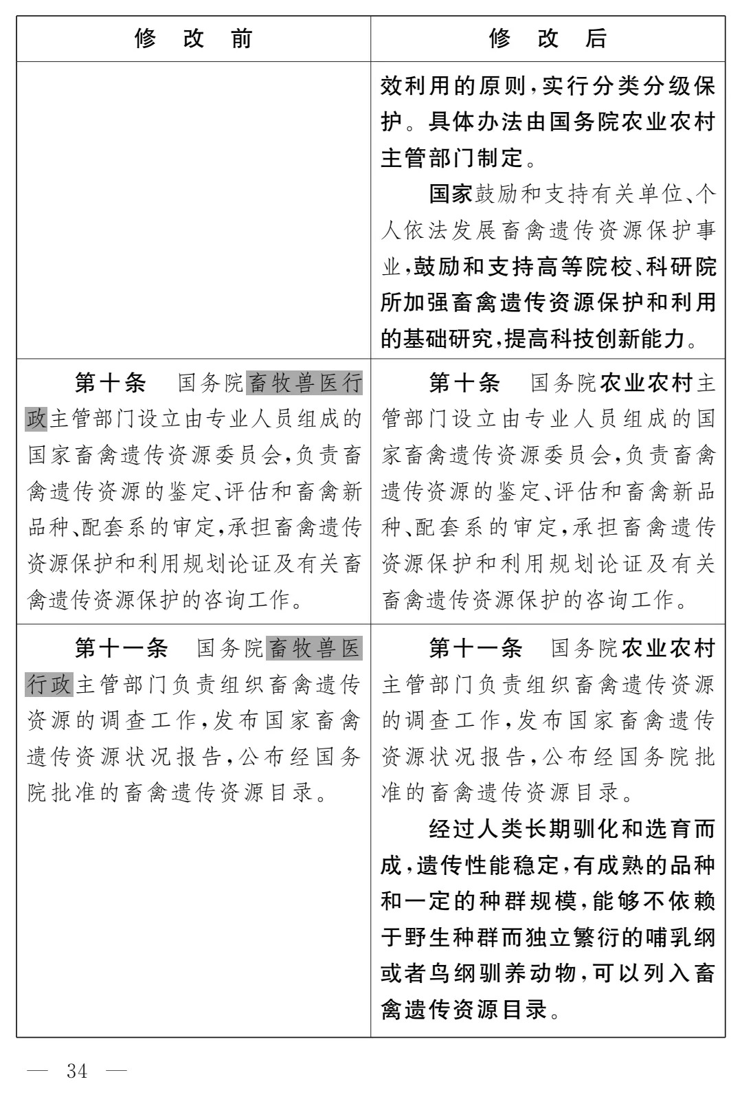
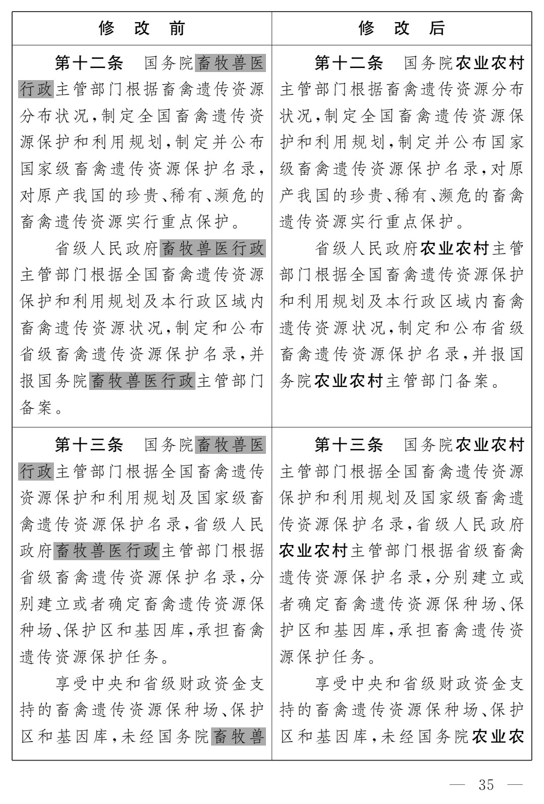
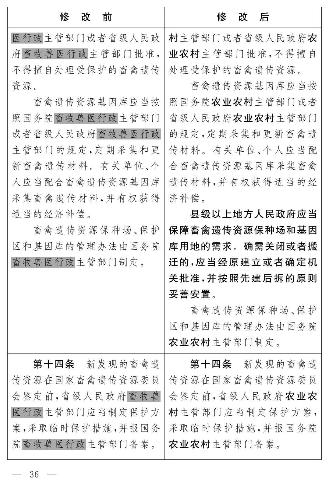
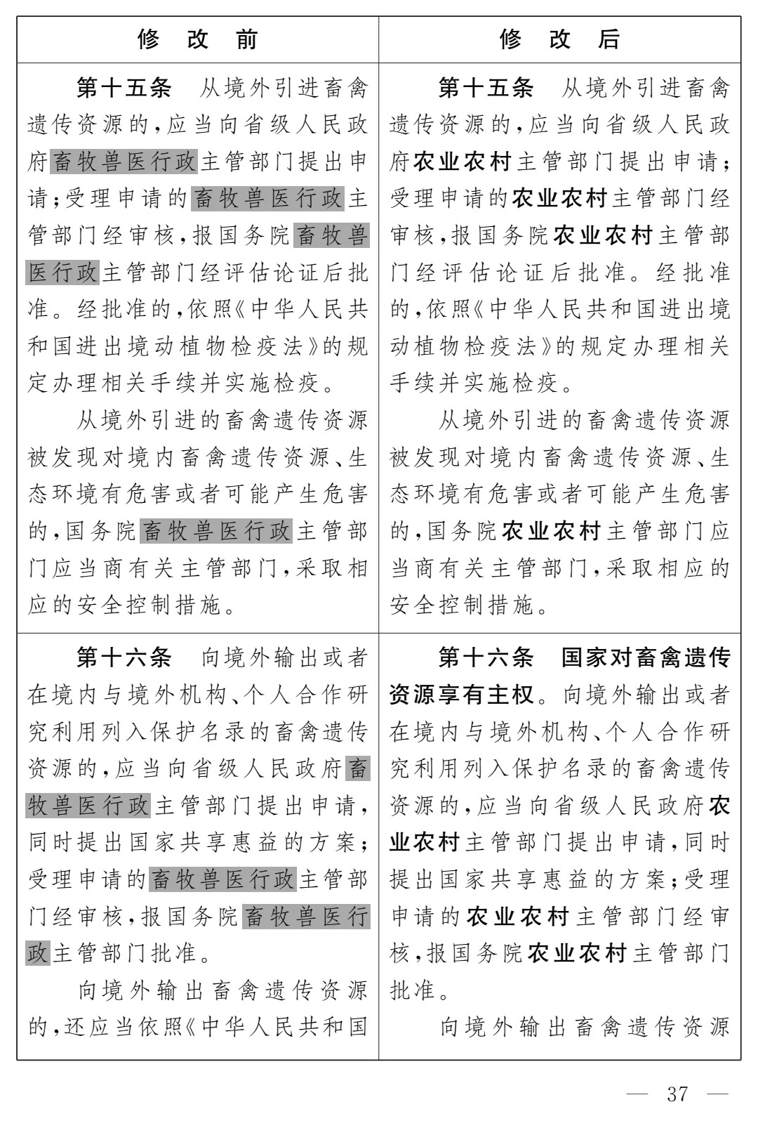
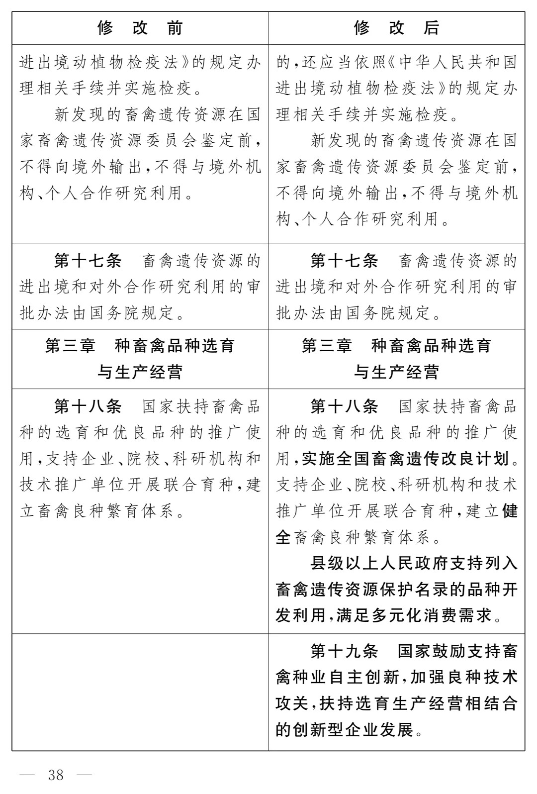
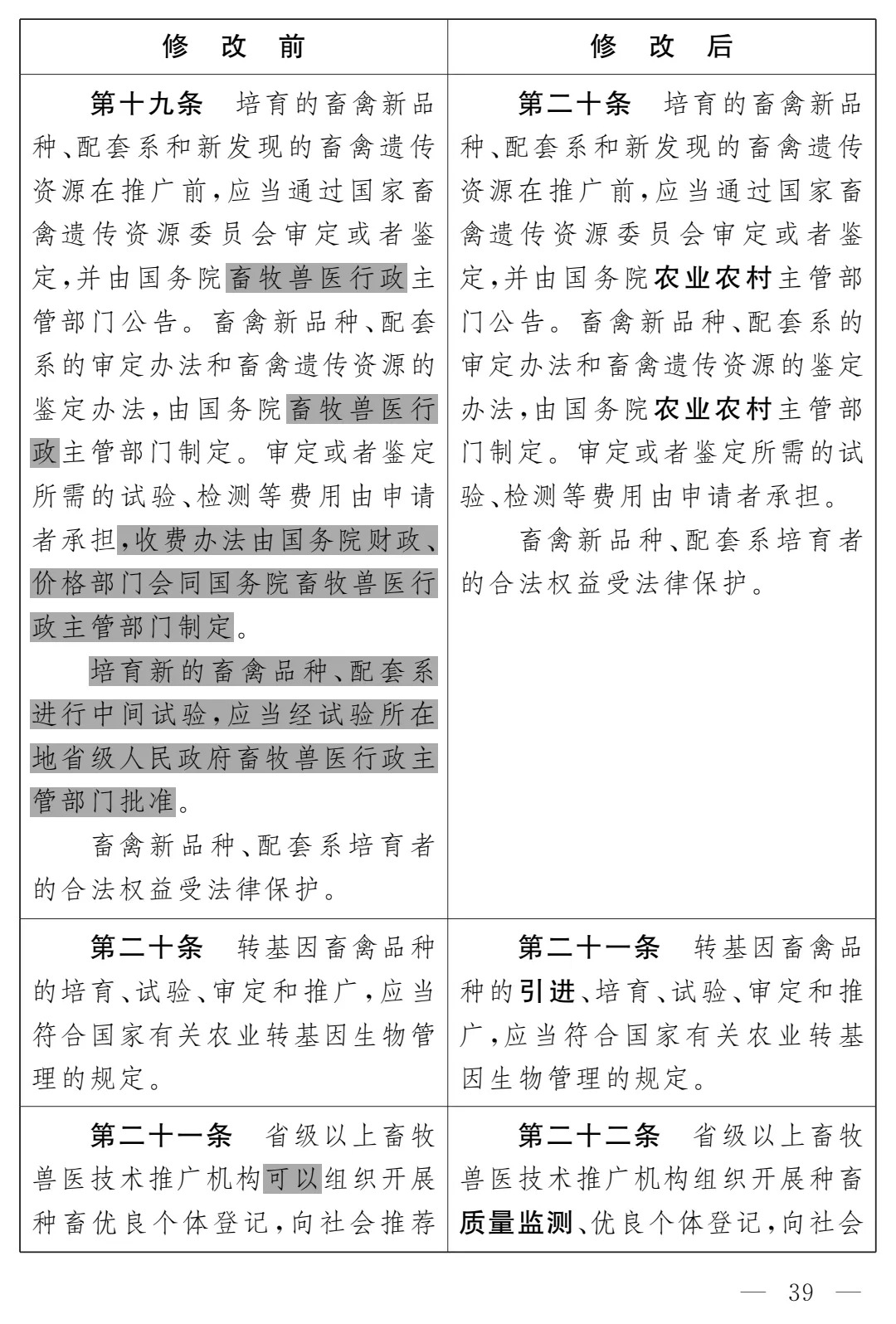
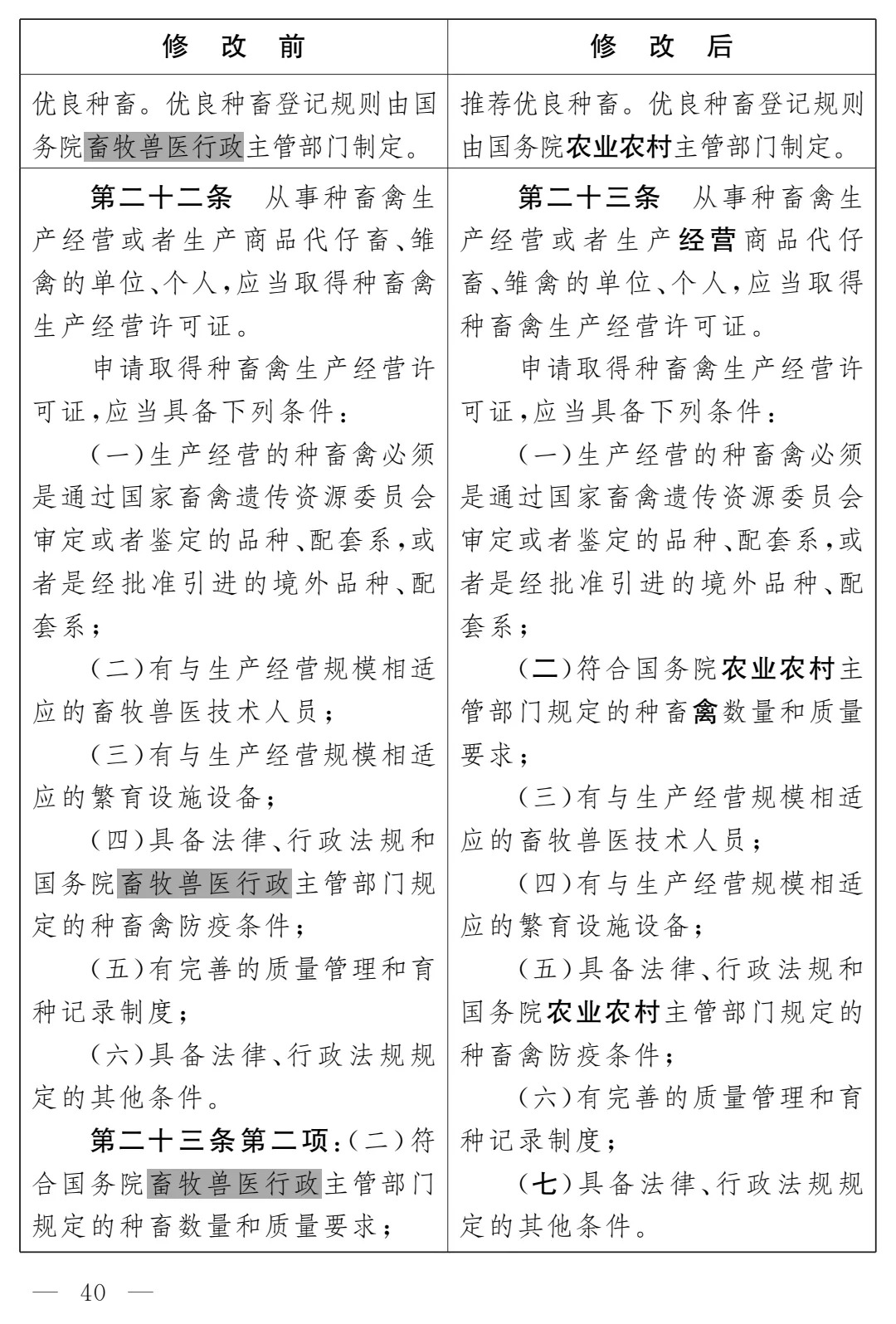
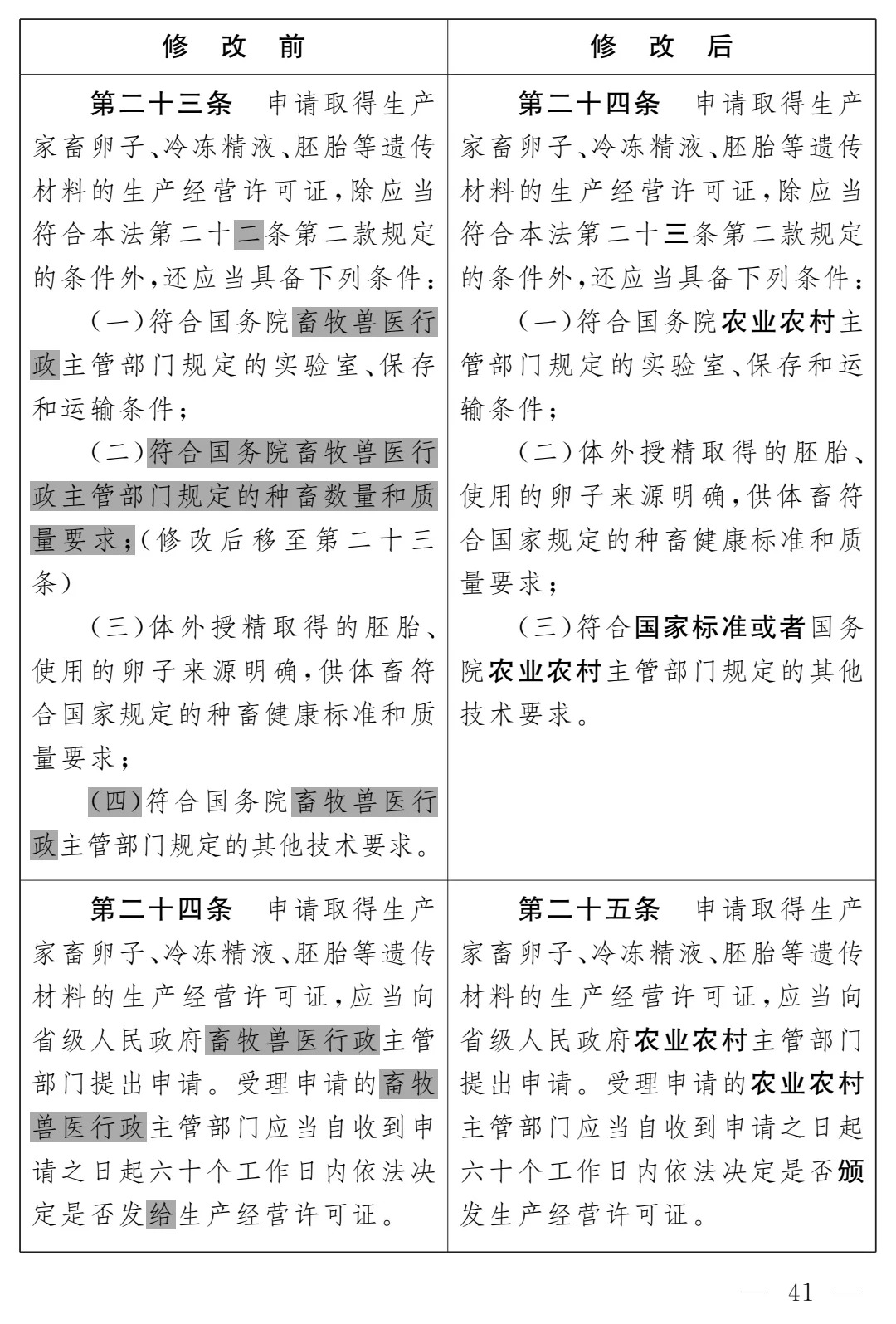
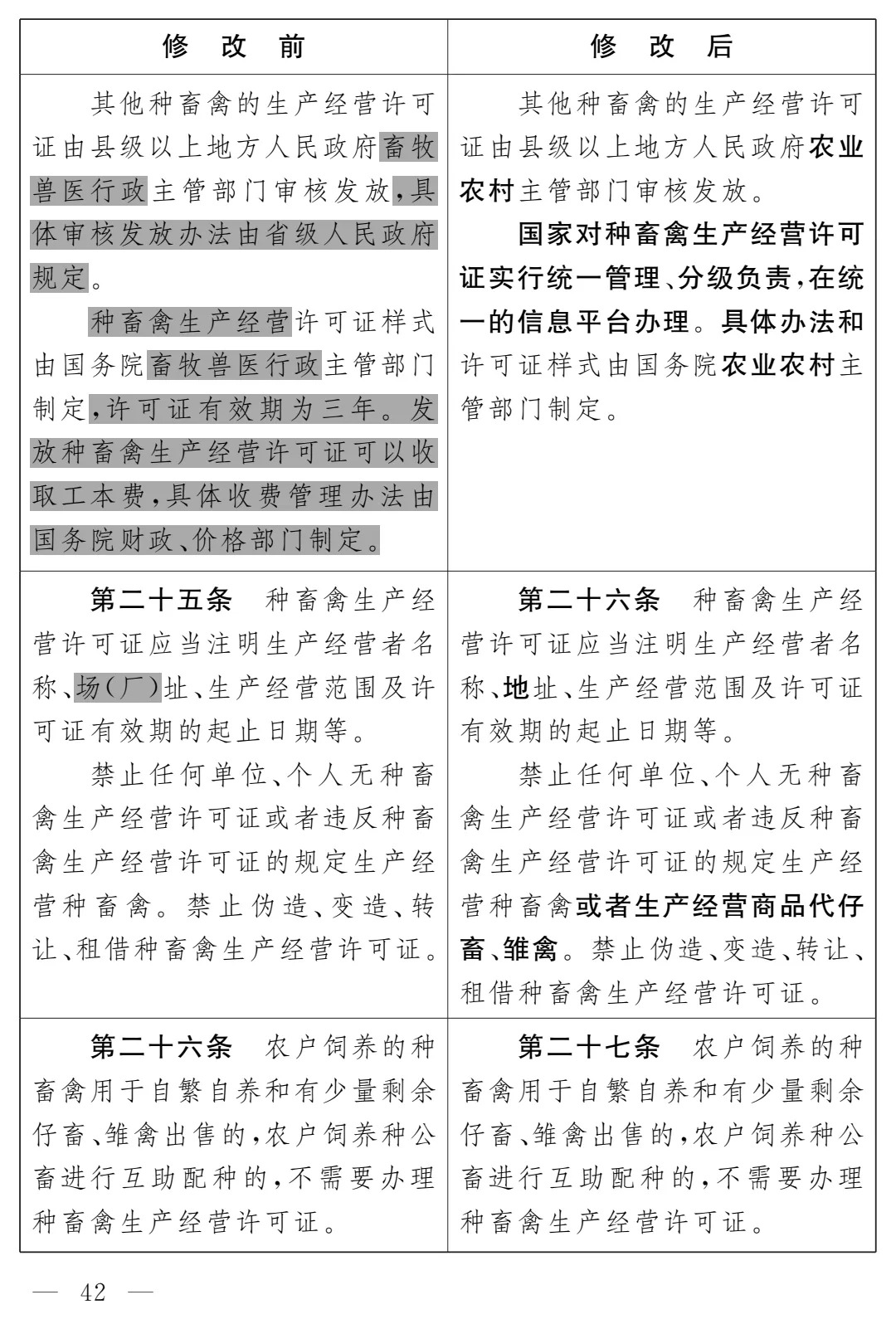
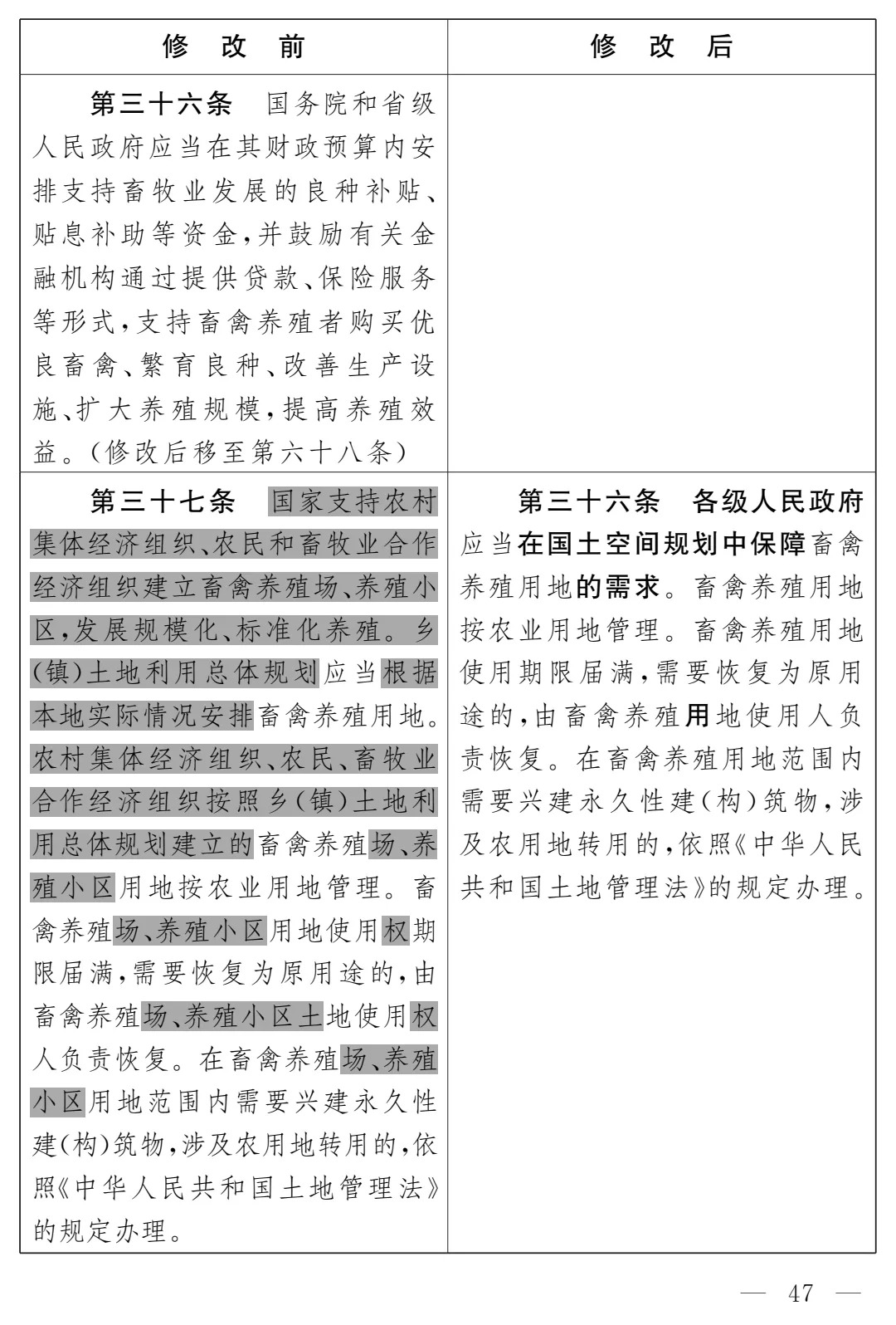
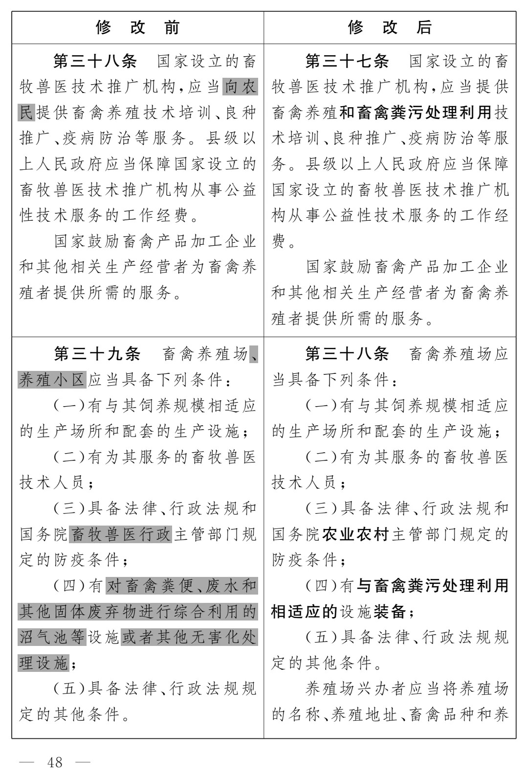
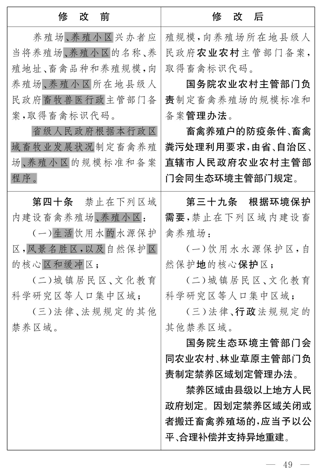
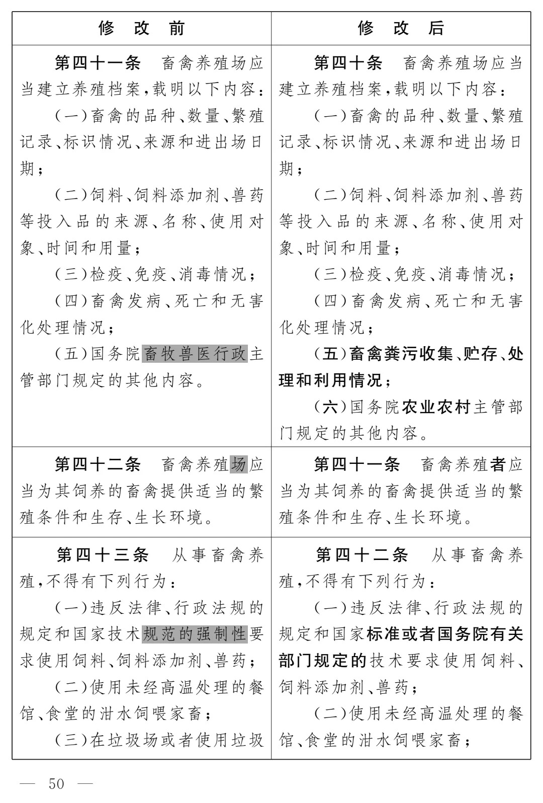
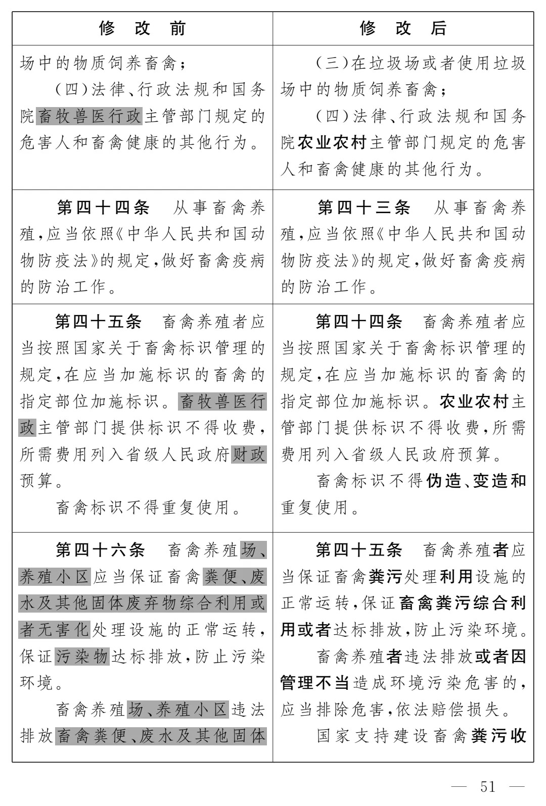
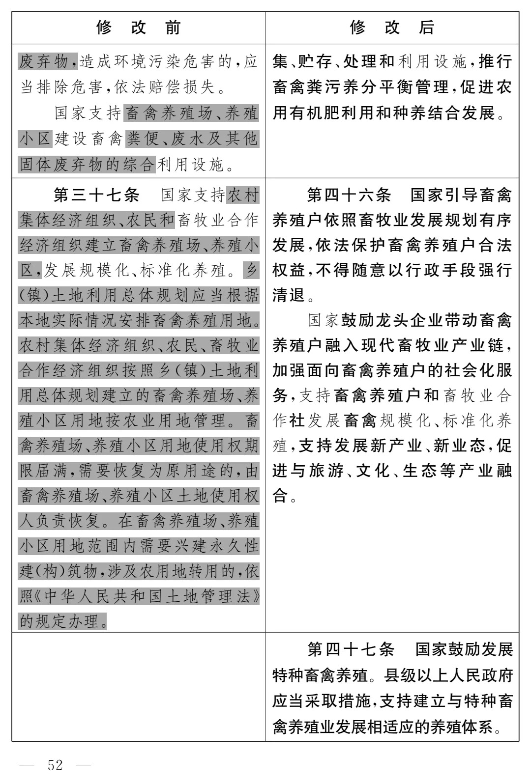
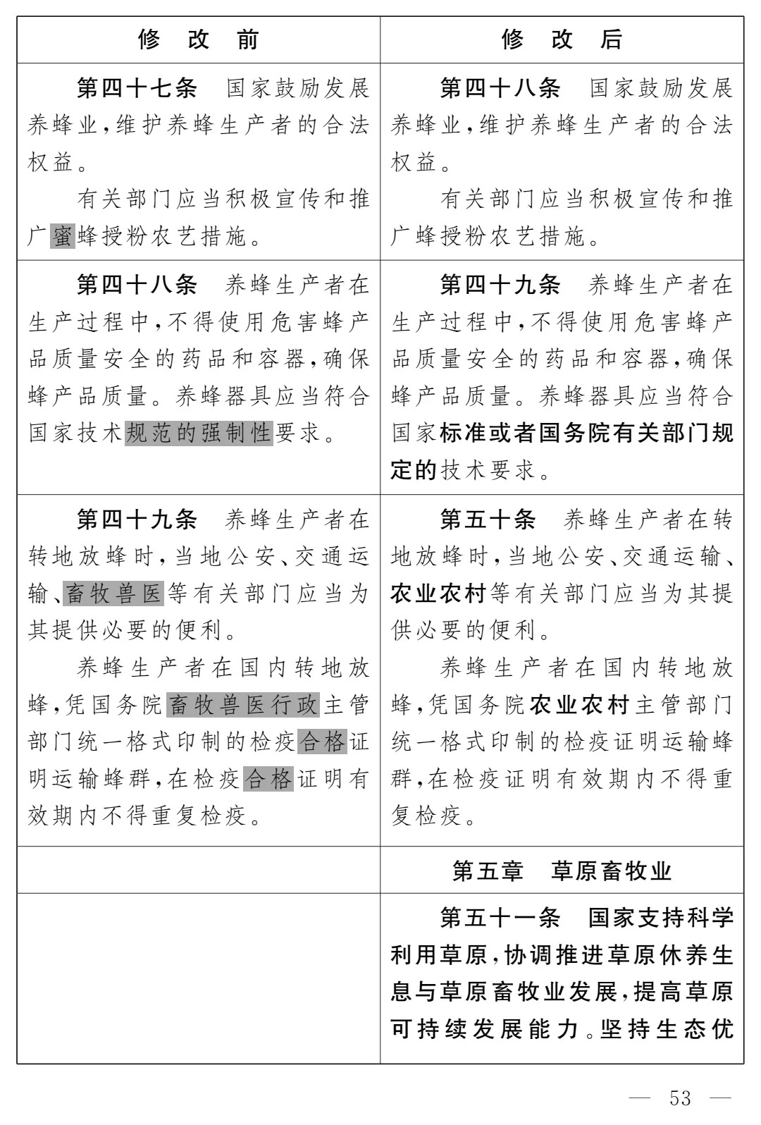
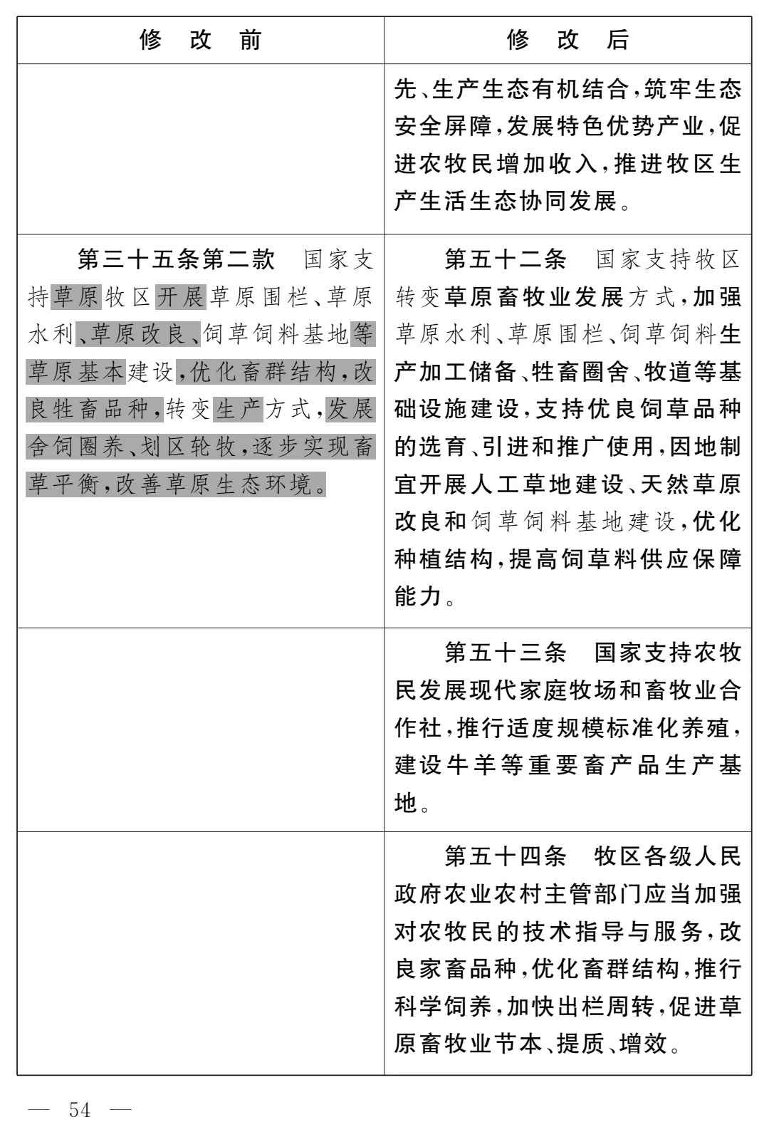
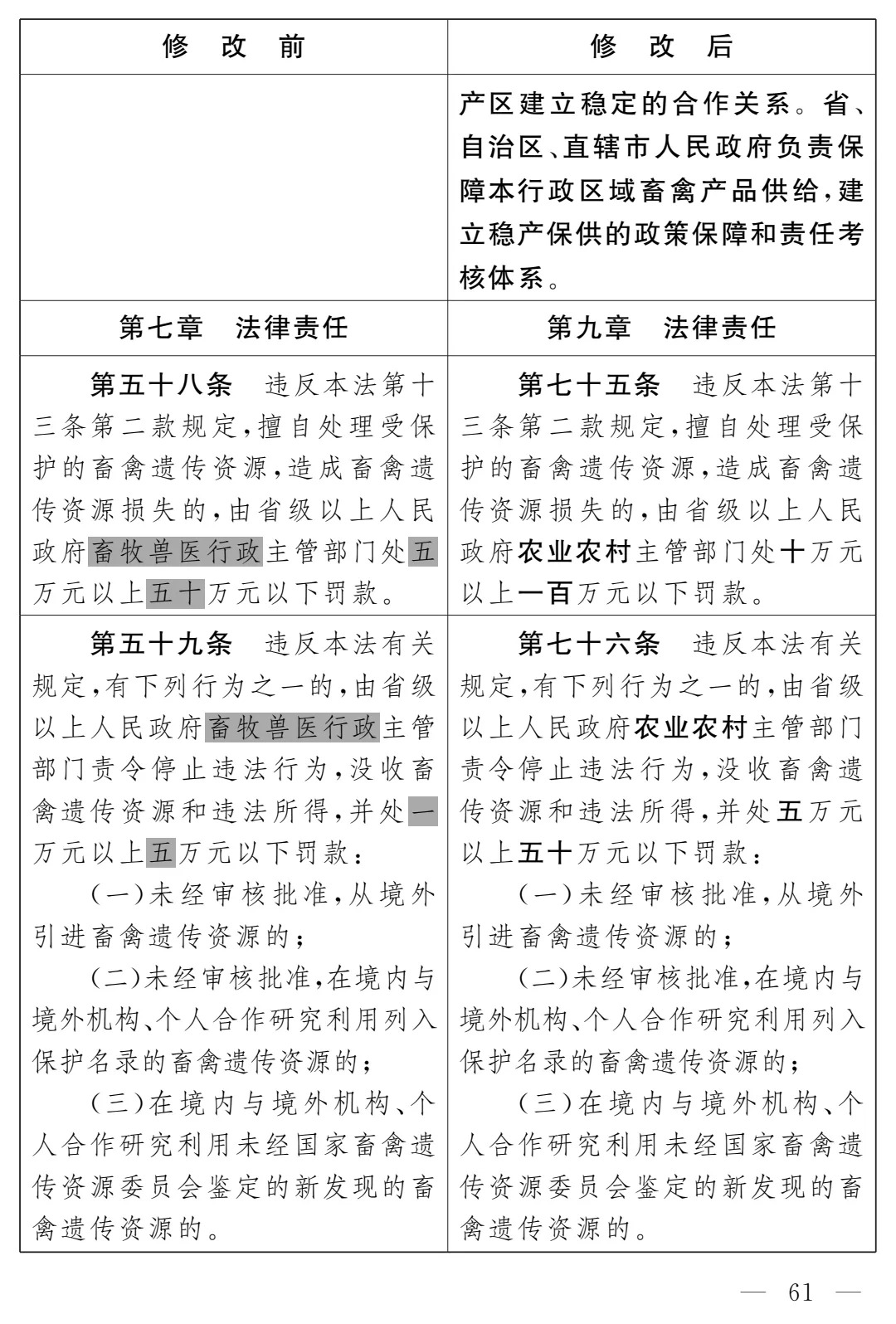
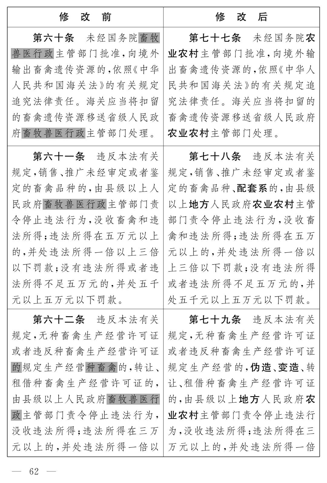
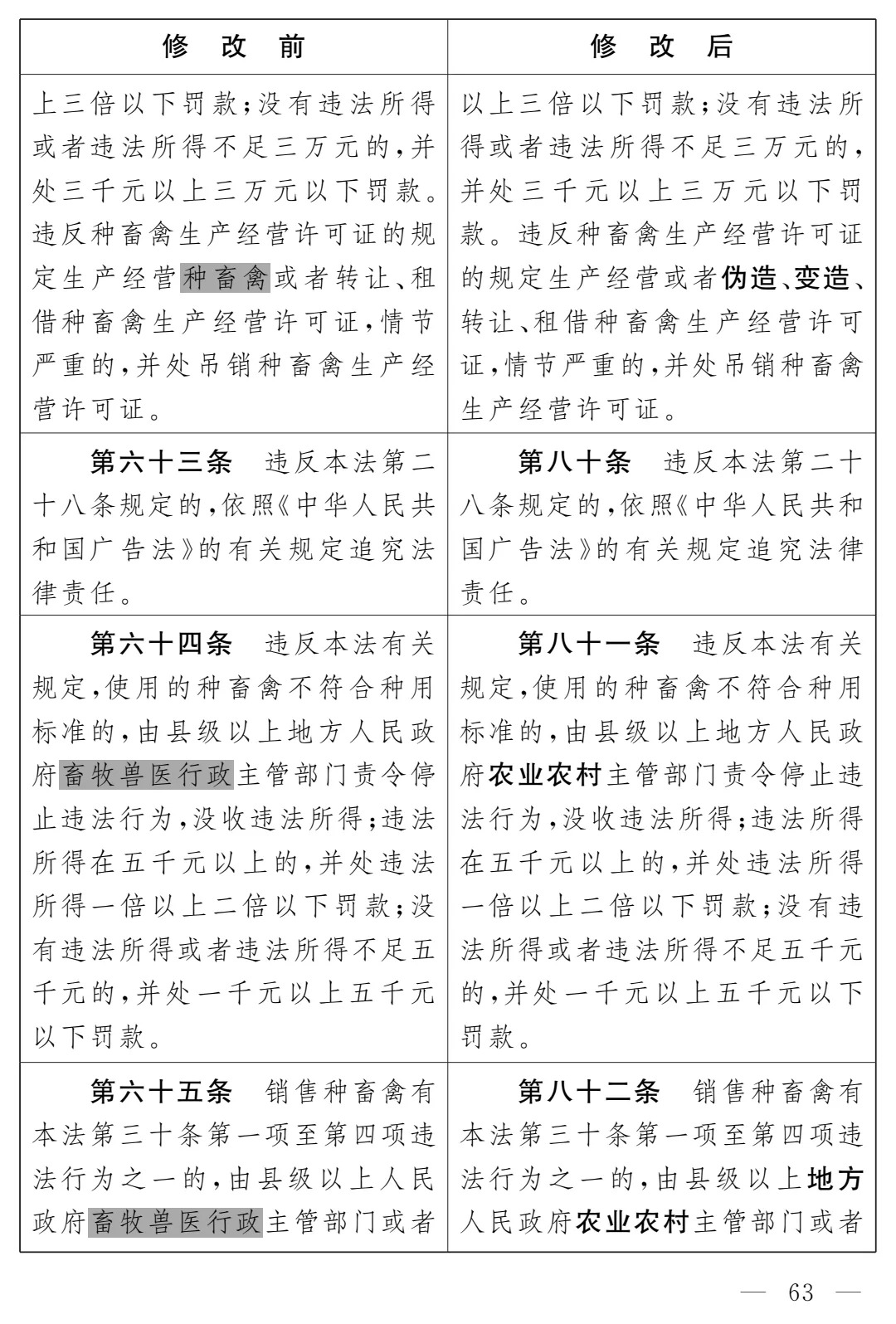
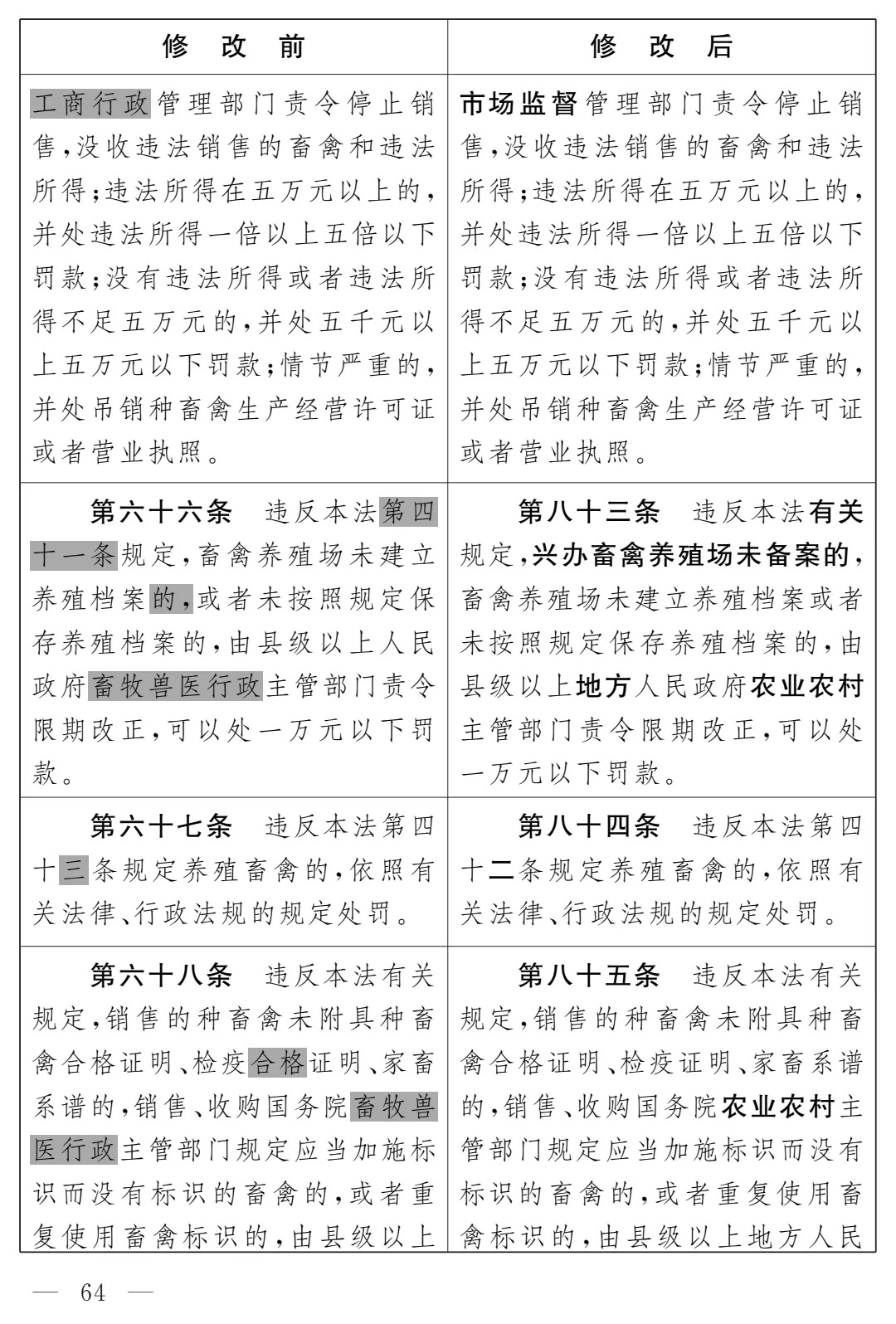
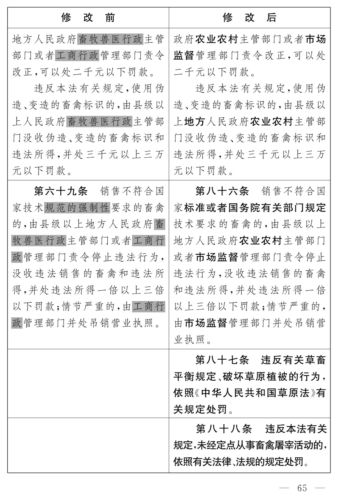
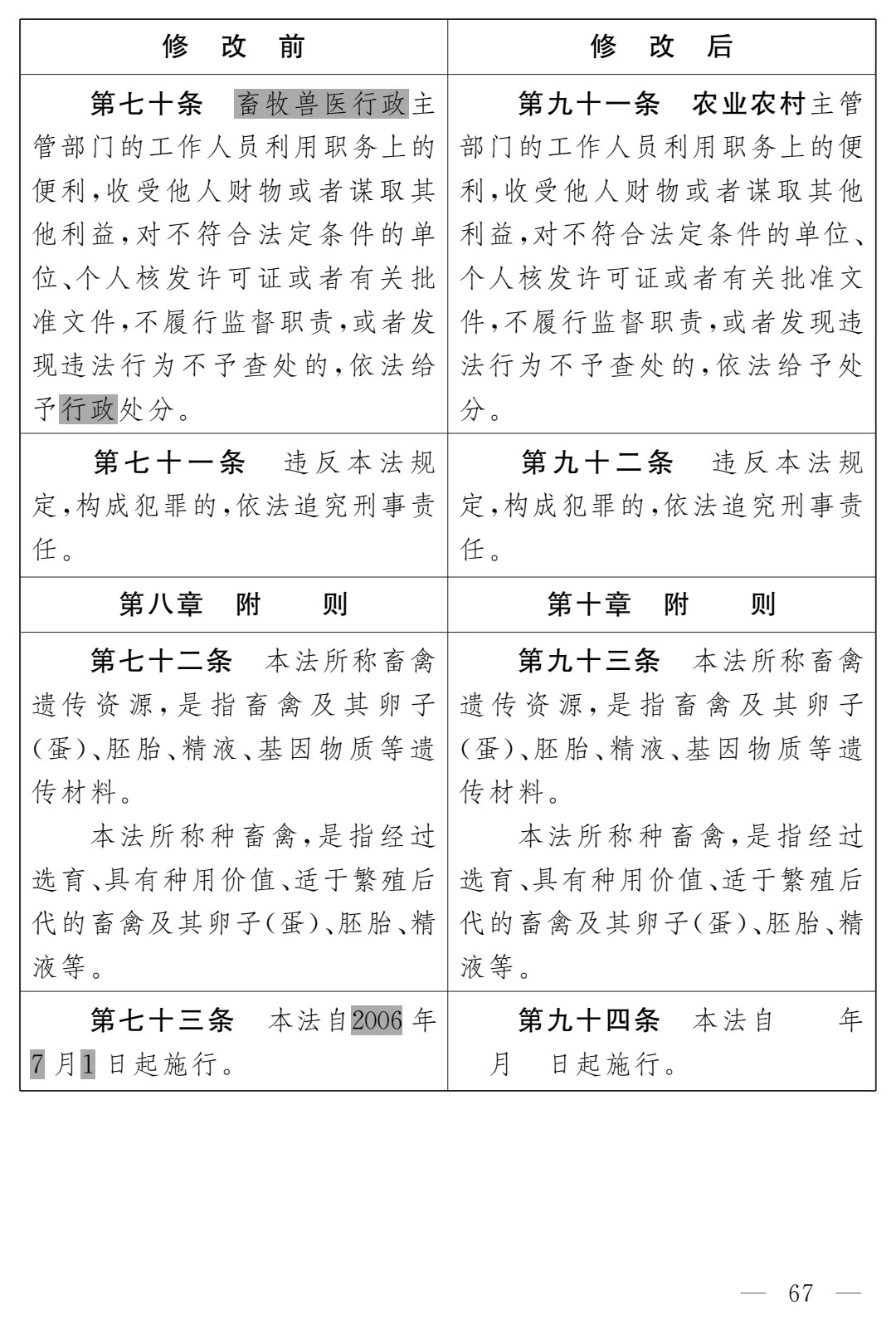
第十三届全国人大常委会第三十一次会议对《中华人民共和国畜牧法(修订草案)》进行了审议。现将《中华人民共和国畜牧法(修订草案)》予以公布,社会公众可以直接登录中国人大网(www.npc.gov.cn)或国家法律法规数据库(flk.npc.gov.cn)提出意见,也可以将意见寄送全国人大常委会法制工作委员会(北京市西城区前门西大街1号,邮编:100805。信封上请注明畜牧法修订草案征求意见)。征求意见截止日期:2021年11月21日。





























































第十三届全国人大常委会第三十一次会议对《中华人民共和国畜牧法(修订草案)》进行了审议。现将《中华人民共和国畜牧法(修订草案)》予以公布,社会公众可以直接登录中国人大网(www.npc.gov.cn)或国家法律法规数据库(flk.npc.gov.cn)提出意见,也可以将意见寄送全国人大常委会法制工作委员会(北京市西城区前门西大街1号,邮编:100805。信封上请注明畜牧法修订草案征求意见)。征求意见截止日期:2021年11月21日。




























































