
农业农村部办公厅关于2022年第三期兽药质量监督抽检情况的通报
为加强兽药质量监管,保障安全用药,根据全国兽药质量监督抽检计划,我部组织对全国兽药生产、经营和使用单位进行了兽药质量监督抽检,同时对日常监管中发现存在风险隐患生产企业的相关兽药产品进行了跟踪检验。现将有关情况通报如下。
一、总体情况
2022年第二季度完成兽用生物制品监督抽检82批,全部合格。
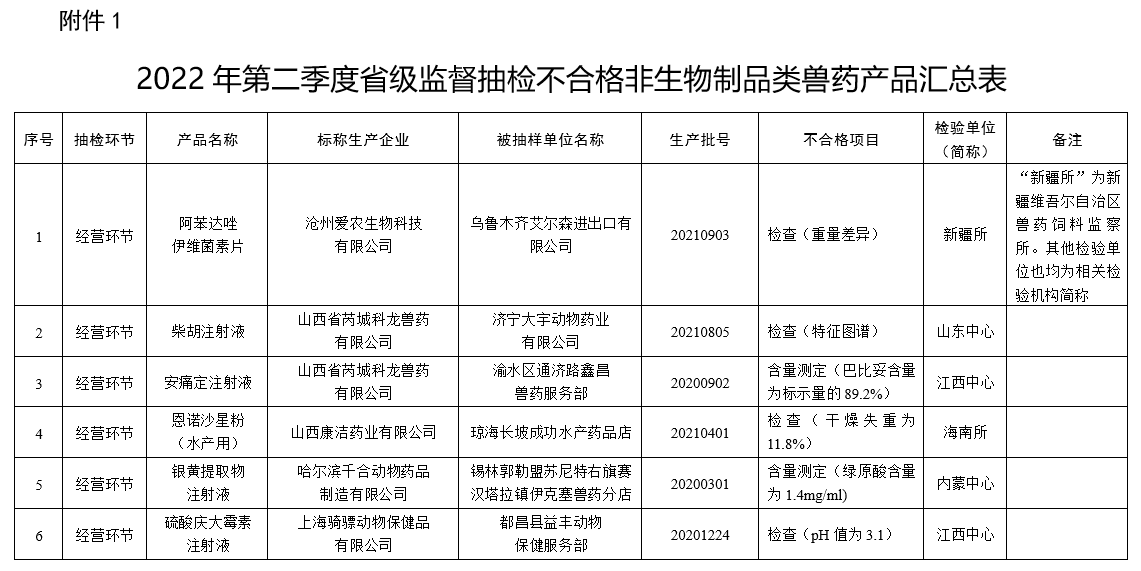
2022年第二季度完成非生物制品类兽药产品省级监督抽检2647批,不合格36批(见附件1),部级跟踪检验705批,其中不合格17批(见附件2)。
2022年第二季度监督抽检中发现假兽药15批和不符合兽药追溯二维码监管要求的兽药产品10批(见附件3)。
兽药质量监督抽检合格产品相关信息请登录“中国兽药信息网”的“国家兽药基础信息查询系统”查阅。
二、不合格产品情况
(一)非生物制品类兽药产品省级监督抽检不合格情况
1.不合格项目:主要包括性状、鉴别、检查项、含量测定等项目。36批不合格产品中,有29批产品1个项目检验不合格,5批产品2个项目检验不合格,2批产品3个项目检验不合格。
2.抽检环节:生产环节、经营环节和使用环节的抽检数量分别占抽检总数的15.6%、75.9%、8.5%,不合格率分别为0.5%、1.6%、0.4%。
3.产品类别:化学药品类产品、抗生素类产品、中药类产品、其他类产品分别占抽检总数的44.4%、35.5%、19.9%、0.2%,不合格率分别为1.4%、1.0%、1.9%、0。
(二)非生物制品类兽药产品部级跟踪检验不合格情况
1.总体情况:共对133家兽药生产企业的705批产品进行了跟踪检验,均未检出非法添加物。
其中有9家生产企业的17批产品不合格,产品不合格率为2.4%。
2.不合格项目:4批鉴别项不合格,其中2批为中药产品,显微鉴别或薄层鉴别未检出部分药味。
6批含量测定项不合格,其中3批高于含量上限、3批低于含量下限。
5批产品检查项不合格,均为注射剂的可见异物检查不合格。
2批产品检查项和含量测定项均不合格,为同一企业的2批次阿莫西林可溶性粉。
3.产品类别:化学药品类产品、抗生素类产品、中药类产品分别占抽检总数的37.9%、40.6%、21.5%,不合格率分别为2.2%、2.1%、3.3%。
(三)假兽药及不符合兽药追溯监管要求兽药产品情况
共查出假兽药15批,未赋二维码的兽药产品1批,二维码无法识读的兽药产品5批,查询不到追溯信息的兽药产品4批。
三、重点监控企业情况
根据《2022年兽药质量监督抽检和风险监测计划》重点监控企业判定原则,将下列生产企业判定为重点监控企业:
(一)云浮市皇家药业有限公司。当期兽药质量通报中药产品的鉴别中有一种或一种以上的成分未检出。
(二)潍坊凯牧森药业有限公司。当期兽药质量通报产品含量高于150%。
四、抽检发现的主要问题
省级监督抽检和部级跟踪检验发现的53批不合格产品中,有44批产品1项检验项目不合格,9批产品2项(含)以上检验项目不合格。
主要问题表现为:
一是含量不合格。
省级监督抽检有23批产品含量测定不合格,占不合格产品的63.9%,除1批含量高于限度要求、1批含量无法测定外,其余均低于含量下限要求;
部级跟踪检验有8批产品含量测定不合格,其中2批氟苯尼考粉含量测定结果高出限度要求近1倍,2批阿莫西林可溶性粉外观均匀度检查项不合格。
二是性状不合格。
省级监督抽检有7批产品性状不合格,占不合格产品的19.4%。
三是鉴别不合格。
省级监督抽检有5批产品鉴别不合格,占不合格产品的13.9%,其中化学药品类产品2批、抗生素类产品1批、中药类产品2批;
部级跟踪检验有4批产品鉴别不合格,占不合格产品的23.5%,其中化学药品类产品2批、中药类产品2批。
四是可见异物检查不合格。
省级监督抽检和部级跟踪检验共有7批可见异物检查不合格。
五、有关工作要求
对抽检发现的假劣兽药和不符合兽药追溯二维码监管要求的违法违规行为,各地要按照《2022年兽药质量监督抽检和风险监测计划》要求,及时组织做好对相关被抽样单位的处罚工作;
对假劣兽药产品要追踪溯源,并加大对标称生产企业的监督检查力度,发现违法行为要依法严肃查处。
不合格产品为生产环节直接抽取或经营使用环节抽检经生产企业确认的,生产企业所在地畜牧兽医主管部门要及时对生产企业立案查处。
符合兽药严重违法行为从重处罚情形的,要依法吊销其兽药生产、经营许可证。
案件查处完成后,省级畜牧兽医主管部门要及时将相关执法办案情况报我部畜牧兽医局和法规司,并组织有关执法机构或部门依法公开案件查处信息;
对符合撤销兽药产品批准文号条件的,要及时将撤销兽药产品批准文号建议报我部。
联系人及联系方式:农业农村部畜牧兽医局 王子东
010-59193267
农业农村部办公厅
2022年8月29日
附件:
1.2022年第二季度省级监督抽检不合格非生物制品类兽药产品汇总表

2.2022年第二季度部级跟踪检验不合格非生物制品类兽药产品汇总表

3.假兽药及不符合兽药追溯二维码监管要求情况汇总表

来源:农业农村部


