近日,大畜牧小编收集了牧原、温氏、新希望、正邦、傲农、天邦、大北农、中粮家佳康、唐人神、天康、金新农、华统、京基智农、神农、东瑞、立华、罗牛山、正虹和益生等19家上市生猪企业的2022年10月及前10月生猪销售情况,2022年10月生猪销量合计1107.45万头,环比增长6.17%,同比减少6.25%;
生猪收入合计291.06亿元,环比增长17.61%,同比增长100.69%。

具体如下:
● 牧原股份:前10个月生猪销量超5000万头,单月收入连4月刷新纪录

牧原股份2022年10月销售生猪477.9万头,环比增长7.1%,同比减少9.11%,结束29个月的同比增长;
销售收入 149.37 亿元,环比增长24.9%,同比增长110.35%,连续4个月刷新历史最高收入;
商品猪销售均价 26.05 元/公斤,环比上涨 12.97%,同比上涨119.28%,10月商品猪价格呈现上升趋势,近19个月最高价,也就是自2021年3月以来最高价;


2022年1-10月,公司累计销售生猪5000.3万头,同比增长59.42%,已完成今年最低出栏目标5000万头,同时完成今年最高出栏目标5600万头的89.3%;
累计销售收入917.47亿元,同比增长51.5%。

其中,牧原2022年10月仔猪销售18.5万头,环比减少32.23%,环比连续5个月减少,同比增长224.56%,占总销量的3.87%;
2022年1-10月,公司累计仔猪销售542.4万头,同比增长81.65%,占总销量的10.85%。
牧原表示,公司现阶段仔猪断奶成本在320元左右。

另外,牧原2022年10月向全资子公司牧原肉食品有限公司及其子公司合计销售生猪61.2万头(即生猪屠宰量),环比增长6.81%,环比连续3个月增长,同比增长91.07%,占总销量的12.81%;
2022年1-10月,累计生猪屠宰568.52万头,同比增长158.27%,占总销量的11.38%。

● 温氏股份:前10个月生猪销量超去年全年,单月收入刷新历史最高纪录

温氏股份2022年10月销售肉猪165.24万头(含毛猪和鲜品),环比增长4.29%,环比连续4个月增长,同比减少9.19%,同比连续2个月减少,单月销量为近12个月最高;
收入54.74亿元,环比增长18.69%,同比增长120.19%,同环比连续8个月增长,单月收入刷新历史最高纪录;
毛猪销售均价26.69元/公斤,环比上涨11.72%,同比上涨126.38%,同比连续5个月上涨。
温氏股份表示,2022年10月,公司肉猪销售收入同比上升,主要是销售价格同比上升所致。
2022年10月,公司肉猪销售均价同比上升,主要是受国内生猪市场行情变化的影响。


2022年1-10月,公司累计销售肉猪1407.1万头,同比增长30.35%,已超过去年全年销量,完成今年目标1800万头的78.2%;
累计销售收入308.32亿元,同比增长37.43%,已超过去年全年收入约37亿元。

● 新希望:单月销量阶段性创新高,前10个月销量突破1000万头

新希望2022 年 10 月销售生猪 145.55 万头,环比增长24.70%,同比增长22.22%,同比连续10个月增长,单月销量近22个月以来最高,也就是自2021年1月以来最高;
收入为 36.08 亿元,环比增长19.35%,环比连续4个月增长,同比增长170.87%,同比连续6个月增长,单月收入近22个月以来最高,也就是自2021年1月以来最高;
商品猪销售均价 25.83 元/公斤,环比上涨12.50%,同比上涨127.78%,同比连续5个月增长,近20个月最高价,也就是自2021年3月以来最高价。
新希望表示,10月生猪销售收入同比上升较大的主要原因是生猪销量上升,以及生猪价格大幅上涨。


2022年1-10月,公司累计销售生猪1135.59万头,同比增长41.91%,首次突破1000万头,已超过去年全年销量,完成今年出栏目标1400万头的81.1%;
累计销售收入205.61亿元,同比增长28.34%,已超过去年全年收入。

新希望表示,公司9月正常运行的场线成本降到 16.9元/公斤,年底挑战成本降至 16元/公斤。
关于养猪的核心指标,近几个月 PSY 年化 23 以上,窝均断奶头数在 10.7 头左右,比一季度提高 1.8 头,窝均断奶成本在 410元,比一季度下降 120 多元,窝均成本的下降也使得肥猪成本下降。
今年生猪出栏目标为1400万头,预计明年出栏目标 1850万头,后年2300-2500万头,未来希望出栏量在3000万头左右,不急需再大规模的扩张。
● 正邦科技:出栏规模缩小,前10个月生猪销量同比减少41.6%

正邦科技2022年10月销售生猪64.30万头,环比减少5.38%,同比减少49.86%,同比连续12个月减少;
销售收入6.96亿元,环比增长1.03%,同比减少51.44%,同比连续15个月减少;
商品猪(扣除仔猪后)销售均价25.27元/公斤,环比上涨16.45%,环比连续7个月上涨,同比上涨137.05%,同比连续5个月上涨;
均重111.47公斤/头,环比上涨13.18%,同比上涨1.56%,结束14个月的同比下降,近14个月最重。


2022年1-10月,公司累计销售生猪766.36万头,同比减少41.58%;
累计销售收入77.73亿元,同比减少71.29%。
正邦科技表示,2022年10月,公司生猪销售数量及销售收入同比降幅较大主要是由于公司出栏规模缩小所致。
2022年1-10月,公司生猪销售数量及销售收入同比降幅较大主要是由于公司出栏规模缩小及生猪出栏价格波动所致。

其中,2022年10月,公司仔猪销售49.36万头,环比增长4.0%,同比增长718.57%,占总销量的76.77%;
经计算得出,10月仔猪销售均价为558元/头,环比上涨5.46%,同比上涨699.43%。
2022年1-10月,公司累计仔猪销售305.07万头,同比增长151.42%,占总销量的39.81%。


● 傲农生物:单月生猪销量首次突破50万头,生猪存栏量继续创新高

傲农生物2022年10月生猪销售量50.34万头,环比增长8.02%,同比增长 37.14%,单月生猪销量首次突破50万头,与2018年1月1.99万头相比近增25倍。
2022 年 10 月末,公司生猪存栏 229.21 万头,环比增加11.26万头,单月增量近14个月最高,同比增长25.71%,较2021 年 12 月末增长 27.87%,连续4个月刷新历史最高纪录。

2022 年 1-10 月,公司累计销售生猪 422.63 万头,同比增长 74.76%,完成今年任务的76.8%,相比2021年全年,近增100万头。

● 天邦食品:10月仔猪销量大幅增长,且高于前9个月之和

天邦2022 年 10 月份销售商品猪 38.56 万头,环比增长4.54%,同比减少28.11%;
销售收入8.04亿元,环比减少12.48%,同比减少12.48%,同比连续7个月增长;
商品肥猪均价为 26.67 元/公斤,环比上涨11.59%,同比上涨114.04%,同比连续5个月增长,近21个月最高价,也就是自2021年2月以来最高价。
天邦表示,公司10月出栏肥猪偏少原因有三:一是2021年12月和2022年1月这段时间淘汰低效母猪比较多,对应4月5月的断奶仔猪数处于低点,二是10月底阜阳区域新冠疫情影响了出栏2万多头,三是9月底国庆节前提前出栏了1万多头。


2022 年 1-10 月销售商品猪 347.74 万头,同比增长3.93%,完成今年出栏目标400万头的83.9%;
销售收入 68.1亿元,同比减少2.30%;
商品肥猪均价为 17.34 元/公斤,同比下降6.27%。

其中,公司2022年10月仔猪销售 18.95 万头,环比增长160.18%,同比增长435.92%,10月仔猪销量比前9个月仔猪销量之和还要多,占总销量的49.14%;
2022年1-10月,公司累计仔猪销售 35.94 万头,同比减少30.42%,占总销量的10.34%。
天邦表示,10月增加了仔猪出栏比例,主要是基于以下考虑:
(1)公司未来也有出售仔猪的计划,因此也在加强与中小客户的合作,目前仔猪在公司自己的养殖场各项指标较好,也希望能让客户感受到我们仔猪的健康度,进一步建立美誉度,为将来全面深化合作打基础。
(2)公司近期断奶仔猪数量较多,成本下降明显,目前市场行情下仔猪销售毛利率也比较高,所以加大了部分我们觉得冬季疫情风险较高区域的仔猪销售,一方面提前回流资金,一方面也规避一定的风险。
(3)育肥阶段公司也希望能做的更好。目前我们正在改造母猪场,精准通风、智能化等,以提升舒适度和安全性。育肥场也打算这么做,所以大规模育肥场投苗放缓了速度。

另外,2022 年 10 月公司生猪屠宰头数 2.99万头,环比减少59.51%,同比减少83.97%;
2022年1-10 月份累计生猪屠宰头数112.55万头,同比增长30.57%。

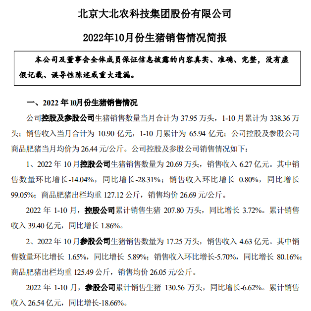
● 大北农:10月生猪销量和收入环比均下降

大北农公司控股及参股公司2022年10月生猪销售数量合计为 37.95 万头,环比减少7.53%,同比减少15.95%,同比连续4个月减少;
销售收入合计为 10.90 亿元,环比减少1.98%,同比增长90.56%;
商品肥猪当月均价为 26.44元/公斤,环比上涨12.99%,同比上涨110.51%,同比连续5个月上涨,近21个月最高价,也就是自2021年2月以来最高价。
大北农表示,2022年 10月,销售收入同比增长主要因为国内生猪市场行情变化所致。


2022年1-10 月,公司累计生猪销售数量合计为338.36 万头,同比减少0.49%,完成今年生猪出栏目标450万头的75.2%;
累计销售收入合计为 65.94 亿元,同比减少7.53%。

据大北农介绍,截至2022年第三季度末,公司控股及参股总存栏 301 万头,其中基础母猪加后备母猪存栏 30 万头,育肥猪 226 万头,仔猪 45 万头,控股养猪总存栏 176 万头,参股养猪总存栏 125 万头。
明年规划出栏量在 600 万头左右,随着产能释放,公司会有节奏的安排满产。
2022 年前三季度,公司养猪平均完全成本 17.4 元/公斤,控股单位头均亏损 76 元,参股单位头均盈利 104 元;其中第三季度控股加参股单位头均利润平均约 380 元。
截止2022年三季度,做的比较好的平台已经能达到 8 元/斤以下,相对做的好,能到 8.1 元/斤,8.2 元/斤,明年会有更多的平台向优秀靠拢,希望能够整体实现 8 元/斤以内的目标。
● 中粮家佳康:10月生鲜猪肉销量刷新历史最高纪录

中粮家佳康2022年10月生猪出栏33.4万头,环比增长34.68%,同比增长27.97%;
商品猪销售均价为26.02元/公斤,环比上涨10.91%,同比上涨114.33%,近19个月最高价,也就是自2021年4月以来最高价;
生鲜猪肉销量为2.36万吨,环比增长19.8%,同比增长31.11%,单月销量刷新历史最高纪录。


2022年1-10月,公司累计生猪出栏335.9万头,同比增长17.37%;
生鲜猪肉累计销量为18.54万吨,同比增长43.5%,均已超过2019-2021年各年的全年销量。

● 唐人神:单月生猪销量和收入连续刷新历史最高纪录,前10月收入突破30亿元

唐人神2022 年 10 月生猪销量 20.83万头,环比增长1.17%,同比增长21.18%,同比连续7个月增长,单月销量连续2个月刷新历史最高纪录;
销售收入合计5.94亿元,环比增长13.91%,环比连续7个月增长,同比增长197.41%,同比连续6个月增长,单月收入连续4个月刷新历史最高纪录。
经计算得出,单头生猪销售均价为2853元/头,环比上涨12.6%,环比连续7个月上涨,同比上涨145.44%,近28个月最高价,也就是自2020年7月以来最高价。
唐人神表示,2022 年 10 月公司生猪销量同比、环比上升的主要原因是生猪产能逐步释放,肥猪出栏增加。


2022 年 1-10 月,公司累计生猪销量 163.14 万头,同比增长 23.26%,已超过去年全年销量,完成今年生猪销量目标200万头的81.6%;
销售收入30.74亿元,同比增长41.45%,已超过2021年全年收入。

其中,2022年10月,公司销售仔猪 2.63 万头,环比上涨361.4%,同比减少20.78%。占总销量的12.63%;
2022年1-10月,公司销售仔猪20.89 万头,同比减少65.91%,占总销量的12.8%,比去年同期下降 33.5个百分点。


唐人神在近期机构调研表示,结合原料成本、销售习惯、生猪价格等综合因素,公司制定了以湖南、广东、海南等消费区域为核心的发展战略,加快上述区域的生猪产能建设力度,湖南茶陵、广东茂名、佛山、韶关等区域的猪场陆续投产。
虽然今年以来豆粕、玉米等原料价格持续上涨,导致饲料成本有所上升,但公司养殖成本整体平稳,并随着产能利用率的提升、生产指标优化,公司养殖成本持续下降。
预计2023 年实现生猪出栏 350 万头,2024年实现生猪出栏 500 万头。
● 天康生物:因新冠疫情,10月生猪销量和收入环比均减少20%以上

天康生物2022 年 10 月份销售生猪 14.49万头,环比减少 28.37%,同比增长 25.67%,同比连续8个月增长;
销售收入 3.7 亿元,环比减少22.76%,同比增长 113.87%,同比连续6个月增长;
商品猪(扣除仔猪、种猪后)销售均价 24.97 元/公斤,环比上涨11.72%,同比上涨114.15%,同比连续5个月增长,近19个月最高价,也就是自2021年4月以来最高价;
商品猪均重123.61 公斤,环比上涨2.29%,同比下降3.90%,同比连续14个月下降,且是近12个月最重。



2022 年 1-10 月,公司累计销售生猪 165.06 万头,同比增长 23.78%,已超过去年全年销量,完成今年出栏目标220万头的75%;
累计销售收入 29.38 亿元,同比增长 15.13%。

天康生物表示,2022 年 10 月份,公司生猪销售数量、销售收入环比下降,主要是由于 10 月份公司生猪养殖业务所处的新疆、甘肃、河南区域均不同程度受到新冠疫情的影响,尤其是新疆新冠疫情异常严重复杂,致使居民消费减少,猪肉出疆物流不畅,造成公司在新疆地区的生猪出栏大幅减少。
公司生猪销售数量、销售收入同比增长的主要原因是河南、甘肃新建养殖基地投产后产能释放,公司生猪出栏量有较大的增长,且生猪销售价格较去年同期上涨所致。
关于新冠疫情对公司经营的影响
8 月中旬以来,新疆进入新冠疫情管控状态,公司各部门、各基地工作人员第一时间返回各自的工作岗位,吃住在单位,生产经营没有受到大的影响。
公司也成立了由主要领导担任组长的疫情防控工作协调小组,对疫情期间出现的物流不畅、原料及产品拉运受阻等问题,与各地政府进行积极的协调,问题均得到解决。
另外公司也认真吸取 2020 年疫情防控工作中的一些经验教训,例如 2020 年 8 月疫情期间,正值动物疫苗秋防发货阶段,由于物流的影响造成货物无法发出,这两年公司在上海等地设立了异地库,产品生产出来后提前拉运至异地库储存,这些措施保证了今年三季度的秋防发货没有受到疫情的影响。
另外公司作为新疆和乌鲁木齐的生活物资保供单位,积极投入疫情防治工作,为居民配送肉食品,为疫情防治工作贡献了一份力量。
2022 年三季度,公司养殖事业部生猪完全养殖成本平均为17.3 元/公斤,其中新疆地区已将降至 16 元以下,达到 15.8元左右;但是饲料事业部生猪养殖受今年公司压缩规模要求的影响,部分外租圈舍进行清退,造成部分圈舍空圈,固定费用摊销导致成本较高。
公司仔猪(12-15 公斤)成本为 420-450元/头。
目前公司生猪养殖 PSY 指标平均为 23。
● 金新农:前10个月生猪销量超100万头,种猪均重连续9个月同比下降

金新农2022 年 10 月生猪销量13.32 万头,环比增长47.90%,同比增长9.75%,同比连续6个月增长,单月销量为近7个月最高销量;
销售收入2.42亿元,环比增长68.17%,同比增长62.60%,同比连续5个月增长,单月收入近10个月最高收入;
生猪销售均价 30.54 元/公斤,环比上涨13.90%,同比上涨124.38%,近18个月最高价,也就是自2021年5月以来最高价。
剔除仔猪、种猪影响后商品猪均价为 27.06 元/公斤,环比上涨13.75%,同比上涨119.82%,同比连续5个月增长,近19个月最高价,也就是自2021年4月以来最高价。


2022 年 1-10 月,公司累计销售生猪 108.79 万头,同比增长 46.03%,已超过去年全年销量,完成今年生猪出栏目标120万头的90.7%;
累计销售收入14.84亿万元,同比减少7.58%。

另外,2022 年 10 月,公司仔猪销售均重为 11.47 公斤/头,环比上涨19.48%,同比上涨8.93%,近6个月最重;
种猪销售均重为49.60 公斤/头,环比下降49.51%,同比下降49.51%,同比连续9个月下降;
商品猪销售均重为123.96 公斤/头,环比上涨2.18%,同比上涨3.68%,结束7个月的同比下降,近8个月最重。

金新农在近日机构调研时表示,2022年第三季度商品猪自繁自养成本是 18.36 元/公斤左右,前三季度自繁自养成本是 18.75 元/公斤 左右。
第三季度仔猪(均重 10kg)成本是 460 元/头左右。
第三季度全程分娩率是 85.3%,窝均活崽数是 11.42,PSY 是 25 左右,全程存活率是 86%左右。
截至 9 月末,公司能繁母猪存栏较上半年增幅不大,预计年末能繁母猪存栏为 6-6.5 万头(不含后备)。
公司产能主要分布在广东、福建、江西、安徽、武汉、河南、东北等区域,其中福建、江西出栏生猪占比 55%左右。未来新增产能主要在广东、福建区域。
公司2022年 7 月份将今年目标调整为生猪出栏 120万头以上,归母净利润 1000 万元以上。
● 华统股份:单月生猪销量和收入连续15个月同比增长

华统股份2022年10月生猪销售数量11.99万头,环比减少7.99%,同比增长1379.87%,连续15个月同比增长;
其中,仔猪销售40170头,环比上涨279.86%,占总销量的33.5%。
生猪销售收入2.83亿元,环比减少6.84%,同比增长2200.55%,连续15个月同比增长;
商品猪销售均价27.29元/公斤,环比上涨12.49%;
经计算得出,2022年10月头均生猪销售均价为2360元/头,环比上涨1.24%,同比上涨55.46%。
华统股份表示,2022年10月份生猪销售数量同比变动的原因为2021年猪场陆续投产2022年产能释放所致;
生猪销售收入同比变动的主要原因为销售量增加及销售价格上升所致。

2022年1-10月,公司累计销售生猪96.0万头,同比增长743.93%,已完成全年目标120万头的80%;
累计销售收入19.56亿元,同比增长575.71%。

● 京基智农:10月生猪销量环降41%,前10月生猪销量超100万头已完成今年目标

京基智农2022年10月销售生猪11.12万头,环比减少40.6%;
销售收入2.91亿元,环比减少8.78%;
商品猪销售均价27.44元/公斤,环比上涨14.91%。

2022年1-10月,公司累计销售生猪100.42万头,已完成今年出栏目标100万头,完成率达100.42%;累计销售收入17.54亿元。
其中,2022年10月仔猪销售2.32万头,环比减少57.12%,占总销量的20.86%;
2022年1-10月累计仔猪销售19.45万头,占总销量的19.37%。
京基智农在机构调研时表示,预计全年可出栏生猪 120 万头左右,2023 年预计出栏生猪超 200 万头。
2022年1-9月,公司育肥猪平均生产成本约为 17 元/公斤,断奶仔猪平均生产成本约为 419 元/头,相比2021年的育肥猪及断奶仔猪平均生产成本分别约为 17.7 元/公斤及 430 元/头有所下降。
从成本构成来看,饲料成本约占 63%,人工成本约占 9%,折旧约占 15%,药品约占 6%,其他约占 7%。
● 神农集团:前10个月生猪销量已超过去年全年销量

神农集团2022年10月销售生猪 7.45 万头,环比增长22.53%,同比增长43.26%;
销售收入 2.70 亿元,环比增长45.16%,同比增长260.0%;
商品猪销售均价 26.41 元/公斤,环比上涨 12.29%,环比连续7个月上涨,同比上涨126.89%。

2022 年 1-10 月,公司共销售生猪 71.69 万头,同比增长30.88%,已超过去年全年销量,也完成今年出栏目标90万头的78.7%;销售收入 15.56 亿元。

● 东瑞股份:单月生猪销量创新高,首次突破5万头

东瑞股份2022年10月共销售生猪5.33万头,环比增长21.69%,同比增长34.26%,单月生猪销量创新高,首次突破5万头;
销售收入1.39亿元,环比增长14.62%,同比增长162.26%,同比连续6个月增长;
商品猪销售均价29.43元/公斤,环比下降0.47%,环比连续2个月下降,同比上涨77.18%,同比连续4个月上涨。


2022年1-10月,公司累计销售生猪41.74万头,同比增长43.54%,已完成今年目标的75.9%;
累计销售收入8.98万头,同比增长11.83%。

其中,2022年10月,公司销售仔猪1.63万头,环比增长58.25%,同比增长55.24%,占总销量的30.6%;
2022年1-10月,公司累计销售仔猪10.57万头,同比增长42.26%,占总销量的25.3%。

● 立华股份:前10月生猪销量约40万头,收入超去年全年

立华股份2022 年 10 月销售肉猪 5.20 万头,环比减少11.83%,同比减少9.73%;
销售收入 1.74 亿元,与上月持平,同比增长138.36%;
肉猪销售均价27.10 元/公斤,环比上涨11.31%,同比上涨122.35%。
立华股份表示,10 月公司肉猪销售均价、销售收入同比上升,主要受国内生猪市场行情变化影响,销售价格同比上升所致。

2022年1-10月,公司累计销售肉猪39.61万头,累计销售收入8.89亿元,均超2018-2021年各年全年收入。

● 罗牛山:10月生猪销量和收入环比下降,前10月却均有突破

罗牛山2022 年 10 月销售生猪 3.88 万头,环比减少13.56%,同比减少9.01%,结束28个月的同比增长;
销售收入1.19亿元,环比减少14.62%,同比增长122.57%,连续7个月同比增长。
经计算得出,2022年10月单头生猪销售均价为3077元/头,环比下降1.2%,同比上涨144.37%。


2022 年 1-10 月,公司累计销售生猪 40.45 万头,同比增长 28.99%,首次突破40万头,均已超过2018-2021年各年的全年销量;
累计销售收入11.03亿元,同比增长 60.53%,首次突破11亿元,均已超过2018-2021年各年的全年收入。

● 正虹科技:10月生猪销量环比下降近70%,单月销量创近2年最低

正虹科技2022年10月销售生猪 0.6 万头,环比减少69.56%;同比减少83.90%,近25个月最低销量,也就是自2020年10月以来最低销量;
销售收入 1463.51 万元,环比分减少68.80%,同比减少75.77%,近26个月最低收入量,也就是自2020年9月以来最低收入;
经计算得出,2022年10月单头生猪销售均价为2439元/头,环比上涨3.48%,同比上涨84.5%。
正虹科技表示,公司本月生猪销售同比减少的主要原因系公司适当调整生产经营计划,生猪出栏量减少所致。


2022 年 1-10 月,公司累计销售生猪 14.03 万头,同比减少 22.74%;
累计销售收入2.51亿元,同比减少 37.59%。

● 益生股份:10月种猪销量和收入环比大增,均价同比迎来上涨
益生股份2022年10月种猪销售数量598头,环比增长86.88%,同比增长433.93%,单月销量自2020年11月以来最高;
销售收入206.84万元,环比增长90.62%,同比增长438.23%,单月收入自2021年6月以来最高;
经计算得出,头均种猪销售均价为3459元/头,环比上涨2.0%,环比连续2个月上涨,同比上涨0.8%,结束了1年半的同比下降。
益生股份表示,公司种猪销售数量基数较小,公司月度销售种猪数量不均衡,2022 年 10 月公司种猪销售数量和销售收入同比和环比均增加。
2022年1-10月,公司累计销售种猪2815头,同比增长78.62%,已超过去年全年销量;
累计销售收入969万元,同比减少1.93%。

来源:大畜牧综合企业公告,仅供参考。


