
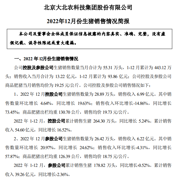
大畜牧综合,大北农2023年1月8日披露2022年12月生猪销售情况,公司控股及参股公司2022年12月生猪销售数量合计为 55.31 万头,环比增长11.85%,同比增长21.96%,单月销量连续2个月刷新历史最高纪录,并且首次突破50万头;
销售收入合计为 13.22 亿元,环比减少10.07%,同比增长65.87%;
商品肥猪销售均价为19.25元/公斤,环比下降18.74%,同比上涨21.91%,近6个月最低价。


经计算得出,2022年12月公司单头销售生猪均价为2390元/头,环比下降19.6%,同比上涨36.0%;
单头销售均重为128.55公斤/头,环比下降2.09%,同比上涨8.82%。

2022年1-12 月,公司累计生猪销量为443.12 万头,同比增长2.86%,已完成全年目标450万头的98.47%,年度销量创历史新高;
累计销售收入为 93.86 亿元,同比增长7.81%,年度收入创历史新高。

2022年各季度生猪销售情况

2018-2022年各月生猪销售情况对比





2018-2022年度生猪销售情况同比


来源:大畜牧综合,仅供参考。


