
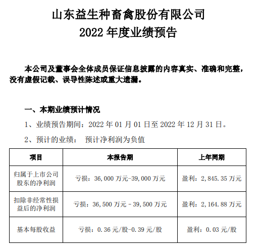
近日,益生股份披露2022年度业绩预告,公司2022年度预计亏损3.6亿元-3.9亿元,2021年同期盈利2845.35万元。

益生股份对此表示,1、2022 年第一季度,白羽肉鸡苗销售价格同比大幅下降,公司大幅亏损,随着行业产能去化、疫情缓解和消费恢复,白羽肉鸡行业景气度逐步提升,公司亏损逐季收窄,并于四季度实现盈利。
2、2022年内,公司经营规模扩大,有息负债增加,导致公司管理费用和财务费用同比增加。
以上原因导致公司报告期内净利润出现较大亏损。

♣ 益生股份:益生909 小型白羽肉鸡苗单月销售数量和收入创新高

益生股份2023年1月白羽肉鸡苗销售数量 5014.97 万只,环比增长28.09%,同比增长33.89%,近6个月最高销量;
销售收入1.71亿元,环比增长81.48%,同比增长165.60%;
经计算得出,2023年1月,白羽肉鸡苗销售均价为3.41元/只,环比上涨41.67%,同比上涨98.37%,连续5个月比上涨。



2023年1月,益生909 小型白羽肉鸡苗销售数量946.89万只,环比增长22.25%,同比增长77.71%,单月销量创新高;
销售收入1533.91万元,环比增长49.48%,同比增长95.26%,单月收入创新高;
经计算得出,2023年1月,益生909 小型白羽肉鸡苗销售均价为1.62元/只,环比上涨22.27%,同比上涨22.27%。

同时,益生股份表示,公司种鸡存栏量增加,且种鸡生产成绩不断提升,2023年 1月公司鸡苗销售数量同比增加。随着行业产能去化、疫情缓解和消费恢复,白羽肉鸡行业景气度逐步提升,2023年 1 月白羽肉鸡苗销售价格大幅上涨,故鸡苗销售收入同比、环比大幅增加。
益生股份表示,2023年公司商品代白羽肉鸡苗的预计产量为 5.8 亿羽,较2022年略有增长,主要是因为养殖模式改变带来养殖数量和养殖效率的提升。2023 年父母代白羽肉鸡苗的产量还取决于一季度公司祖代种鸡的引种情况。2023 年益生 909 的产能约为8000万羽。预计到十四五末期,益生 909 小型白羽肉鸡产量将增至 3 亿羽,公司商品代白羽肉鸡苗和益生 909 鸡苗年销量合计 10 亿羽。
关于最近鸡价情况
近期商品代鸡苗价格上涨受供给和需求两方面因素影响。
供给方面,2022 年我国进口祖代鸡的数量较少。2022 年底屠宰场因突发疫情感染事件造成屠宰产能下降,毛鸡价格下跌,影响因素消除后,鸡苗价格快速恢复。
需求方面,随着疫情管控的放开,航空机场、旅游酒店和餐饮业逐渐恢复,消费需求增加,将带动白羽鸡肉消费的增长,从而带动对鸡苗的需求增加,鸡苗价格上涨。
如何判断 2023 年鸡苗价格及白羽肉鸡行情?
公司预计2023年白羽肉鸡行业整体的景气度较高。
(一)供给端来看
(1)从存量的角度,随着祖代肉种鸡养殖周龄的增加,产蛋后期产蛋率会下降,父母代鸡苗的产量呈下降趋势,目前父母代种鸡的供给缺口已经体现出来,自 2022 年 11 月份以来,父母代肉种鸡价格已明显上涨,现在价格仍维持高位。
(2)从增量的角度,2022 年我国祖代肉种鸡的更新量下降,且国内自繁比例超 6 成,自 2022 年底开始,父母代鸡苗的数量已经明显减少;父母代种鸡苗经过 7 个月后产出商品代鸡苗,预计今年下半年商品代鸡苗的量会明显减少。
(二)需求端来看
(1)中央经济会议提出要着力扩大国内需求,把恢复和扩大消费摆在优先位置,国内需求的增长必将带动鸡肉消费的增长。
(2)随着疫情的放开,航空机场、旅游和餐饮业的恢复,会带来鸡肉消费的增加。
(3)鸡肉具有“一高三低”的特点,随着健康的消费理念日渐深入人心,无论是年轻一代还是老年人都开始注重饮食健康,促进了鸡肉消费的增长。
(4)外卖产业发展和预制菜品的兴起和普及,也将进一步带动鸡肉消费增长,从而会进一步带动鸡苗需求的增加。
关于引种情况
公司祖代肉种鸡正常年引种计划为 30 万套左右,维持公司祖代肉种鸡市场占有率 1/3 的份额。
但受美国禽流感等因素影响,美国的种鸡供给紧张,引种难度较大,总体预判,全年的引种量不会太多。
目前我国祖代肉种鸡的引种国只有美国和新西兰(安伟捷的种鸡只能从美国进口),因禽流感和航班的问题,从 2022 年 5 月至今,我国祖代肉种鸡的引种量非常少。
目前来看,美国的禽流感还在继续,我国能从美国引种的州只有阿拉巴马州,因美国安伟捷公司的供种计划比较紧张,后续引种情况还要看影响引种的不利因素是否缓解或者消除。
公司父母代种鸡的存栏量不受影响,今年上半年公司父母代鸡苗的产销量以及今年商品代鸡苗的产销量也不受影响。今年下半年父母代鸡苗的外销量还需要根据今年一季度的祖代引种量来确定。
♣ 益生股份:种猪销量连续3个月低于100头
益生股份2023年1月种猪销售数量75头,环比增长41.51%,同比减少1.32%,连续3个月低于100头;
销售收入24.97万元,环比增长29.11%,同比增长5.67%;
经计算得出,2023年1月单头种猪销售均价为3329元/头,环比下降8.76%,同比上涨7.08%,近8个月最低价。

益生股份表示,公司位于黑龙江和山东烟台等地的原种猪场已投入使用,位于黑龙江的祖代场及位于山西和山东威海的原种猪场正在建设中,预计于今年年底建成。
全部种猪场投产后,原种猪存栏达 1.2 万头,年提供原种猪 10 万头;祖代猪存栏达 1.5 万头,年提供二元猪 12 万头,未来计划成为国内种猪头部企业。
来源:大畜牧综合,仅供参考。


