
2024年1月8日,湘佳股份披露2023年12月活禽销售情况,公司2023年12月份销售活禽403.85 万只,环比减少4.06%,同比增长19.46%;
销售收入 0.86亿元,环比减少3.77%,同比增长16.38%,结束连续7个月的同比减少;
销售均价 11.00 元/公斤,环比下跌0.15%,连续4个月环比下跌,同比下跌1.25%,连续9个月同比下跌。


2023年度,公司销售活禽 4522.59 万只,同比增长8.47%,年度销量创历史新高;
销售收入9.83亿元,同比减少2.%;
销售均价11.58 元/公斤,同比下跌11.67%。

2023年各季度活禽销售情况

2019-2023年每月活禽销售情况



2019-2023年年度活禽销售情况




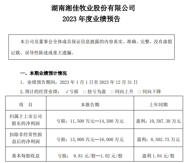
湘佳股份发布2023年业绩预告,预计2023年归上净利润亏损1.15亿元-1.45亿元,去年同期盈利1.06亿元。
2023年度公司预计亏损的主要原因为:活禽等市场较为低迷,销售单价较低,活禽业务亏损较大;生鲜产品毛利率有所下降;原料成本虽略有下降,但仍处于高位。
来源:大畜牧综合,仅供参考。



