
大畜牧小编根据华储网消息得知,2024年2月进行2次中央储备冻猪肉轮换收储竞价交易,一次于2月23日,一次于2月28日和29日。
2024年,中央储备冻猪肉计划投放数量累计17.11万吨,计划收储数量累计24.51万吨。

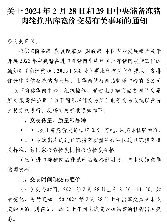
华储网2024年2月27日消息,华储肉发布关于2024年2月28日和29日中央储备冻猪肉轮换收储竞价交易有关事项的通知,本次出库挂牌竞价交易为0.91万吨,收储挂牌竞价交易为3.21万吨。

华储网2024年2月19日消息,华储肉发布关于2024年2月23日中央储备冻猪肉轮换收储竞价交易有关事项的通知,本次出库挂牌竞价交易为1.4万吨,收储挂牌竞价交易为3.0万吨。


据华储网2024年1月29日消息,华储肉发布关于2024年1月30日中央储备冻猪肉轮换收储竞价交易有关事项的通知,本次出库挂牌竞价交易为2.8万吨,收储挂牌竞价交易为3.0万吨。


来源:大畜牧综合华储网



