

☞ 牧原股份:5月生猪销量、收入和价格同环比均上涨,前5月生猪销量超2700万头
☞ 新希望:5月和前5月生猪销量和收入同比均减少

新希望2024年5月销售生猪136.68万头,环比减少7.41%,连续2个月环比减少,同比减少5.27%,连续4个月同比减少;
收入为20.98亿元,环比减少10.23%,同比减少6.26%,连续4个月同比减少;
商品猪销售均价15.42元/公斤,环比上涨1.92%,连续5个月环比上涨,同比上涨8.59%,连续2个月同比上涨,为近8个月最高价。


近日,新希望在机构调研表示,在正常运营的场线中,随着1、2月以后非瘟影响的消退,运营场线出栏肥猪的成本下降非常明显。1 月生猪成本为15.8元/公斤、2 月在16元/公斤左右、3 月就降至15.3元/公斤、4 月降至 14.7元/公斤,预计今年12月运营场线肥猪成本可以降至14.2-14.3元/公斤左右。

2024年1-5月,公司生猪累计销售数量为740.21万头,同比减少4.26%,完成今年生猪销售目标1400万头的52.87%;
累计销售收入为107.34亿元,同比减少8.84%。

☞ 天邦食品:前5月生猪销量同比增长3.2%,收入同比减少14.6%

天邦食品2024年5月销售商品猪55.63万头,环比增长22.22%,连续3个月环比增长,同比减少15.87%,连续4个月同比减少;
销售收入8.46亿元,环比增长28.92%,连续3个月环比增长,同比减少10.92%,连续4个月同比减少;
销售均价17.51元/公斤,环比上涨3.53%,为近17个月最高价,同比上涨12.39%,连续4个月同环比均上涨;
其中,商品肥猪均价为15.88元/公斤,环比上涨4.68%,连续4个月环比上涨,为近8个月最高价,同比上涨10.05%,连续2个月同比上涨。
天邦食品表示,2024年5月公司生猪销量及销售收入环比上升主要系今年5月商品猪出栏略有增加且5月猪价环比上升。



2024年1-5月,公司累计销售商品猪252.32万头,同比增长3.16%;
销售收入31.88亿元,同比减少14.56%。

其中,公司2024年5月仔猪销售16.8万头,环比增长16.42%,同比增长2.38%,连续8个月同比增长,占总销量的30.2%;
2024年1-5月,公司仔猪累计销售数量为77.28万头,同比增长133.57%,占总销量的30.63%,占比相对去年同期增加17个百分点。

☞ 大北农:5月和前5月生猪销量和收入同比均增长

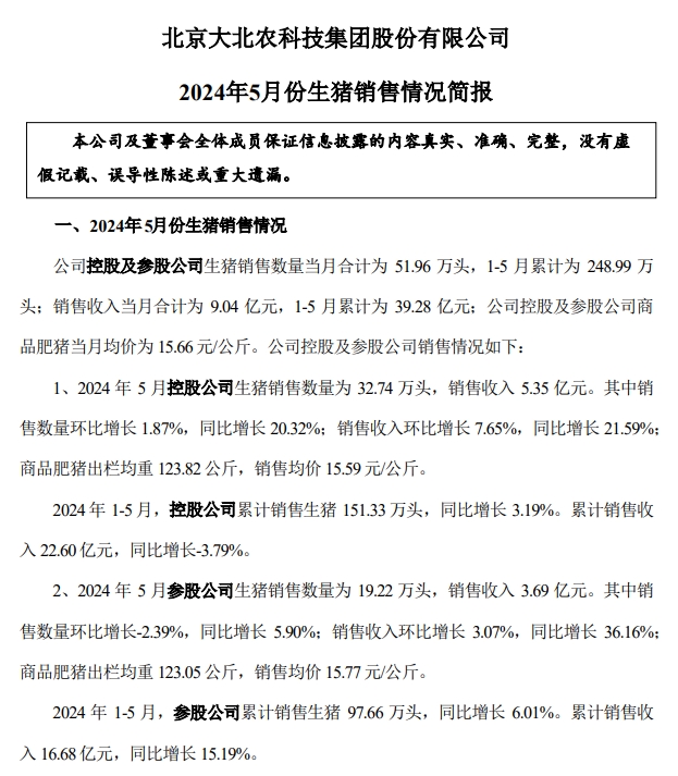
大北农公司控股及参股公司2024年5月生猪销售数量合计为51.96万头,环比增长0.25%,同比增长14.55%,连续3个月同环比均增长;
销售收入合计为 9.04亿元,环比增长5.73%,同比增长27.14%,连续3个月同环比均增长;
商品肥猪均价为15.66元/公斤,环比上涨5.6%,连续5个月环比上涨,为近8个月最高价,同比上涨11.62%,连续2个月同比上涨。
大北农表示,2024年5月,生猪销售收入同比增长主要是因为国内生猪市场行情变化所致。


2024年1-5月,大北农控股及参股公司生猪累计销售数量为248.99万头,同比增长4.28%,完成今年生猪出栏目标600万头的41.5%;
累计销售收入为39.28亿元,同比增长3.45%。

☞ 唐人神:5月仔猪销量减半,前5月生猪销量和收入同比均为双位数增长

唐人神2024年5月生猪销量32.69万头,环比增长3.65%,同比增长10.7%;
销售收入合计5.8亿元,环比增长20.15%,同比增长24.88%;
经计算得出,2024年5月单头生猪销售均价为1776元/头,环比上涨15.92%,连续4个月环比上涨,为近17个月最高价,
同比上涨12.81%,结束连续12个月的同比下跌。


2024年1-5月,公司累计生猪销量158.93万头,同比增长17.95%,完成今年生猪销售目标450万头的35.3%,已经超过2020年和2021年全年销量;
销售收入23.96亿元,同比增长12.8%。

其中,2024年5月,公司商品猪销售数量为30.34万头,环比增长14.84%,同比增长12.7%;
2024年1-5月,公司商品猪累计销售数量为139.74万头,同比增长12.26%。

2024年5月,公司仔猪销售数量为2.35万头,环比减少54.1%,同比减少9.96%,占总销量的7.19%;
2024年1-5月,公司仔猪累计销售数量为19.19万头,同比增长87.04%,占总销量的12.07%,占比相比去年同期增加4.5个百分点。

来源:大畜牧综合,仅供参考。

☞ 牧原股份:5月生猪销量、收入和价格同环比均上涨,前5月生猪销量超2700万头
☞ 牧原股份:5月生猪成本降至7.15元,主要归功于饲料价格下降
☞ 2024年5月全国生猪定点屠宰企业生猪收购和白条肉出厂价格情况
☞ 2024年5月全国500个县集贸市场生猪产品和饲料价格情况
☞ 2024年5月全国流通领域的生猪、玉米、大豆和豆粕价格情况
☞ 2024年5月全国平均猪价连续2个月环比上涨,且为近8个月最高价
☞ (2024年4月更新)值得收藏!最新最全的畜牧兽医行业数据资料汇编


