

农业农村部官网2025年3月10日消息,为加强兽药质量监管,保障安全用药,根据《2024年兽药质量监督抽检和风险监测计划》安排,农业农村部组织对兽药生产、经营和使用单位进行兽药质量监督抽检,同时对日常监管中发现存在风险隐患生产企业的相关兽药产品进行跟踪检验。现将2024年第四季度监督抽检有关情况通报如下。
一、总体情况
兽用生物制品省级监督抽检114批,不合格0批;
兽用生物制品部级监督抽检13批,不合格0批;
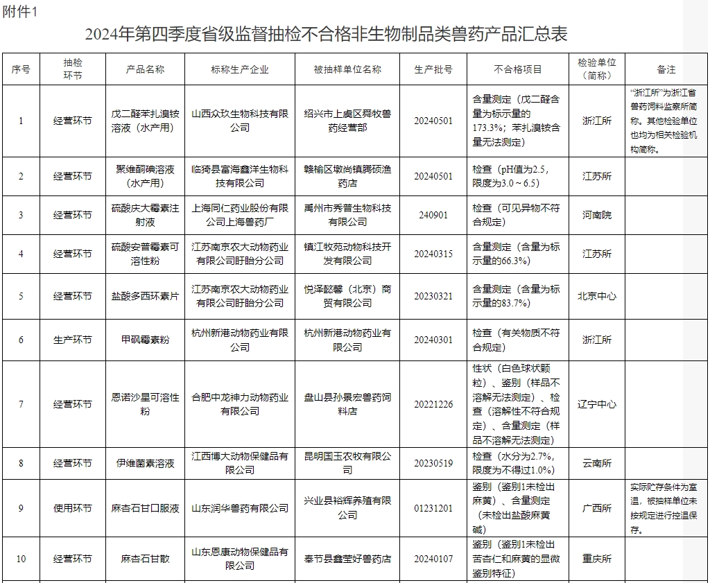
非生物制品类兽药产品省级监督抽检2356批,不合格27批(见附件1);
非生物制品类兽药产品部级跟踪检验1045批,不合格14批(见附件2);
发现假兽药12批和不符合兽药追溯二维码监管要求的兽药产品1批(见附件3)。
兽药质量监督抽检结果相关信息请登录“中国兽药信息网”的“国家兽药产品基础数据查询系统”查阅。
二、不合格产品情况
(一)非生物制品类兽药产品省级监督抽检不合格情况
1.总体情况:共对586家标称生产企业的2356批产品进行了检验,其中24家企业生产的27批产品不合格,产品不合格率为1.1%。1批恩诺沙星注射液检出非法添加物。
2.不合格项目:主要包括性状、鉴别、检查、含量测定等项目。27批不合格产品中,22批产品1个项目检验不合格,4批产品2个项目检验不合格,1批产品4个项目检验不合格。
3.抽检环节:生产、经营和使用环节的抽检数量分别占抽检总数的18.7%、67.8%、13.5%,不合格率分别为0.2%、1.5%、0.6%。
4.产品类别:化学药品类、抗生素类、中药类、其他类产品分别占抽检总数的37.2%、39.9%、20.3%、2.6%,不合格率分别为0.8%、1.1%、2.1%、0。
(二)非生物制品类兽药产品部级跟踪检验不合格情况
1.总体情况:共对184家兽药生产企业的1045批产品进行了跟踪检验。其中12家企业生产的14批产品不合格,产品不合格率为1.3%。1045批产品均未检出非法添加物。
2.不合格项目:主要包括性状、鉴别、检查、含量测定等项目。14批不合格产品中,10批产品1个项目检验不合格,2批产品2个项目检验不合格,2批产品3个项目检验不合格。
3.抽检环节:生产、经营环节的抽检数量分别占抽检总数的97.6%和2.4%,不合格率分别为1.4%和0。经营环节跟踪检验样品全部为进口兽药。
4.产品类别:化学药品类、抗生素类、中药类、其他类产品分别占抽检总数的44.3%、38.2%、16.3%、1.2%,不合格率分别为0.6%、2.3%、1.2%、0。
(三)发现假兽药和不符合兽药追溯二维码监管要求的兽药产品情况
发现假兽药12批,其中省级监督抽检中8批,部级风险监测中4批;发现兽药追溯二维码信息与包装内容不一致的兽药产品1批。
三、重点监控企业情况
根据《2024年兽药质量监督抽检和风险监测计划》重点监控企业判定原则,拟将下列企业判定为重点监控企业:
(一)云南宣牧生物科技有限公司。全年兽药质量通报产品含量低于80%累计2批次。
(二)甘肃天利达生物科技有限责任公司。当期兽药质量通报产品含量低于50%。
(三)重庆康仕达生物制药有限公司。从经营环节抽取的被检出添加其他药物成分的产品,经核实为标称兽药生产企业生产。
四、有关工作要求
对抽检发现的假劣兽药,各地要按照《兽药质量监督抽查检验管理办法》和《2024年兽药质量监督抽检和风险监测计划》要求,及时做好追踪溯源,依法严肃查处违法违规行为。
经营、使用环节抽取的样品经检验判定为不合格的,仅代表被抽样单位在被抽样时销售或使用的兽药产品存在质量问题,通常不能直接证明标称生产企业生产的同批兽药产品或其他兽药经营企业销售的同批兽药产品也存在质量问题。
标称生产企业所在地省级畜牧兽医主管部门应按照《兽药质量监督抽查检验管理办法》要求,组织开展调查核实,对确系标称生产企业责任导致产品不合格的,要及时立案查处;
经核实不属于标称生产企业责任导致产品不合格的,要将调查核实情况通报被抽样单位所在地省级畜牧兽医主管部门,由被抽样单位所在地省级畜牧兽医主管部门综合相关情况依法组织查处。
案件查处完成后,省级畜牧兽医主管部门要及时将相关执法办案情况报我部畜牧兽医局和法规司,并组织有关单位依法公开案件查处信息;对符合撤销兽药产品批准文号条件的,要及时将撤销兽药产品批准文号建议报农业农村部畜牧兽医局。
联系人及电话:农业农村部畜牧兽医局 王子东
010-59193267

来源:农业农村部

☞ 2025年2月全国生猪定点屠宰企业生猪收购和白条肉出厂价格情况——跌至近9个月最低价,同比继续上涨,涨幅收窄
☞ (2025年1月更新)值得收藏!最新最全的畜牧兽医行业数据资料汇编


