
☞ 牧原股份:仔猪3月销量创历史新高约200万头,1季度能繁母猪存栏止增下降——2025年3月及1季度生猪销售情况
☞ 新希望:3月生猪销量大幅增长,1季度净利扭亏为盈——2025年3月及1季度生猪销售及业绩情况
☞ 正邦科技2025年3月及1季度生猪销售情况——单月销量创下近2年多最高


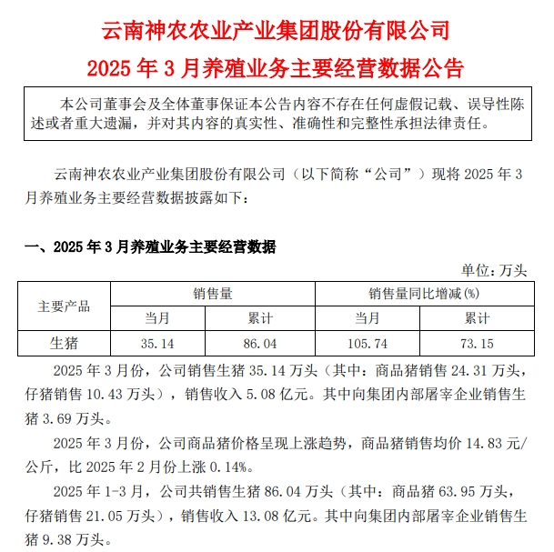
大畜牧综合,神农集团近日披露2025年3月生猪销售情况,3月生猪销售数量、收入和均价同环比均增长,其中数量和收入同比出现大幅增长,且均创历史新高,具体情况如下:
神农集团2025年3月销售生猪35.14万头,环比增长24.88%,连续4个月环比增长,同比增长105.74%,连续13个月同比增长,连续2个月单月销量创历史新高,且首次突破30万头;
销售收入5.08亿元,环比增长19.81%,连续2个月环比增长,同比增长78.87%,连续13个月同比增长,3月单月收入创历史新高,且首次突破5亿元;
商品猪销售均价14.83元/公斤,环比上涨0.14%,结束连续6个月的环比下跌,同比上涨5.85%,且连续12个月同比上涨。


2025年1季度,公司累计销售生猪数量为86.04万头,同比增长73.15%,完成今年最低目标320万头的26.89%,还超过2021年全年销量;
累计销售收入为13.1亿元,同比增长61.68%。

其中,2025年3月,公司销售商品猪24.31万头,环比增长17.5%,同比增长48.96%,连续13个月同比增长,3月销量创历史新高,占总销量的69.18%,占比为公布数据以来最低;
2025年1季度,公司累计销售商品猪数量为63.95万头,同比增长33.34%,占总销量的74.33%,相比去年同期下降22个百分点。



还有,2025年3月,公司销售仔猪数量为10.43万头,环比增长46.08%,占总销量的29.68%,占比在上升;
2025年1季度,公司累计销售仔猪数量为21.05万头,占总销量的24.47%。

另外,2025年3月,向集团内部屠宰企业销售生猪3.69万头,环比增长53.75%,同比增长10.81%,连续6个月同环比增长,且创历史新高,占总销量的10.5%;
2025年1季度,向集团内部屠宰企业累计销售生猪数量为9.38万头,同比增长22.45%,占总销量的10.9%,占比相比去年同期减少4.5个百分点。

来源:大畜牧综合,仅供参考。

☞ 牧原股份:仔猪3月销量创历史新高约200万头,1季度能繁母猪存栏止增下降——2025年3月及1季度生猪销售情况
☞ 新希望:3月生猪销量大幅增长,1季度净利扭亏为盈——2025年3月及1季度生猪销售及业绩情况
☞ 正邦科技2025年3月及1季度生猪销售情况——单月销量创下近2年多最高
☞ 国家统计局:2025年3月全国CPI同环比均下降,猪肉价格环跌同涨,牛肉价格环涨同跌
☞ 2025年3月全国生猪定点屠宰企业生猪收购和白条肉出厂价格情况
☞ 2025年3月全国流通领域的生猪、玉米、大豆和豆粕价格情况
☞ 2025年3月全国500个县集贸市场仔猪生猪猪肉和饲料价格情况
☞ 2025年3月全国平均猪价继续下跌,且跌至近14个月最低
☞ (2025年2月更新)值得收藏!最新最全的畜牧兽医行业数据资料汇编


