
7月17日金宇生物和中牧股份纷纷发布公告,收到了农业农村部颁发的非洲猪瘟亚单位疫苗临床试验批件(批件号:2025058),
金宇生物于2023 年与科研院所合作研究开发该疫苗,截至目前,该产品累计研发投入金额约6400万元。
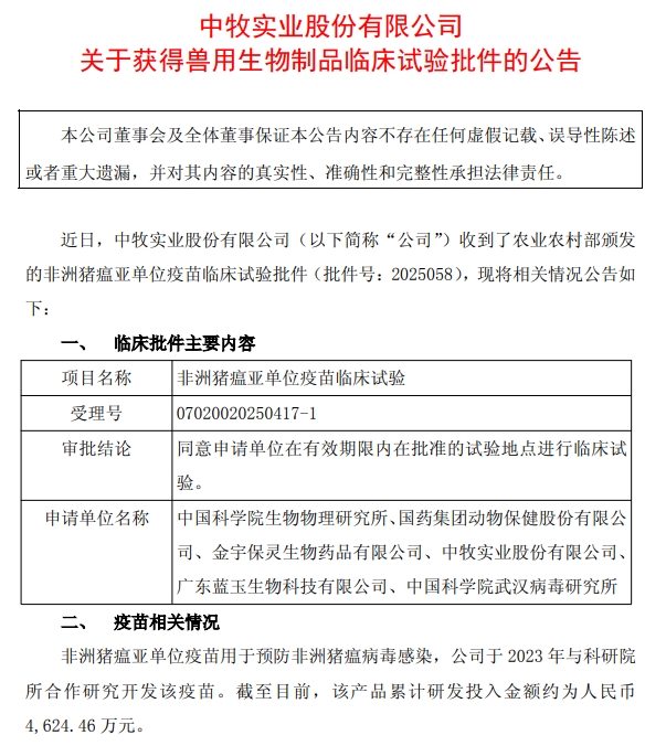
中牧股份于2023 年与科研院所合作研究开发该疫苗,截至目前,该产品累计研发投入金额约为人民币4624.46万元。


在官方数据库也验证了这一消息,查到一款“非洲猪瘟亚单位疫苗”正在做临床试验,申请单位有:中国科学院生物物理研究所、国药集团动物保健股份有限公司、金宇保灵生物药品有限公司、中牧实业股份有限公司、广东蓝玉生物科技有限公司、中国科学院武汉病毒研究所等6家单位,拟临床试验承担单位:金宇保灵生物药品有限公司;
试验地点:麻城市和泰农业有限公司(湖北省黄冈市麻城市歧亭镇戴家湾村)、全南现代牧业有限公司(江西省赣州市全南县工业园三区)、唐山市路南丽平养殖场(河北省唐山市路南区稻地镇刘东村)、肃宁县康达生猪养殖场(河北省沧州市肃宁县肃宁镇西泽城村)、永靖县利旺养殖有限公司(甘肃省临夏回族自治州永靖县盐锅峡镇盐集村方台三级)
临床试验时间:2025年7月14日-2027年7月13日,这也就是说最快也要到2年后才可能会有非瘟疫苗上市,当然也存在不确定性。

早在2020年就有2款非瘟疫苗产品申请了临床试验,
1、非洲猪瘟病毒基因缺失活疫苗(HLJ/18-7GD株),是由中国农业科学院哈尔滨兽医研究所和哈尔滨维科生物技术有限公司共同申请的,临床试验时间在2022年3月已结束,
2、非洲猪瘟弱毒疫苗(HLJ/18-7GD株),是由中国农业科学院哈尔滨兽医研究所申请的,临床试验时间在2022年9月已结束,
但截至目前, 这2个产品均未上市,说明临床试验效果不达标。
这次的非瘟疫苗属于亚单位疫苗,与前2个产品有所不同。
金宇生物在2024年度报告中表示,公司致力于攻克非洲猪瘟疫苗世界百年难题,在 P3 实验室基础上建立非洲猪瘟疫苗集成研发平台,同时开展基因缺失疫苗、亚单位疫苗、腺病毒疫苗、mRNA 疫苗多条技术路线的研究,经过多年的基础研究及大量的本动物安全性有效性评价,公司非洲猪瘟疫苗的研发工作已取得重大突破,其安全性及有效性达到农业农村部《非洲猪瘟亚单位疫苗免疫效力评价指导原则》规定的标准。
当然,疫苗产品从前期研发到上市销售整个周期较长,且由于非洲猪瘟病毒免疫机制的复杂性,本项目在临床试验客观上存在一定的失败风险,项目研究开发进度、技术成果、后期产业化应用进程等尚存在一定不确定性。
根据我国《兽药管理条例》和《兽药注册办法》的规定,兽用生物制品在获得临床试验批准后,需要完成临床试验并申报注册,经农业农村部审评、审批通过获得新兽药证书、兽药产品批准文号后方可上市销售。
来源:综合国家兽药数据库和企业公告,仅供参考。


