
大家期待已久的消息,终于有了实质性进展!就在今天(10月17日),商务部贸易救济调查局正式发布通知,即将为欧盟猪肉反倾销案召开听证会。这不仅仅是新闻里一条普通的政务信息,更是关系到我们每一个猪场切身利益的大事!
一、为什么说这事关我们每一个人的利益?
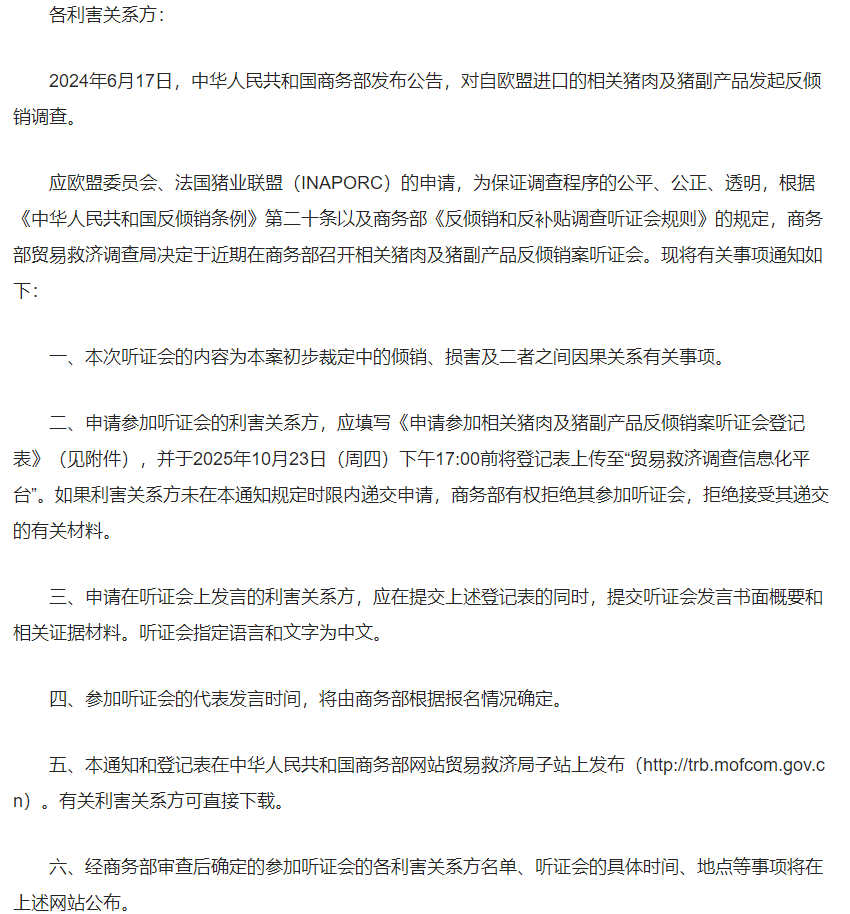
近年来,国内生猪养殖产业在应对市场波动、推动转型升级的同时,也面临着国际贸易环境的挑战。部分国内企业反映,源自欧盟的猪肉产品以低于正常价值的价格进入我国市场,对国内相关产业造成了潜在影响。
基于此,商务部应国内产业申请,于去年6月依法对原产于欧盟的猪肉产品发起反倾销调查。此次听证会的召开,是调查程序中的重要一环,严格遵循我国相关法律法规和世界贸易组织(WTO)规则,体现了中国政府运用国际通行规则维护公平贸易秩序的坚定立场和专业态度。

二、听证会:不只是“走个过场”,而是真刀真枪的博弈
有些朋友可能觉得,这就是个“形式”。但恰恰相反,这其实是一场没有硝烟的战争,是规则之下的正面博弈。
“原告”和“被告”当面锣对面鼓:听证会为案件利害关系方,包括国内申请方和欧盟的生产商、出口商等,提供了当面陈述意见、提交证据材料并进行辩论的法定场合。
用事实和数据说话:商务部这次明确要求,发言必须提交“书面概要和相关证据材料”。这意味着,关于“倾销”与否、“损害”是否存在以及二者因果关系的认定,将建立在扎实的事实与数据基础之上,确保最终裁决的科学性。
程序的正义是胜利的基石:商务部此举严格遵循了国内条例和世贸组织规则,是中国履行国际承诺、建设法治化营商环境的体现。一个程序严谨、结论扎实的裁定,才能经得起检验,有效维护我国产业的合法权益。

三、对我们养猪人意味着什么?
短期来看,听证会本身不会立刻改变市场供需。但它标志着案件正在依法、有序地向前推进,向市场释放出国家高度重视产业合理诉求、维护公平竞争环境的明确信号。
中长期来看,如果最终裁定倾销成立,国家有权依法征收反倾销税。这将有助于纠正扭曲的贸易行为,为国内猪肉产业创造一个更加公平的竞争环境,有利于保障产业链供应链的稳定与安全。
作为行业的一份子,我们此时最应该做的就是:保持关注,坚定信心。相信国家会做出公正的裁决,相信市场的韧性,更要相信我们自己在风雨中练就的竞争力。


