2026年畜禽产品兽药残留监控计划
一、抽样和检测的总体要求
(一)各地要按照监控任务安排(详见附录1),结合实际情况确定抽样畜禽产品种类及检测药物品种,重点对此前抽样检测不符合规定、日常监管发现问题和投诉举报较多、舆情关注度高的养殖主体和动物产品开展兽药残留检测抽样。
(二)抽样应严格执行《官方取样程序》和《抽样和检测技术操作要点》(由中监所另发),并按要求填写信息。
(三)畜禽产品样品原则上应从动物养殖和屠宰环节抽取。牛奶样品从奶牛养殖场(户)、生鲜乳收购站抽取。
(四)实施鸡蛋产品兽药残留监控工作,除常规监测药物外,重点监测产蛋期不得使用药物和禁停用药物,鸡蛋样品数量不得低于抽样总数的五分之一,并应主要从养殖场(户)抽取。
(五)四个季度相对均匀抽样,且不应对同一采样点重复抽样。
(六)检测工作应按照规定的检测项目和检测方法及判定标准执行(详见附录2、3)。
(七)可先用筛选方法进行检测(不得检出的品种除外),检测出疑似阳性样品再用定量方法加以确证,以确证结果作为上报数据。
(八)检测机构要严格执行阳性(超标)样品报告制度,应在发现阳性样品5个工作日内,将检测报告送抽样单位及其所在地省级农业农村部门组织处理。省级农业农村部门要及时将处理情况报部畜牧兽医局(详见附录4、5)。
二、结果应用
样品来源所在地农业农村部门接到残留超标检测报告后,按照规定启动追溯程序,对养殖场(户)用药情况进行核查,重点检查兽医处方、用药记录和库存兽药产品。
发现养殖用药不规范、未执行休药期等问题,依法责令改正,对违反《兽药管理条例》的行为进行处罚;发现使用禁止使用的药品及其他化合物的,依法严肃查处;对检出β-受体激动剂的,及时移送公安机关立案调查,并配合公安机关开展溯源追踪和查处工作;对符合农业农村部公告第97号规定情形的,要依法对相关企业予以从重处罚。
同时,要监督养殖场(户)或屠宰场对已经饲喂禁用药物及其他化合物的动物及其产品进行无害化处理。相关查处结果要及时报省级农业农村部门,并做好调查处理记录,记录存档2年以上。
附录:
1、2026年各省份兽药残留监控任务

2、检测项目

3、兽药残留检测方法及判定标准

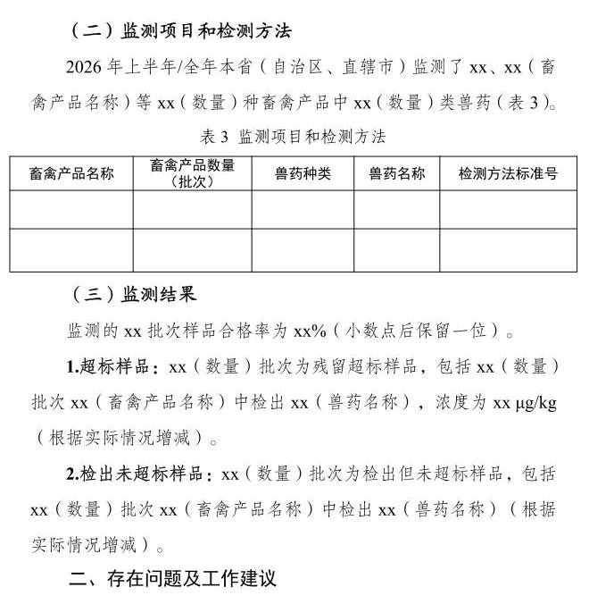
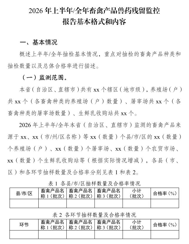
4、2026年上半年/全年畜禽产品兽药残留监控报告基本格式和内容

5、抽样情况、检测结果汇总表

来源:农业农村部



