
2026年3月27日晚间,牧原股份披露2025年度报告,同时当晚进行了业绩交流会,小牧罗列一些信息,仅供参考。
1、2025年,牧原股份销售商品猪7798.1万头,同比增长19.1%;屠宰生猪2866.3万头,同比增长129%,销售鲜、冻品等猪肉产品323万吨。
2、2026年,牧原股份预计销售商品猪7500万头-8100万头。
3、牧原股份2025年实现营业收入 1441.45亿元,同比增长4.49%,创历史新高;实现归母净利润154.87亿元,同比下降13.39%,主要原因为生猪价格下降。

4、牧原股份2025年经营活动现金净额300.56亿元,同比下降19.94%;期末总资产1717.41亿元,同比下降8.48%;归母净资产776.89亿元,同比增长7.85%,资产负债率为54.15%,较年初下降 4.53 个百分点。
5、牧原股份2025年末货币资金138.62亿元,同比下降18.22%,连续3年下降;流动负债698.4亿元,同比下降18.29%。
6、牧原股份2025年末存货371.77亿元,同比下降11.42%,近5年首次出现下降,预计2026年生猪销量下降;在建工程24.89亿元,同比增长23.31%,时隔4年后再次增长;生产性生物资产67.97亿元,同比下降27.34%,时隔2年后再次下降,也就是能繁母猪存栏下降。
7、2025年,牧原股份整体毛利率为17.82%,其中生猪养殖业务毛利率为17.29%,屠宰、肉食业务毛利率为2.67%,后者较上年提升1.65个百分点。

8、牧原股份2025年销售费用和管理费用同比均增长17%以上,财务费用同比下降17.4%,而研发费用16.48亿元,同比下降5.67%,占营业收入的1.14%。
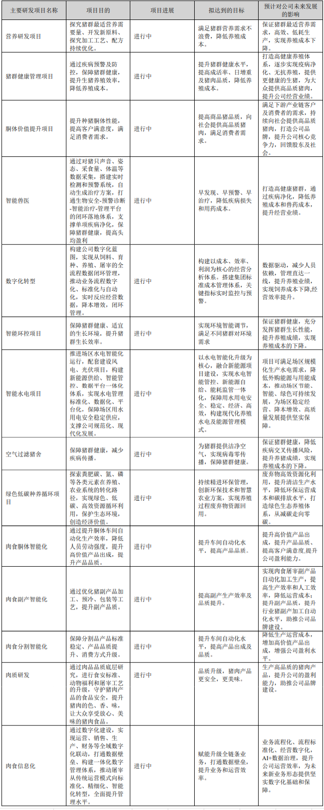
9、牧原股份研发费用16亿多,那他们在研发什么呢?
不仅有营养研发项目、猪群健康管理项目、胴体价值提升项目,还有智能兽医、数字化转型、智能环控项目、智能水电项目、空气过滤猪舍、绿色低碳种养循环项目、肉食胴体智能化、肉食副产智能化、肉食分割智能化、肉质研发和肉食信息化。

10、牧原股份2025年收到政府补助约1.52亿元,为近5年最少。
11、牧原股份2025年末在职员工12.755万人,比2024年末减少6092人,降幅为4.6%;其中生产人员10.3736万人,占总人数的81.33%;研发人员6539人,占总人数的5.13%。
12、2025年,牧原股份屠宰、肉食业务实现营业收入 452.28 亿元,同比增长 86.32%,并于 2025 年首次实现年度盈利,其中第三、四季度均实现盈利, 产能利用率达到 98.8%,屠宰量增加。
13、截至 2025 年末,牧原股份屠宰、肉食业务已在全国 20 个省级行政区设立超过 70 个销售分支。
14、2025 年全年,牧原股份生猪养殖完全成本约 12 元/kg,较上年同期降低约 2 元/kg。对后续成本进一步下降充满信心,当前公司优秀场线的成本能够控制在11元/kg以下,未来将聚焦养猪技术创新与效率提升,通过标准化精细化管理、人员培训赋能,复制推广优秀场线经验,推动整体养殖成本下降。
15、牧原股份在业绩交流会上表示,2026年全年平均成本目标为11.5元/kg以下,公司已完全做好度过周期低谷的准备,“公司具备穿越周期能力”。成本下降的路径主要依靠三点:一是持续深化疾病防控技术的落地,提升猪群健康水平与存活率;二是优化员工与干部的激励方案,保持团队凝聚力和降本决心;三是继续发挥育种和智能化技术的正向贡献。
16、2025 年,牧原股份降氨除臭技术被生态环境部重点推广,密闭式畜禽圈舍排出空气除臭控氨技术入选 2025 年农业主推技术,全程智能化“生猪智慧养殖模式”入选农业农村部官网发布的智慧农业建设典型案例,“数字化种养循环”模式 入选《CMG 乡村振兴观察报告(2023-2024)》典型案例。
17、2025 年,牧原股份设立越南牧原有限公司,与越南BAF公司签署合作协议,与泰国正大集团达成战略合作。
18、2025年,牧原股份递交境外上市外资股(H 股)发行并上市的申请,并于 2026 年 2 月完成香港联交所上市,成为国内首家“A+H”两地上市的生猪养殖企业。
19、截至 2025 年末,牧原股份已有全资及控股子公司 320 家,分布全国 25 个省级行政区。2025 年1-12 月新增 11 家子/孙公司,注销 3 家子公司。
20、2025年,牧原股份实施两次权益分派,分红总额 80.85 亿元;完成回购公司股份事项,2025年度回购总额 约 20 亿元。
21、牧原股份2025年度利润分配预案为:公司拟向全体股东每10股派发现金红利4.27元(含税),分红总额 24.35亿元(含税);本次不送红股,不进行资本公积转增股本。2025年半年和年度牧原股份现金分红总额为74.38亿元(含税),占2025年归母净利润的48.03%。
22、牧原股份2025年董事和高管人员中,有9位人员税前年薪超300万元,其中有4位人员在40岁(含40岁)以下。

23、2025年员工持股计划中,董事和高管人员中有11位人员获得公司股份。

24、牧原股份今年初发布的公告显示,公司股东牧原实业集团有限公司所持有的公司质押股份已全部完成解除质押登记手续。本次解除质押股份数量为4750万股,占牧原实业持股比例5.6%,占公司总股本0.87%,相关手续于2026年1月5日办理完毕。至此,公司控股股东及其一致行动人所持股份实现零质押,股权结构稳定性显著提升。
25、关于猪价走势,牧原股份董事会秘书秦军在业绩交流会上表示,从农业农村部公布的能繁母猪存栏数据来看,2025年上半年市场供应压力依然较大,但去产能的积极变化已从下半年开始显现。“我们认为市场的供应格局与官方数据是吻合的,对今年上半年的判断偏谨慎,但消化库存需要一个过程。”高曈补充道,公司自身已做好充足准备,以稳健的经营和持续的降本能力穿越周期。
26、牧原股份2026年资本开支预计在 100 亿左右。相比2025年,在屠宰端的资本开支规划有所提升,提升自宰比率,通过对养殖端与屠宰端的联动管理,进行全价值管理,创造价值增益空间。
27、2026 年 1-2 月,牧原股份生猪全程成活率在 83%-84%,断奶到上市成活率在89%以上,PSY 在 28 左右,肥猪日增重在 860g 左右,全程料肉比在 2.7 左右。
来源:大畜牧综合企业公告,仅供参考。


