大畜牧分享猪价资讯第2383天

1、猪价持续创新低

大畜牧小编根据我国27省的猪价数据,计算出2026年4月3日全国平均猪价为每斤4.61元,比昨天下跌0.05元,跌幅为1.07%,连续3天持续下跌,累计下跌0.11元,且持续创新低;
与去年同一天相比,猪价下跌了2.70元,跌幅为36.9%,且低于前6年同期;
其中2022年同期反弹至6元区间震荡上涨,2023-2025年这3年同期均在7元区间横盘震荡,而今年2026年此时在4元区间震荡下跌。
与去年最低点10月的5.55元相比,下跌了0.94元,跌幅为14.0%,也低于2019-2024年这6年的最低点。



2、大多数省份下跌,有23省全面进入4元时代
从我国27省情况来看,大多数省份出现下跌,共有23省下跌,比昨天增加5省,其中华东、华中、华北、东北和西南区域出现全面下跌,下跌幅度均为0.1元,连续2天没有上涨省份。
全国有27省跌破5元大关,比昨天增加2省,其中有23省全面跌破5元,比昨天增加4省;
其中,上海、山东、浙江和广东最高5.0元,其次江苏4.9元,而海南、新疆和贵州最低4.4元。

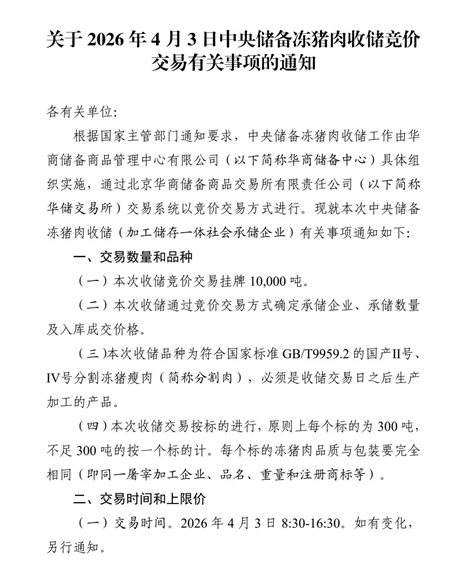
3、猪价连跌创新低,三部门出手稳市场,收储1万吨冻猪肉
商务部网站,为维护猪肉市场平稳运行,更好发挥中央储备调节作用,近期商务部、国家发展改革委、财政部正在开展中央储备冻猪肉收储工作。下一步,商务部将继续密切关注猪肉市场行情,加强趋势研判,会同有关部门做好储备调控,保障市场平稳运行。
据华储网消息,于2026年4月3日开展中央储备冻猪肉收储竞价交易10000吨。市场观点认为,猪肉收储有望驱动猪价触底回升。

4、3月第4周生猪定点屠宰企业生猪收购和白条肉出厂价格情况
据农业农村部监测,2026年3月23—29日,生猪定点屠宰企业生猪平均收购价格为11.70元/公斤,环比下降2.3%,连续5周环比下降,跌至2018年6月以来最低价,也就是差不多近8年最低价,同比下降28.0%。
白条肉平均出厂价格为15.55元/公斤,环比下降1.9%,连续5周环比下降,跌至2018年6月以来最低价,也就是差不多近8年最低价,同比下降27.1%。

5、部分上市猪企股价(截至2026年4月2日15:00)

6、生猪期货情况(截至2026年4月2日15:00)


来源:大畜牧综合,仅供参考,本信息不能作为投资依据。


