农业农村部办公厅关于2021年第一期兽药质量监督抽检情况的通报
为加强兽药质量监管,保障养殖环节用药安全,根据全国兽药质量监督抽检计划,我部组织对全国兽药生产、经营和使用单位进行了兽药质量监督抽检。现将有关情况通报如下。
一、总体情况
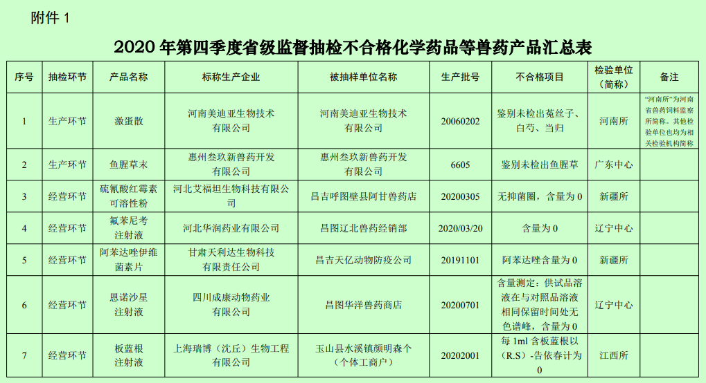
2020年第四季度完成化学药品等兽药产品省级监督抽检3883批,不合格69批(见附件1)。完成化学药品等兽药产品部级跟踪检验527批,不合格25批(见附件2)。
2020年第四季度完成兽用生物制品监督抽检34批,不合格4批(见附件3)。
2020年第四季度监督抽检中发现不符合兽药追溯监管要求的兽药产品4批(见附件4)。
兽药质量监督抽检合格产品相关信息请登录“中国兽药信息网”的“国家兽药基础信息查询系统”查阅。
二、不合格产品情况
(一)化学药品等兽药产品省级监督抽检不合格情况
1.不合格项目:主要包括性状、鉴别、检查、含量测定等项目。69批不合格产品中,有63批产品1个项目检验不合格,5批产品2个项目检验不合格,1批产品3个项目检验不合格。
2.抽检环节:生产环节、经营环节和使用环节的抽检数量分别占抽检总数的15.5%、76.9%、7.6%,不合格率分别为0.8%、1.8%、3.4%。
3.产品类别:化学药品类产品、抗生素类产品、中药类产品、其他类产品分别占抽检总数的41.1%、34.3%、24.3%、0.3%,不合格率分别为1.1%、2%、2.5%、20%。
(二)化学药品等兽药产品部级跟踪检验不合格情况
1.总体情况:本季度共对109个兽药生产企业的产品进行了跟踪检验,其中有15个生产企业的25批产品不合格,产品不合格率为4.7%。
2.不合格项目:主要包括鉴别、检查、含量测定等项目。25批产品均是1个项目检验不合格。
3.产品类别:化学药品类产品、抗生素类产品、中药类产品、其他类产品分别占抽检总数的39.1%、39.1%、21.6%、0.2%,不合格率分别为3.4%、7.3%、2.6%、0%。
(三)兽用生物制品不合格情况
生产环节、经营环节的抽检数量分别占抽检总数的82.4%、17.6%。不合格项目主要包括效力检验、安全检验等项目。
(四)不符合兽药追溯监管要求兽药产品情况
4批不符合兽药追溯监管要求的兽药产品中,有2批兽药产品为假兽药,有2批兽药产品二维码无法识读。
三、重点监控企业情况
根据《2020年兽药质量监督抽检和风险监测计划》重点监控企业判定原则,判定下列企业为重点监控企业:
(一)惠州叁玖新兽药开发有限公司(当期兽药质量通报的中药产品鉴别中有一种或一种以上的成分未检出)。
(二)河南美迪亚生物技术有限公司(当期兽药质量通报的中药产品鉴别中有一种或一种以上的成分未检出)。
(三)河南盛利来天府动物药业有限公司(当期兽药质量通报的产品被检出违法添加其他药物成分)。
(四)浙江歌德动物药业有限公司(当期兽药质量通报的产品含量低于50%(含50%))。
(五)四川豪士动物保健药业有限公司(全年兽药质量通报中同一企业被抽检产品不合格批次超过10%(含10%))。
(六)山东华宏生物工程有限公司(全年兽药质量通报中同一企业兽用生物制品被抽检产品2批次以上(含2批次)不合格)。
(七)英特威国际有限公司(全年兽药质量通报中同一企业兽用生物制品被抽检产品2批次以上(含2批次)不合格)。
四、抽检发现的主要问题
本期抽检的兽药产品不合格项目主要集中在以下几方面:
一是含量不合格。化药类和抗生素类产品不合格的主要问题在于含量不符合要求,多为含量偏低,甚至含量为0,存在企业不按生产工艺生产、对质量控制不严或为降低成本不按处方投料,甚至弄虚作假等问题。
二是鉴别不合格。省级监督抽检共有30个产品鉴别不合格。
三是非法添加现象依然存在。本季度仍有3批产品检出违法添加其他药物成分。
五、有关工作要求
(一)对被抽样单位的处罚。各地要按照兽药管理有关规定,对从生产企业抽取样品检测结果不合格的,责令停止生产被抽检产品,立即召回相关售出产品,依法立案查处;相关兽药生产企业要经所在地省级畜牧兽医主管部门审核整改合格后,方可恢复生产;符合从重处罚情形的,要依法吊销兽药生产许可证或撤销兽药产品批准文号。对从经营企业抽取样品判定为假兽药或检测结果不合格的,要依法立案查处;对不符合《兽药经营质量管理规范》的经营企业,要责令限期整改,逾期不改正或改正后再犯的,按照《兽药管理条例》第五十九条有关规定严肃处理,符合从重处罚情形的,要按照农业农村部公告第97号规定,依法吊销兽药经营许可证。
(二)对标称兽药生产企业的处理处罚。从经营企业、使用环节抽取样品判定为假兽药或检测结果不合格的,标称生产企业所在地省级畜牧兽医主管部门要加强对标称生产企业监督检查,督促企业强化产品质量管控,针对存在的问题进行整改,同时要按要求做好产品入库、出库信息上传等工作。其中,从经营企业抽取样品检验发现非法添加其他兽药成分或产品有效成分含量为0的,经营企业所在地省级畜牧兽医主管部门要组织做好追溯调查核实工作。调查核实结果要及时报我部畜牧兽医局和标称生产企业所在地省级畜牧兽医主管部门。确认非法添加其他兽药成分或有效成分含量为0的兽药产品是标称生产企业生产的,标称生产企业所在地省级畜牧兽医主管部门应及时组织查处,符合从重处罚情形的,要按照农业农村部公告第97号规定,依法吊销兽药生产许可证或撤销兽药产品批准文号;属于其他情形的,责令停止生产被抽检产品,召回相关售出产品,依法立案查处并监督销毁相关不合格产品,经所在地省级畜牧兽医主管部门审核整改合格后,方可恢复生产。
(三)对不符合兽药追溯二维码监管要求情况的查处。监督抽检发现兽药产品存在不符合兽药追溯监管要求情况的,标称生产企业所在地省级畜牧兽医主管部门要及时对相关兽药产品赋码及信息上传情况开展调查,并按照《兽药管理条例》及兽药追溯监管有关规定进行查处。
(四)其他相关要求。一是及时报送执法办案情况。各省级畜牧兽医主管部门要按照《2020年兽药质量监督抽检和风险监测计划》要求,组织做好对相关被抽样单位、标称生产企业的调查核实及处理处罚工作,并将相关执法办案情况及时报我部畜牧兽医局。二是及时报送撤销兽药产品批准文号建议。符合吊销证书或撤销批准文号条件的,各地应按有关规定启动吊销兽药生产许可证、经营许可证或撤销兽药产品批准文号等程序,其中符合撤销兽药产品批准文号情形的,相关省级畜牧兽医主管部门应及时将撤销兽药产品批准文号建议报我部畜牧兽医局。三是及时公开案件查处信息。各省级畜牧兽医主管部门要在案件查处完成后,依据《农业行政处罚案件信息公开办法》规定,及时公开案件查处信息。
六、兽药安全使用要求
各地要督促指导广大养殖者按照《兽药管理条例》及配套规章有关要求,从合法正规的兽药生产、经营企业购买兽药产品并索取保存相关凭证;购买时查看外包装相关标识,通过“国家兽药综合查询”手机APP扫描产品包装上的“二维码”,重点查看兽药产品批准文号、作用用途(适应症)、用法用量、生产企业、生产日期等信息是否齐全,也可登录中国兽药信息网(www.ivdc.org.cn)的“国家兽药基础数据库”查询核实所购买兽药产品的批准信息;购买兽药后要按照说明书标签的贮藏条件保存兽药,并按照执业兽医医嘱、用法用量和休药期进行使用,禁止超范围、超剂量使用兽药,并严格执行休药期规定,切实维护动物健康和动物源性食品安全。
附件:1. 2020年第四季度省级监督抽检不合格化学药品等兽药产品汇总表

2. 2020年第四季度部级跟踪抽检不合格化学药品等兽药产品汇总表

3. 2020年第四季度兽药质量监督抽检不合格兽用生物制品汇总表

4. 假兽药及不符合兽药追溯二维码监管要求情况汇总表

农业农村部办公厅
2021年3月12日
来源:农业农村部



