中国地方鸡品种资源丰富,但育种历史较短,蛋鸡育种工作自改革开放以后才慢慢步入正轨。经过四十年多年的持续发展,蛋鸡产业取得了重大成就。我国年产鸡蛋约2600万吨,占世界总产量的近4成,居世界第一。中国国产优秀蛋鸡品种的培育与推广,打破了国外对高产蛋鸡种源的垄断,目前国产品种的供种能力可以满足市场需求。
一、蛋鸡发展历史脉络
鸡是目前地球上饲养量最大的家养动物,其驯化历史悠久。达尔文在1868年发表的《动物和植物在家养下的变异》一书中提出,家鸡起源于红色原鸡(Gallus gallus),早期的形态学和遗传学研究也证实了这一点。在这个基础上,动物分类学家进一步把红色原鸡分为五个亚种,即指名亚种(Gallus gallus gallus)、滇南亚种(Gallus gallus spadiceus)、爪哇亚种(Gallus gallus bankiva)、印度亚种(Gallus gallus murghi)和海南亚种(Gallus gallus jabouillei)。2020年,中国科学家发表了关于家鸡起源和驯化的最新研究成果,发现家鸡在9500年前,正式从红色原鸡中的滇南亚种中分化出来。这个亚种主要分布在中国西南、泰国北部、缅甸等地区,这一区域应为家鸡的驯化中心(图1)。家鸡驯化之后,随着人类的迁徙和贸易活动,首先被携带到东南亚和南亚,进而与那里的红色原鸡其他亚种发生了不同程度的杂交,这种基因交流推动了家鸡对新环境的快速适应,并丰富了其独特的行为、形态和繁殖性状。而家鸡在美洲和澳洲的饲养历史要短得多,在1493年作为哥伦布第二次前往美洲的乘客,才到达了美洲;直到1788年,家鸡才随着英国第一舰队到达澳洲。
图1 分布于中国西南、泰国北部、缅甸等地区的滇南亚种被驯化成现代家鸡(根据Wang等,2020, Cell Research文章的结果所绘制)
(一)国外蛋鸡的育种历程
19世纪以前,基本没有开展自主的育种工作,但是不同的鸡品种之间会出现一定的杂交现象,例如起源于英格兰的白科尼什鸡,是在1890年左右由白色马来鸡与深色科尼什鸡杂交而成。最初对鸡的人工选择也是集中于体型外貌等外观性状,如早期起源于新英格兰的洛岛红鸡,是由红色马来斗鸡、褐色来航鸡和亚洲鸡杂交而成,血统复杂,拥有单冠、玫瑰冠、甚至豆冠,而随着对外貌性状的选择,目前洛岛红鸡一般为单冠,广泛应用于现代蛋鸡的杂交体系。
20世纪初,随着人们对鸡生产价值认识的逐步提高,商业化养鸡兴起,由此带动了鸡育种工作的本质变化,育种目标由注重体型外貌转向注重经济性状。这一变化促使鸡育种工作从经验阶段转变为现代育种阶段。
长期以来,人类饲养鸡的主要目的是获取鸡蛋这一高营养价值的食品,并通过淘汰蛋鸡和公鸡得到美味的肉品。二战之后,肉鸡生产的价值受到重视,肉鸡生产开始作为独立的生产部门出现,蛋鸡和肉鸡育种开始分化(图2)。以产蛋性能、蛋品质、饲料利用率等性状的选育提高为主的蛋鸡育种开始形成,德国罗曼集团1932年成立,美国海兰公司1937年成立,已有80多年的蛋鸡育种经验积累。随着蛋鸡育种商业化发展,种业市场竞争加剧,蛋鸡育种公司不断并购和整合,目前,全球的蛋鸡育种公司已整合为两大集团:即德国EW集团和荷兰汉德克动物育种集团。经过近一个世纪的发展,形成了现在全球化、专业化的蛋鸡种业,取得了辉煌的成就。
图2 红色原鸡(左) 现代蛋鸡(中,白来航) 肉鸡(右,科尼什)
(二)中国蛋鸡的育种历程
中国地方鸡种拥有几千年的驯化历史,复杂多样的生态环境和社会经济条件,逐渐形成了丰富多彩的地方鸡品种。早在周代,先民就以鸡驱邪,中国古代很长时间将公鸡作为斗鸡进行观赏,赞赏雄鸡的好斗特性,赋予母鸡保护小鸡时“仁”的道德观念。
我国人民有长期饲养地方鸡的习俗,但育种工作开始较晚,而专门化的现代育种是国家把蛋鸡育种列为“六五”攻关项目之后才开始的。近30年来我国利用从国外引进的高产蛋鸡育种素材和我国地方品种资源进行国产蛋鸡品种的培育工作。其中“京白939”是我国最早培育的蛋鸡配套系,是由北京市种禽公司于1993年培育成功的粉壳蛋鸡配套系。2000年,上海新杨家禽育种中心成功培育“新杨褐壳蛋鸡”;2004年,中国农业大学动物科学技术学院培育了节粮型“农大3号小型蛋鸡”;2009年,北京市华都峪口禽业有限责任公司先后培育了“京红1号”,“京粉1号”等高产蛋鸡新品种。2010年以后,培育的品种逐渐增多。
伴随整个蛋种鸡产业的变迁,与国际蛋鸡育种企业发展趋势相似,国内的蛋鸡育种经过整合,集中到少数几个育种企业中,如北京市华都峪口禽业有限公司、北京中农榜样蛋鸡育种有限责任公司等,其中入选国家核心育种场的有5家。育种企业向着大型、集约化方向发展的同时,国产品种逐渐成为主流。近年来国产品种的市场份额不断攀升(图3),2006年我国祖代蛋鸡存栏中国产品种约占31%,进口品种约占69%;到2019年时,新增祖代49.02万套,其中国产自主培育品种占比已达81.7%。我国蛋鸡产业已基本摆脱对引进品种的依赖,国产品种祖代鸡的制种能力已完全可以满足国内需求。
图3 2006~2019年国产与引进蛋鸡品种祖代的占比情况(中国畜牧业协会)
二、国内外现代蛋鸡育种发展情况
(一)国外发展情况
国际上的现代蛋鸡育种起始于20世纪30-40年代。蛋鸡育种最重要的是对产蛋性能的选育提高。产蛋性能受多种因素影响, 包括开产日龄、产蛋强度、产蛋持续性以及产蛋周期等。要实现现代蛋鸡育种,必须能够测定鸡只个体的产蛋量,自闭产蛋箱的发明和个体单笼饲养技术的应用实现了产蛋数的个体记录,大型孵化器解决了孵化和出雏问题,易于建立系谱,还避免了就巢性(也叫“抱窝”,是禽类一种母性行为,具体表现为产蛋一段时间后,体温升高,被毛蓬松,抱蛋而窝,停止产蛋),提高了产蛋量。20世纪40年代, 杂种优势在蛋鸡育种中被充分利用,正反交反复育种法也得以实施。这一时期,生物统计学的发展促进了蛋鸡育种中选择指数法和偏回归系数法的应用,极大促进了蛋鸡育种工作。随着经典数量遗传学的发展,家系选择、BLUP育种值选择进入了现代蛋鸡育种,随着最新的基因组选择技术的应用,蛋鸡育种的技术水平达到了新高度。另外,20世纪初对维生素D 的研究和使用, 为种鸡舍饲提供了重要的营养条件。而雏鸡自别雌雄技术(利用由性染色体控制的表型在不同性别中表现不同的特点,例如羽色和羽速等)的应用, 减少了公鸡饲养量, 充分利用了育种设备,加快了育种步伐。卫生防疫措施的实施确保了种群健康,才慢慢实现了现代工厂化的蛋鸡饲养模式(图4)。
图4 美国1920年代的散养鸡场与现代笼养鸡舍
目前国际上主要蛋鸡品种已形成多个品牌,主要有EW集团的罗曼、海兰、尼克等,以及汉德克集团的伊莎、海赛克斯、宝万斯、迪卡、雪佛、沃伦、巴布考克等品牌。每个品牌下又细分为多个系列,包括褐壳、粉壳、白壳等,以适应不同地区市场客户的多样化需求。国际上主要消费褐壳和白壳鸡蛋(比例约为6:4),而美国以消费白壳鸡蛋为主(约90%),中国消费更加多元化,其中包括褐壳(55%)、粉壳(43%)、白壳(1%)和绿壳(1%)。国际蛋鸡种业企业的规模和市场份额高度集中,当今国际(除中国外)的蛋鸡市场主要是海兰、罗曼和伊莎育种公司产品之间的竞争,而占世界40%蛋鸡存栏的中国市场则主要是德国EW集团旗下的品种与北京市华都峪口禽业有限责任公司自主培育的国产“京”系列蛋鸡品种之间的竞争,高产蛋种鸡的市场份额各占约45%。
(二)国内发展情况
改革开放以来,我国蛋鸡的育种工作成效显著。经过40多年的努力,蛋鸡育种科技力量显著增强,以企业为育种主体的良种繁育体系基本形成,建立了一批现代化育种场和扩繁基地(图5),为蛋鸡产业发展做出了重要贡献。
图5现代化育种场的智能测定与孵化厅
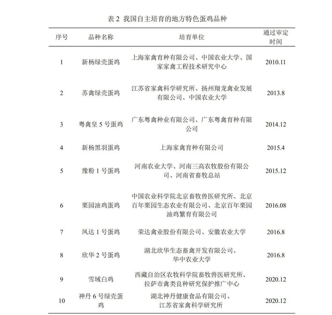
40多年来我国利用从国外引进的高产蛋鸡育种素材(如白来航、洛岛红、洛岛白等标准品种)和我国地方品种资源,培育具有突出优点的专门化品系,采用二系或三系配套模式高效地组织新品种培育工作。截至2020年底,我国自主培育的通过国家畜禽遗传资源委员会审定的蛋鸡新品种或配套系共有23个。其中,高产蛋鸡品种有13个(表1),绝大多数72周龄产蛋数超过310个,生产性能达到或接近国外同类品种水平,适合我国饲养环境,推广量较大;地方特色蛋鸡品种有10个(表2),都是在我国地方鸡资源基础上培育而成,生产性能差异较大,72周龄产蛋数在220-280个之间,虽然产蛋数相对较低,但蛋品质较好,蛋黄比例大、蛋白粘稠、蛋壳光泽好、蛋重适中,更符合我国居民传统消费习惯,满足多元化市场消费需求。除鸡蛋外,地方特色蛋鸡的淘汰老母鸡经济收益也较高,这是推动地方特色蛋鸡发展的一个重要因素。目前国产品种的商品代市场占有率达到50%,其中高产品种占比80%,地方特色蛋鸡20%。

我国蛋鸡育种技术的研发已达到国际水平。由中国农业大学、北京市华都峪口禽业有限责任公司等联合研发的 “凤芯壹号”SNP芯片已在国内部分育种企业的基因组选择工作中得到实质应用,开启了国内基因组选择育种时代。其次,分子标记辅助选择技术已广泛应用于国产品种的培育,例如将控制绿壳性状的SLCO1B3基因应用于绿壳蛋鸡品种培育;利用DW矮小基因应用于矮小型节粮蛋鸡培育;将鱼腥味易感等位基因的检测方法应用于高产蛋鸡育种;挖掘出抑制显性白羽基因的突变位点,育成了红羽粉壳蛋鸡品种等。
三、问题与差距
与发达国家相比,我国蛋鸡育种仍存在一定差距。
1.育种基础工作有待提高。自动化、智能化精准测定装备的研发和应用不足,测定时间偏短、群体偏小,疫病净化工作需要加强。
2.育种新技术转化应用有待加强。蛋品质、饲料转化效率、抗病力等性状选育进展相对缓慢,基因组选择技术应用滞后。
3.国产品种品牌建设需进一步提高。国内优秀蛋鸡品种的生产性能已经达到国际先进水平,但部分技术服务团队和推广服务水平还有差距,品牌宣传有待提高。
4.科企融合有待深化。育种企业普遍缺乏高层次和现场经验丰富的育种人才,科企实质性利益联结机制不完善。
四、“十四五”发展方向
今后,要继续实施全国蛋鸡遗传改良计划,坚持自主创新,不断提高品种自主创新能力,全面提升我国蛋鸡种业发展水平。
1.打造国际一流的核心育种龙头企业。重点支持育种基础好、创新能力强、市场占有率高的蛋鸡育种企业,整合资源、人才、技术要素,打造具有国际竞争力的蛋鸡种业集团;鼓励育种企业建设现代化育种科研平台,推动企业与科研院校共建高标准实验室、育种研发中心和良繁基地。
2.强化商业化育种体系。健全科企深度融合机制体制,建立适应商业化、高效育种的高素质人才团队,培育一批国际竞争力强的蛋鸡新品种,支持我国蛋鸡品种依法走出国门,参与国际竞争。。
3.夯实国家蛋鸡良种扩繁体系。整合项目资金,加大对良种扩繁基地基础设施、性能测定、智能化养殖等方面的支持力度,建立一批高标准、高水平的良种扩繁推广基地,提高高质量种源的供给水平。
4.升级国家蛋鸡良种支撑技术体系。将蛋鸡列入国家畜禽良种联合攻关计划,开展新品种培育,研发一批先进适用技术。健全性能测定体系,研究新性状的测定与选育方法,加快基因组选择等新技术的应用。
作者
杨宁 世界家禽学会(WPSA)主席 国家蛋鸡产业技术体系首席科学家 全国蛋鸡遗传改良计划专家组组长 中国农业大学动物科学技术学院教授
孙从佼 中国农业大学动物科学技术学院副教授)
来源:国家畜牧科技创新联盟,作者:杨宁 孙从佼,如有侵权,请留言联系删除。


