

7月2日,傲农生物公布2021年6月养殖业务主要经营数据,公司2021年6月生猪销售量22.38万头,环比减少24.14%(系本月适当增加留种留苗所致),同比增长192.56%。
2021年6月末,公司生猪存栏155.43万头,环比增长6.18%,同比增长205.03%,较2020年12月末增长61.26%。

2021年1-6月,公司累计销售生猪125.92万头,同比增长183.27%。按照2021年度生猪销售目标400万头计算,上半年完成31.48%。

2018-2021年每月生猪销售量对比

2018-2021年上半年生猪销售量同比


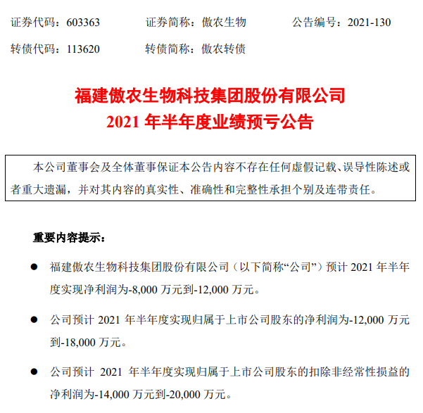
7月18日,傲农生物公布2021年上半年业绩预告,经财务部门初步测算,预计2021年半年度归属于上市公司股东的净利润亏损1.2亿元~1.8亿元,去年归属于上市公司股东的净利润3.38亿元。
同时,傲农生物对此表示影响因素主要有三个方面:
一是今年上半年猪价持续下跌,特别是二季度猪价较去年同期大幅下降,养殖板块处于亏损。
二是公司生猪产业处于较快发展过程中,养殖产能未全部达产,固定费用分摊多,导致短期成本高;同时对比同期融资规模增加,财务费用增多。
三是公司根据市场价格对截至2021年6月底的存货进行了减值测试,基于谨慎性原则,计提了减值准备1.7亿元左右。

☞ 牧原股份:6月猪价跌破7元/斤,能繁母猪存栏量略有下降;上半年生猪销售量1744万头,收入近400亿
☞ 正邦科技:6月生猪销量环比下降,因仔猪下跌8成;上半年生猪销量近700万头
☞ 温氏股份:6月生猪销量破百万头,连涨4个月,而收入成直线下跌继续亏损
☞ 新希望:6月生猪收入降至约11亿,近15个月最低,均价同比下降近六成
☞ 天邦股份:6月生猪收入环比增长约13%,均价环比下降35%,上半年生猪销量同比增长65%
☞ 中粮家佳康:生猪销量连续2个月下跌,而生鲜猪肉连续4个月上涨,上半年销量同比增长108%
☞ 大北农:单头生猪销售均重连涨4个月,上半年生猪销量同比增长157%
☞ 傲农生物:6月生猪销量环降24%,因留种留苗所致,上半年完成年度目标31%
☞ 唐人神:6月生猪销量和收入同环比均上升,上半年生猪销量同比上升210%
☞ 天康生物:商品肥猪销售均重连涨3个月,上半年生猪销量同比增长73%
☞ 金新农:6月生猪均价环比下降32%,同比下降63%,半年销量同比增长158%
☞ 罗牛山:6月单头生猪均价跌破1500元,收入环比下降41%,上半年生猪销量同比增长225%
☞ 正虹科技:6月生猪销量自2019年以来排第二,单头均价环比上涨24%,上半年销量超过去年全年
来源:大畜牧综合,仅供参考。



