
《饲料添加剂品种目录(2013)》于2013年12月30日由中华人民共和国农业部公告第2045号发布,2014年2月1日起实施。后经农业农村部多次修订。
现根据农业部第2045号公告及后续发布的修订公告,将《饲料添加剂品种目录》整理汇总如下,并将根据审批及修订情况及时更新,以供各方查阅。
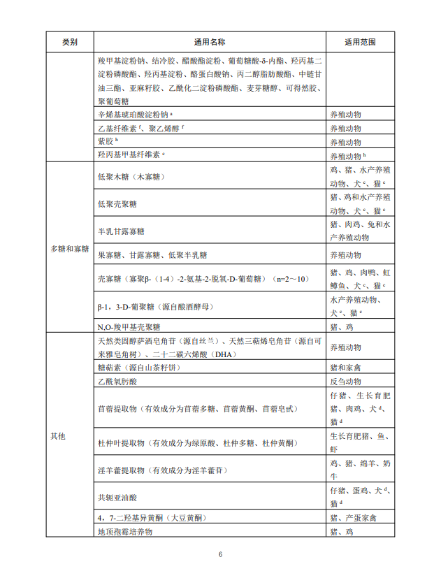
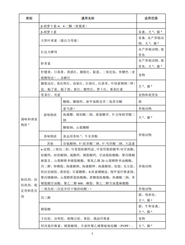
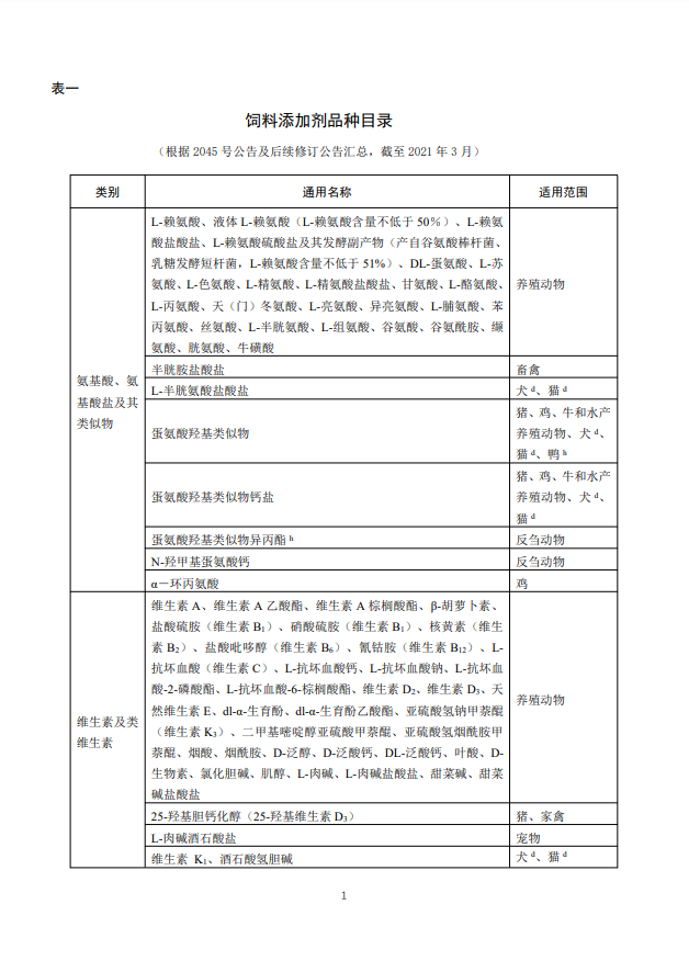
表一 饲料添加剂品种目录(根据2045号公告及后续修订公告汇总,截至2021年3月)



表二 2045号公告附录二所列新饲料和新饲料添加剂品种

表三 2045号公告发布后新批准的新饲料和新饲料添加剂品种


表四 降低含量规格、生产工艺发生重大变化饲料添加剂品种

来源:中国畜牧兽医信息网


