受60年一遇的高温天气等因素影响,8月14日晚,四川全省电力保供紧急会议决定执行《关于扩大工业企业让电于民实施范围的紧急通知》,在全省(除攀枝花、凉山)的19个市(州)扩大工业企业让电于民实施范围,畜禽饲料及食品加工企业普遍限电停产。
一时间,畜牧企业、协会以及相关职能部门积极行动,为畜禽寻粮。“我的20万羽蛋鸡今早就没饲料了!”8月16日,成都心连心农业有限公司相关负责人杨群与四川农村日报记者取得联系,语气中有些焦急。
记者立即连线采访四川省畜牧协会及川内多家饲料企业,调查了解限电对畜禽企业和养殖户带来的影响。
据了解,目前川内饲料企业采取错峰生产,但日产量下降,库存不足。如果连续多日停产,将导致畜禽养殖场饲料断供,可能出现畜禽死亡的情况。
原料短缺 饲料生产受阻
限电,导致了不少饲料企业以及饲料原料企业的生产受到影响!
四川厚全生态食品有限公司除了自身有养殖场外,还具备饲料加工能力。“即便我们的饲料厂有电,但因为生产豆粕的油料厂停电,到处都买不到饲料的主要原料豆粕,我们的饲料厂还是不能开工。” 公司总经理郑瑛面对这个局面,非常焦急,“联系了很多企业,都没有买到豆粕。”
微信截图
积极应对 共渡难关
“眉山市是除成都市外,全省第二大饲料加工基地。本地生产的豆粕供应全省甚至其他省份。”眉山市农业农村局副局长苏学文告诉记者,此前,当地已经向国网四川省电力公司眉山供电公司发函,避免出现因突发拉闸限电造成不可挽回的损失,护航眉山畜牧业稳定发展。
“不少行业外人员把饲料企业当做一般工业企业对待,不知道限电停产会对畜牧企业影响如此之大。”苏学文告诉记者,在与当地相关部门沟通协调后,部分饲料企业已开始恢复供电。“对于饲料企业,只要每天能保证几个小时的生产,哪怕是夜间供电也可以,这样也能帮助行业渡过难关。”
此外,在省内养殖企业、四川省畜牧行业协会反映实际情况后,四川省农业农村厅向省经济和信息化厅、国网四川省电力公司发出《关于商请对全省禽畜养殖企业和饲料企业提供稳定用电保障的函》,商请对畜禽养殖企业提供稳定用电保障、对饲料企业在用电负荷上予以协调支持。
就在记者发稿时,杨群在微信上告诉记者,通过多方联系,“一饲料厂老总分了一车给我,暂可解决3一4天。”
停电对养殖场的影响
目前,全省大中型规模畜禽养殖场大部分采用全封闭、全温控、智能化养殖模式,部分养殖场配备的自有发电机只能满足重点部位突发短暂停电应急之需
如遇拉闸限电突发情况,在较短时间(30 分钟以内)将出现圈内畜禽大批死亡。
特别是当前畜禽养殖场圈养畜禽多为年底和春节出栏,如遇突发大面积死 亡,对年底和春节肉食品供应有极大影响。
玉米缺水严重 原料价格将持续坚挺
尽管饲料原料价格较今年上半年高点有较大幅度下降,但上调饲料价格者仍然居多。近日,新希望、大北农、中慧农牧、禾丰股份、诺维特、爱普罗斯、恒兴、傲农、海鼎等多家饲料企业陆续宣布涨价上涨幅度在30~500元/吨.....
从饲料原料价格来看,对比2020年初价格,目前玉米上涨45.2%,豆粕上涨49.9%,小麦麸上涨50.6%。她表示,当前饲料主要原料价格并未下跌,总体来看,较2020年初均大幅上涨,较2021年同期小幅上涨。
由于饲料市场具有高周转、低毛利的特点,饲料价格需要尽可能随行就市。饲料价格上涨的根本原因,在于饲料企业希望借着养殖端市场价格反弹时获取更多利润。
自8月以来,豆粕现货价格呈现小幅上调的趋势。Mysteel农产品数据显示,8月1日全国油厂豆粕成交均价为4241元/吨,8月12日全国油厂豆粕成交均价为4293元/吨,与月初相比上调52元/吨,涨幅1.23%。
(豆粕走势图 图片来源:上海钢联)
玉米方面,目前华中地区新季春玉米陆续上市,预计一个月后新粮陆续上市,后期供应将会逐步增加。期货市场价格盘整运行,叠加下游企业需求提振有限,预计短期玉米市场上行动力欠缺,价格稳中偏弱运行。
但上海钢联农产品事业部玉米分析师李红超也表示:“目前国内如果高温天气持续下去,影响后期玉米授粉成功率以及植株生长情况,那么将会对玉米市场价格形成支撑。”
“现在是玉米抽雄吐丝期,但高温干旱下,严重影响授粉,空棵比较多。”家住河南驻马店的郑洁(化名)担心高温天气对庄稼的影响,常趁着傍晚去地里看看庄稼。
今年夏天有多热?据国家气候中心消息,截至8月18日,此次高温事件已经持续67天。国家气候中心近日监测评估,从今年6月13日开始至今的区域性高温事件综合强度已达到1961年有完整气象观测记录以来最强。
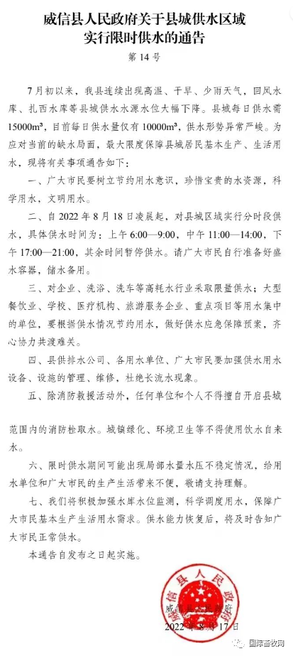
据微信公众号“微扎西”8月18日消息,云南威信县人民政府发布公告开始限电供水。

农作物受灾面积1764万亩
受持续高温少雨天气影响,长江流域部分地区旱情快速发展。

据应急管理部消息,截止到16日下午3点,四川、重庆、湖北、湖南、江西、安徽等长江流域6省市有78.3万人次因旱灾需要生活救助,农作物受灾面积1764万亩、16万头大牲畜因旱供水受到影响。
目前南方中稻陆续进入抽穗扬花期,夏玉米进入抽雄吐丝期。中国气象局指出,当前正是南方秋粮作物产量形成的关键期,也是对温度、水分最敏感的时期,高温叠加干旱将导致花粉活性下降、影响结实率,给秋粮生产带来严峻挑战。
“一个多月没有下雨,而且每天都是高温蒸烤,我种植的40多亩水稻早已缺水干涸,田里的裂缝最大的有10多公分,秧苗都基本上干枯了。”7月12日,在四川南充阆中市木兰镇河楼社区2组农民王兴琼的水稻田里,满是龟裂的田块。
“从目前情况来看,局部地区部分农田会产生影响,有的是无法播种,有的是生长受到影响。”中国社会科学院农村发展研究所研究员李国祥向中新财经记者表示。
8月底前降水偏少,旱情可能进一步发展
"通常情况下,7—8月长江上游位于西太平洋副热带高压(简称'副高')西侧,为多雨区;而长江中下游受副高控制不利于降雨,易发生夏伏旱,例如2013年、2019年都发生过严重的夏伏旱。"刘志雨分析,在全球气候变暖背景下,受持续拉尼娜事件影响,今年7月以来,西太平洋副热带高压面积偏大、强度偏强,位置偏西偏北,受副高下沉气流控制,长江全流域持续高温少雨,流域内主要河湖来水明显偏少,水位显著偏低,出现了多年同期少见的干旱形势。
官方预计,8月底前,长江流域降水、来水总体仍将偏少,展望9月份中下游大部地区降水来水仍可能继续偏少,安徽、湖北、湖南、江西等地干旱情势可能进一步发展,长江上游水库群蓄水形势严峻。
饲料涨价企业名单


























来源:综合四川农村日报、第一财经、中新财经、改变饲界、国际畜牧网等,如有侵权,请留言联系删除,谢谢。


