农业农村部关于印发《全国畜间人兽共患病防治规划 (2022—2030 年) 》的通知
各省、自治区、直辖市及计划单列市农业农村(农牧) 、畜牧兽医厅(局、委) ,新疆生产建设兵团农业农村局,部有关直属事业单位:
为贯彻落实 2022 年中央一号文件要求,做好人兽共患病源头防控,保障畜牧业生产安全、公共卫生安全和国家生物安全,按照《中华人民共和国动物防疫法》 等有关法律法规规定,我部制定了《全国畜间人兽共患病防治规划(2022—2030 年) 》 。 现印发你们,请结合本地实际,认真组织实施。
农业农村部
2022 年 9 月 14 日
全国畜间人兽共患病防治规划
(2022—2030 年)
人兽共患病防治工作事关畜牧业高质量发展和人民群众身体健康,事关公共卫生安全和国家生物安全,是贯彻落实乡村振兴战略和健康中国战略的重要内容,是政府社会管理和公共服务的重要职责。 为落实习近平总书记关于“人病兽防、关口前移” 的重要指示精神,加强畜间人兽共患病防治工作,依据《中华人民共和国动物防疫法》 《中华人民共和国传染病防治法》 《中华人民共和国
进出境动植物检疫法》 《 中华人民共和国生物安全法》 等法律法规,编制本规划。
一、防治形势
(一)防治成效
近年来,国家出台一系列政策措施,推进畜间人兽共患病防治工作,取得显著成效。 法律法规不断健全,修订动物防疫法,颁布生物安全法,实施国家中长期动物疫病防治规划,完善畜间人兽共患病防治配套规章、应急预案和技术标准规范。 防治机制不断优化,落实地方政府属地管理、部门监管和生产经营者主体责任,健全强制免疫、监测流调、应急处置、区域化管理、联防联控等制度。
防疫体系不断完善,推进动物防疫行政管理、监督执法和技术支撑体系建设,改善动物疫病监测、检疫监督等基础设施和装备条件。疫情形势总体稳定,高致病性禽流感等畜间人兽共患病得到有效控制,全国基本消灭了马鼻疽,日本血吸虫病、棘球蚴病 ( 包虫病) 、狂犬病等得到稳定控制,畜间流行率显著降低。
(二)困难挑战
我国畜禽饲养基数大,动物疫病种类多、分布广,部分疫病在局部地区出现反弹,防治形势依然复杂严峻。
一是畜间人兽共患病种类多,病原复杂,流行范围广。 高致病性禽流疫情随候鸟迁徙传播的风险持续存在,布鲁氏菌病(以下简称“布病”)疫情在一些地区居高不下,局部地区牛结核病和包虫病疫情形势依然严峻,炭疽病原感染及传播途径更趋复杂。
二是基层动物防疫体系职能淡化、力量弱化、支持虚化等问题比较突出。 一些地方对畜间人兽共患病防治重视不够,经费保障不足,设施设备陈旧老化,基层机构大量撤并,专业技术人员匮乏,动物防疫、检疫和监管工作存在短板漏洞。
三是畜禽养殖总量大,规模化程度总体不高,生物安全水平较低。 中小规模养殖场户占比高,生物安全防护意识和能力参差不齐,部分养殖场户对畜间人兽共患病危害认识不足,防疫主体责任落实不到位。 活畜禽长途调运和市场交易频繁,传统的养殖、流通和消费方式在短期内难以根本改变,疫病发生和跨区域传播扩散风险持续存在。
四是周边及主要贸易国家和地区动物疫情频发,多种外部风险因素相互交织,防治任务繁重艰巨。 随着全球化进程加快,动物及动物产品跨境流动频繁,外来畜间人兽共患病传入风险不断加大。 野生动物疫源疫病跨种传播感染人和畜禽的情况时有发生,气候环境和生态系统变化以及极端天气增多,进一步加大畜间人兽共患病发生、传播和扩散风险。
(三)面临机遇
习近平总书记在十九届中央政治局第三十三次集体学习时对畜间人兽共患病防治提出明确要求,强调要坚持人病兽防、关口前移,从源头前端阻断人兽共患病的传播途径。 2022 年中央一号文件明确提出,要做好人兽共患病源头防控。 随着经济社会发展和人民生活水平的提高,人民群众对畜牧业生产安全、动物产品质量安全和公共卫生安全的要求不断提升,为做好畜间人兽共患病防治奠定了良好社会基础。 当前,我国正开启全面建设社会主义现代化国家新征程,全面实施乡村振兴战略和健康中国战略,推动构建“人类卫生健康共同体” ,为兽医卫生事业全面融入国家公共卫生体系,推动畜间人兽共患病防治工作再上新台阶提供了重要战略机遇。 国家颁布实施生物安全法,修订实施动物防疫法等法律法规,为加强畜间人兽共患病防治知识宣传教育、落实关键防治措施、实施科学精准防治和有效防控提供了有力法治保障。
二、总体思路
(一)指导思想
以习近平新时代中国特色社会主义思想为指导,深入贯彻落实党中央、国务院关于全面加强国家生物安全风险防控和治理体系建设的决策部署,坚持人民至上、生命至上,实行积极防御、系统治理,健全完善畜间人兽共患病防治体制机制,全面夯实基层基础,提升风险防范和综合防治能力,有计划地控制、净化和消灭若干种严重危害畜牧业生产和人民群众健康安全的畜间人兽共患病,维护畜牧业生产安全、公共卫生安全和国家生物安全。
(二)基本原则
1. 源头防治,突出重点。 坚持人病兽防、关口前移,实行预防为主、预防与控制净化消灭相结合的方针,聚焦重点病种,织密筑牢防治畜间人兽共患病的第一道防线,从前端阻断传播路径,切实降低流行率,有效防范传播风险。
2. 政府主导,多方参与。 严格落实地方各级人民政府属地管理、部门监管和生产经营者主体责任,采取监督指导和激励相结合的措施,调动从业者主动防疫的内生动力,鼓励和引导社会力量广泛参与,形成政府、部门、社会组织和生产经营者分工明确、各司其职的防治机制。
3. 因地制宜,因病施策。 实行一病一策、分类指导,分病种、分区域、分阶段采取差异化防治策略,根据不同病种的流行规律、传播特点和防治现状,制定实施有针对性的防治措施,精准防治,逐步实现从场群、区域到整体的控制、净化和消灭目标。
4. 协调配合,统筹推进。 有效整合现有畜间人兽共患病防治资源,理顺防治体制机制,明确各方事权,协调各方力量,强化联防联控和群防群控,形成防控合力。 确定国家重点防治病种,突出重点区域、聚焦重点环节、落实重点措施,统筹推进各项防治工作。
(三)防治目标
到 2030 年,逐步形成有效保障畜牧业高质量发展和人民群众身体健康的畜间人兽共患病防治能力,动物防疫机构队伍、法律法规和基础设施更加完善,应急响应机制更加健全,快速感知和识别新发突发疫病能力不断提高,全社会协同防范能力和水平显著提升。
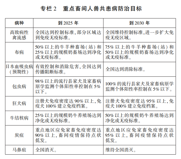
重点防治病种得到有效控制,畜间布病、牛结核病、包虫病等病种流行率明显下降,高致病性禽流感稳定控制,炭疽疫情保持平稳,马鼻疽实现消灭,犬传人狂犬病逐步消除,日本血吸虫病实现消除。
常规防治病种流行率稳定控制在较低水平。
重点防范的外来疫病传入和扩散风险有效降低。


三、策略措施
对重点防治病种,国家制定防治技术规范、标准,根据防控需要制定应急实施方案,实行全国统防、部门联防,一病一策、精准治理,区域协同、有效防控。 对境外流行、尚未传入的畜间人兽共患病,加强风险防范、监测预警和应急准备,加强口岸和边境防控,强化联防联控。
(一)高致病性禽流感
目前我国高致病性禽流感防控形势总体平稳,要继续落实免疫、监测、扑杀等综合防治措施。
重点防治措施。
一是做好强制免疫。 坚持预防为主,全面开展家禽强制免疫和抗体监测,确保家禽群体免疫保护水平。 有条件的地区,可根据监测评估结果和防治实际探索建立免疫退出机制。
二是加强监测预警。 组织实施家禽和野禽监测计划,密切监视禽流感病毒流行动态、毒株变异、致病力变化情况。
三是严格检疫监管和市场准入。 严禁未经检疫、来源不明的家禽及产品入市销售,严格执行活禽市场防疫管理制度,加强疫病监测,发现禽流感病毒污染立即采取休市、消毒等应急处置措施。 县级以上地方人民政府应当根据本地情况,依法决定在城市特定区域禁止活禽交易。 倡导健康消费理念,加快推进“规模养殖、集中屠宰、冷链运输、冰鲜上市”的生产消费模式。
四是推进区域化管理。 鼓励、支持各地及养殖场户开展高致病性禽流感净化场、无疫小区和无疫区建设,不断提高家禽养殖场所生物安全水平。
(二)布病
目前我国布病防控形势严峻,对牛羊健康养殖和公共卫生安全构成较大威胁,要继续坚持免疫与净化相结合,严格落实各项综合防治措施,逐步降低畜间流行率。
重点防治措施。
一是实施专项防控行动。 实施畜间布病防控五年行动方案,强化条件保障,做好技术支持,加强督促指导,全面落实监测、免疫、扑杀、消毒、无害化处理、人员防护等关键措施。
二是推进区域化管理。 各地根据布病流行状况和畜牧业产业布局,以县为单位确定免疫区和非免疫区,免疫区严格规范开展布病强制免疫,非免疫区强化日常监测和剔除,加大对高风险畜群、地区和环节监测力度。 积极推进布病净化场、无疫小区、无疫区建设,提升养殖环节生物安全水平。
三是强化牛羊调运监管。 严格落实牛羊产地检疫和落地报告制度,做好隔离观察。 全面实施畜禽运输车辆和主体备案制度,加强活畜跨区域调运监管,严格指定通道管理。 除布病净化场、无疫小区、无疫区,以及用于屠宰和种用乳用外,跨省调运活畜时,禁止布病易感动物从高风险区域向低风险区域调运。
四是加强奶畜风险监测。 支持奶畜养殖场户开展布病自检,探索建立生鲜乳布病等病原微生物风险监测评估制度。

(三)牛结核病
我国牛结核病在奶牛群体中仍有一定程度流行,防控形势不容乐观,要坚持预防为主,严格落实监测净化、检疫监管、无害化处理等综合防治措施。
重点防治措施。
一是加强监测。 加大养殖场、屠宰场和交易市场监测力度,及时准确掌握病原分布和疫情动态,科学评估风险,逐步建立完善奶牛个体档案和可追溯标识,对感染牛及时追踪溯源,并对溯源牛群进行持续监测。
二是加快推进净化工作。 制定净化实施方案,分区域、分步骤统筹推进牛结核病净化工作。 对养殖场户实行分类指导、一场一策、逐步净化,有计划地开展防治工作。
三是加强生物安全管理。 指导养殖场户加强生物安全防控,落实日常消毒措施,提高生物安全水平,及时扑杀牛结核病感染牛,并进行无害化处理。
四是加强奶牛群体风险监测。 支持奶牛养殖场户开展牛结核病自检,探索建立生鲜乳牛结核病等病原微生物风险监测评估制度。
(四)狂犬病
狂犬病是我国法定报告传染病中病死率最高的人兽共患病,要强化免疫、监测流调、疫情处置等关键防治措施落实。
重点防治措施。
一是严格实施犬只免疫。 指导犬只饲养单位和个人要切实履行法定义务,定期为犬只接种狂犬病疫苗,确保构筑有效免疫屏障。 各地可根据狂犬病流行情况、监测评估结果和当地实际,将犬只狂犬病纳入地方动物疫病强制免疫病种。 推进狂犬病免疫接种点建设,规范动物诊疗机构接种管理,对免疫犬只建立免疫档案。
二是开展监测流调。 对出现异常攻击行为或发生不明原因死亡的疑似患病动物及时开展病原学监测,发现确诊病例及时开展疫情溯源和流行病学调查。
三是做好应急处置。 发生疑似动物狂犬病疫情,及时划定高风险场所或区域,落实传染源调查、高风险区犬只紧急免疫等应急处置措施,严格按规定对染疫动物进行无害化处理。
四是加强流浪犬和农村犬只防疫管理。 按照动物防疫法规定,指导乡镇人民政府、街道办事处、村(居) 民委员会做好本辖区流浪犬的控制和处置,防止疫病传播;县级人民政府和乡级人民政府、街道办事处要结合本地实际做好农村地区饲养犬只的防疫管理工作。
(五)炭疽
目前我国炭疽疫情总体呈点状发生态势,有明显的季节性、区域性,以老疫点和疫源地为高发地区,要强化监测排查、应急处置、针对性免疫、检疫监管等综合防治措施。
重点防治措施。
一是做好监测报告。 加强高发季节高风险地区监测预警,及早发现和报告疫情。
二是严格规范处置疫情。 按照“早、快、严、小” 原则做好疫情处置,对病畜进行无血扑杀和无害化处理,掩埋点设立永久性警示标志,疫源地周边禁止放牧。
三是做好针对性免疫。 根据疫情动态和风险评估结果制定重点地区免疫计划,适时开展家畜免疫。
四是加强动物卫生监管。 严格检疫和调运监管,严厉打击收购、加工、贩运、销售病死动物及其产品等违法违规行为,对死亡动物严格执行“四不准一处理” (不准宰杀、不准食用、不准出售、不准转运,对死亡动物进行无害化处理)措施。 加强日常监管,重点地区要加强病死草食动物无害化处理专项整治,根据防控需要配备可移动大动物尸体焚化设备。
(六)包虫病
目前我国包虫病疫情总体比较平稳,四川、西藏、青海等地区疫情相对较重,要实施以控制传染源为主、中间宿主防控与病人查治相结合的综合防治策略。
重点防治措施。
一是做好家犬驱虫。 包虫病流行区强化家犬登记管理,按户建立家犬驱虫登记卡。 全面实行家犬拴养,因地制宜实施限养。 根据当地实际定期开展犬驱虫。 做好犬粪深埋、焚烧等无害化处理工作。
二是加强流浪犬管控。 乡镇人民政府、街道办事处、村( 居) 民委员会要采取措施控制并减少流浪犬数量,在流浪犬聚集场所或经常出没区域定期投放驱虫药饵,并集中收集犬粪进行无害化处理。
三是加强综合防疫管理。 做好家畜免疫,每年对新生羔羊和新补栏羊进行免疫接种,有条件的地区可对牦牛等进行免疫接种。 做好易感动物监测,对牛、羊及家犬做好病原学监测,对免疫动物开展抗体监测。 强化家畜屠宰管理,规范开展屠宰检疫,做好病变内脏的无害化处理,不得随意丢弃家畜脏器。
四是加强流行区宣传教育。 对牧民和养殖、屠宰、交易等环节从业者做好防治知识宣传,引导养成良好卫生习惯,不随意丢弃家畜内脏,不用生鲜内脏喂犬,对病变内脏进行无害化处理。
(七)日本血吸虫病
日本血吸虫病是严重危害人体健康的重大畜间人兽共患病,要坚持以控制传染源为主的综合防治策略,实施人畜同步查治。
重点防治措施。
一是开展家畜疫情监测。 开展家畜血吸虫病疫情监测,每年按照国家动物疫病监测与流行病学调查计划进行家畜查治,控制家畜感染,实行网络化和信息化管理,掌握疫情动态。
二是加强家畜传染源管理。 大力推进农业耕作机械化,逐步淘汰耕牛或以机耕代牛耕,在暂未淘汰耕牛的流行区逐步推行家畜集中圈养。 鼓励有条件的流行区发展替代养殖业,减少易感动物饲养量。 加强家畜粪便管理,在血吸虫病疫区实施沼气池建设,对人、畜粪便进行无害化处理,通过发酵等方式杀灭虫卵,减少直接排放污染环境,有效切断传播途径。 做好流行区易感家畜的检疫工作。
三是实施农业灭螺工程。 结合农业种植结构调整,对符合条件的水田实施水改旱或者水旱轮作。 在有钉螺分布的低洼沼泽地带(非基本农田) 开挖池塘、实施标准化池塘改造,发展优质水产养殖业,实行蓄水灭螺。
(八)其他畜间人兽共患病
针对畜间人兽共患病传播流行的三个环节( 传染源、传播途径、易感动物) ,实施综合防治措施,积极开展病媒生物防制和消杀,加强饲养管理,不断提高养殖场所生物安全水平。
重点防治措施。
对马鼻疽,继续实施消灭计划,严格落实监测、扑杀、无害化处理、移动控制等关键措施。
对日本脑炎(流行性乙型脑炎) 、猪链球菌Ⅱ型感染和鹦鹉热,在流行区域对猪、马、牛、羊等易感家畜进行疫苗接种。
对旋毛虫病、囊尾蚴病,以屠宰场为重点,严格宰后检疫检验,做好污染肉品的无害化处理。
对其他常规防治病种,加强饲养管理、环境消毒、无害化处理、药物治疗、疫病净化,加强人员防护和个人卫生。
对牛海绵状脑病、尼帕病毒性脑炎等外来病种,加强国际疫情监视,做好传入风险分析和预警;加强联防联控,健全跨部门协作机制,强化入境检疫和边境监管措施,提高人兽共患病发现识别和防控能力;在边境、口岸等高风险区域开展应急演练,提高应急处置能力。
四、重点任务
(一)完善防治措施
深入推进畜间人兽共患病强制免疫先打后补改革,完善以养殖场户为责任主体,以企业执业兽医、乡村兽医、村级防疫员和特聘防疫专员等社会化服务队伍为技术依托的强制免疫网络。 严格落实疫情报告制度,明确疫情报告责任和标准,健全疫情报告体系。 完善畜间人兽共患病应急预案和应急响应机制,加强应急物资和能力储备。 加强牛羊屠宰管理,有序推进牛羊集中或定点屠宰,健全入场动物查证验物、待宰采样检测和检验检疫制度,建立牛羊屠宰场基础信息系统,强化与动物检疫电子出证系统对接,实现牛羊从产地到屠宰的全程闭环监管。 有条件的省份,省级农业农村主管部门在严格确保生物安全的前提下,可探索开展布病、包虫病、牛结核病监测阳性动物集中无害化处理和资源化利用试点。
(二)抓好监测净化
完善监测预警体系,健全以国家兽医实验室和省市县三级动物疫病预防控制机构为主体的畜间人兽共患病监测预警网络。 加强专项监测,有针对性地开展常规监测、净化监测和无疫监测,做到及时发现、快速感知、准确识别。 加强宠物疫病、野生动物疫源疫病、外来动物疫病监测预警。 强化同卫生健康、海关、林草等部门沟通协调和资源共享,及时相互通报监测信息。 强化畜间人兽共患病净化工作,推进防治工作从有效控制向净化消灭转变。 建立完善相关奖补政策和激励机制,加快推进畜间人兽共患病净化场、无疫小区和无疫区的建设,建成一批高水平畜间人兽共患病净化场和无疫小区。 通过示范带动、典型引领,不断提升养殖环节生物安全水平。

(三)强化科技支撑
积极支持有条件的单位开展畜间人兽共患病防治相关技术研究和推广,实施新发畜间人兽共患病应急科研攻关储备项目。 建设国家人畜共患传染病防控技术研究中心、国家动物疫病防控技术集成创新中心和区域动物疫病防控技术集成基地,组织开展多部门、跨学科联合攻关,加强动物疫病预防控制机构、科研院所和企业科研资源集成融合,构建基础性、前沿性、实用性技术研究、集成创新和示范推广平台,增强防治技术原始创新、集成推广和引进吸收转化能力,解决制约防治工作的关键技术问题。 加强畜间人兽共患病检测试剂、标准样品、仪器设备、治疗药物、中医药技术等方面的研发推广,加快推进新型疫苗和快速诊断与鉴别诊断技术产品的引进、研发、注册和应用,完善相关畜间人兽共患病诊断检测标准,健全畜间人兽共患病菌毒种库、疫苗和诊断制品标准物质库。
(四)推进智慧防治
实施智慧防疫能力提升行动,全面提升畜间人兽共患病系统治理能力。 运用互联网、大数据、人工智能、区块链等现代信息技术,织牢织密监测预警网络。 建立以动物移动监管为核心的全链条智慧监管体系,建成覆盖养殖场户、屠宰企业、指定通道、无害化处理场、交易市场的智能监控信息系统,开展动物养殖、运输、交易、屠宰、无害化处理等全链条精细化监管,实现养殖档案电子化、检疫证明无纸化、运输监管闭环化。 将信息系统配备及与政府监管系统对接情况,纳入养殖场、屠宰场等标准化示范创建,以及动物疫病净化场、无疫小区和无疫区建设评估验收内容,不断提高智慧监管能力水平。

(五)加强宣传教育
制定畜间人兽共患病防控培训计划,对动物养殖、屠宰加工、动物疫病防控等高风险从业人员,加强畜间人兽共患病防治技术培训,分类编制畜间人兽共患病防治指南,定期组织开展专项健康教育。 监督相关单位建立健全人员防护制度,采取有效的卫生防护、医疗保健措施,定期组织工作人员开展健康检查。 利用多种方式和重要节点,开展形式多样的主题宣传活动,广泛宣传畜间人兽共患病防治政策和知识,倡导健康饮食和良好生活习惯,提高社会公众防范意识。
(六)完善服务体系
着力培育多元兽医社会化服务组织,完善以执业兽医、乡村兽医为主体,其他兽医从业人员和社会力量为补充的兽医社会化服务体系。 鼓励社会化服务体系为生产经营主体提供疫病检测、诊断和治疗等防治服务。 积极推进将强制免疫、采样监测、协助检疫等兽医公益服务事项交由社会化服务体系承担。 建立完善兽医社会化服务相关制度和标准,强化监督管理,加快构建政府主导的公益性兽医社会化服务与市场主导的经营性兽医社会化服务深度融合的长效机制。
(七)夯实基层基础
加强基层动物防疫体系建设,开展基层动物防疫体系运行效能评估,重点强化市县级动物疫病预防控制机构和动物卫生监督机构,明确机构设置和职能定位,充实畜间人兽共患病防控力量,足额配齐配强乡镇专业人员,实行定责定岗定人,完善工作机制,提升专业能力。 各级农业农村部门要加强统筹协调和工作调度,指导动物疫病预防控制机构、动物卫生监督机构、农业综合行政执法机构加强协调配合,共同做好畜间人兽共患病防治工作。 协调建立分级投入、分级管理机制,推动地方财政加大兽医实验室投入,加强对不同生物安全级别的实验室的建设和管理。
五、组织保障
(一)强化责任落实
省级农业农村部门要报请省级人民政府,成立畜间人兽共患病防治工作领导小组,加强组织协调和统筹调度,分解目标任务,明确各方责任。 结合本地畜间人兽共患病流行情况和经济社会发展状况,制定实施本行政区域的畜间人兽共患病防治规划。 全面落实政府属地管理责任、部门监管责任和生产经营者主体责任,确保畜间人兽共患病防治规划各项目标任务和措施落到实处。
(二)强化条件保障
省级农业农村部门要统筹使用中央财政动物防疫补助等经费项目,协调加大省级财政支持力度,全面推进免疫、监测、流调、扑杀、净化、评估、检疫监督、无害化处理、应急处置、人员防护等畜间人兽共患病防治工作。 县级以上地方人民政府要采取措施稳定畜间人兽共患病防控队伍,将畜间人兽共患病防治经费纳入本级财政预算,保障公益性事业经费支出,落实畜牧兽医医疗卫生津贴等相关待遇,确保畜间人兽共患病防治责有人负、活有人干、事有人管。

(三)强化机制创新
理顺畜间人兽共患病防治工作机制,健全行政管理、技术支撑和监督执法体系,明确各类工作机构职能定位,加强协调配合,增强防治合力。 完善农业农村、卫生健康、海关、林草等部门参与的畜间人兽共患病防治协作机制,建立情况通报、联合会商、分析研判、风险评估等工作制度,加强信息沟通和措施联动。 探索利用大数据信息、人工智能技术确定重点人群和对象,精准推送畜间人兽共患病防治信息,及时发布疫病监测情况和风险提示,增强相关从业者和社会公众的防疫意识和能力。
(四)强化督促指导
省级农业农村部门要会同有关部门,依据本规划制定畜间人兽共患病防治任务清单和监测指标,组织开展督促指导和跟踪评价。 对在动物防疫工作、相关科学研究、动物疫情扑灭中做出贡献的单位和个人,各级人民政府和有关部门按照国家有关规定给予表彰、奖励。 要将职务职级晋升和职称评定、表彰奖励向业绩突出、考核优秀的基层动物防疫人员倾斜。 农业农村部将组织对规划实施情况开展阶段性评估指导,结合春防秋防检查,定期调度和通报有关情况,并将结果与动物防疫补助等经费项目费分配挂钩。
来源:农业农村部



