大畜牧网
当前位置:首页>关注>农业农村部通报陕西、四川和湖南等5家兽药企业的飞行检查情况

农业农村部通报陕西、四川和湖南等5家兽药企业的飞行检查情况

农业农村部通报陕西、四川和湖南等5家兽药企业的飞行检查情况

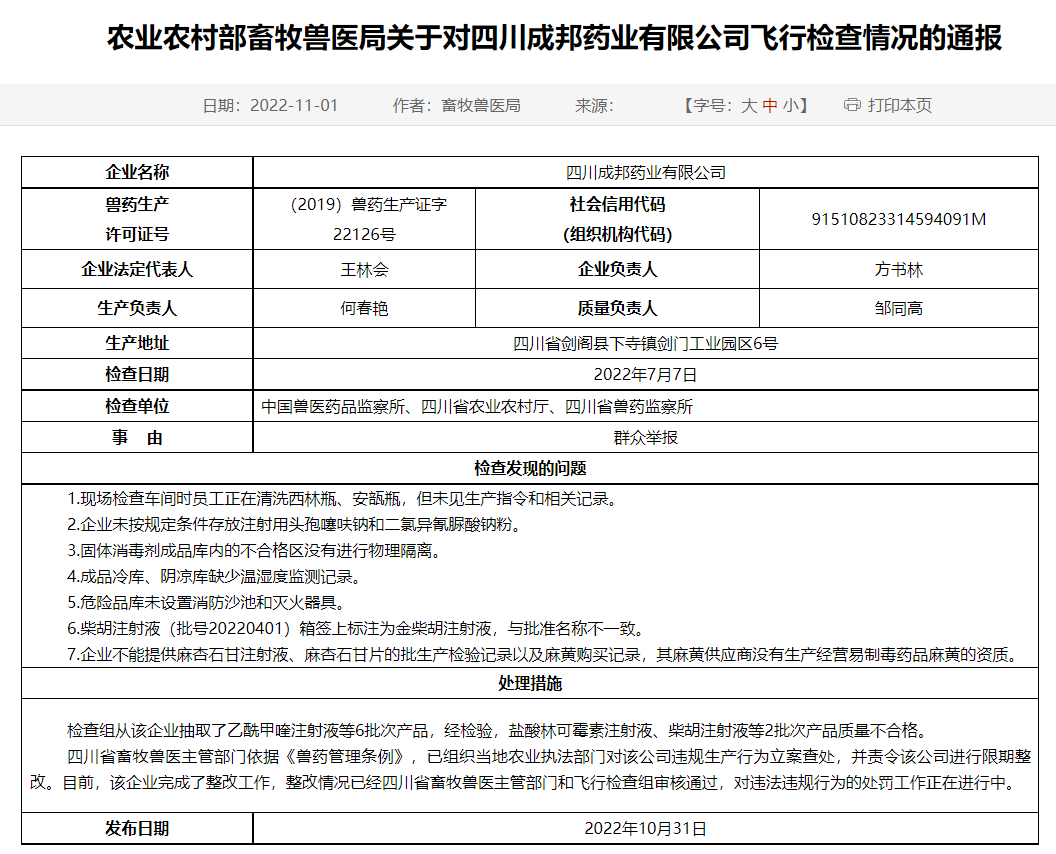
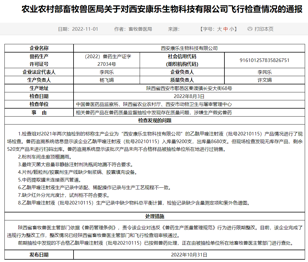
近日,农业农村部通报陕西、四川和湖南等5家兽药企业的飞行检查情况,主要问题是有相关兽药产品在兽药质量监督抽检中发现存在质量问题,有3家涉嫌生产假劣兽药,还有2家是群众举报,具体情况如下:

农业农村部通报陕西、四川和湖南等5家兽药企业的飞行检查情况

农业农村部通报陕西、四川和湖南等5家兽药企业的飞行检查情况 农业农村部通报陕西、四川和湖南等5家兽药企业的飞行检查情况 农业农村部通报陕西、四川和湖南等5家兽药企业的飞行检查情况 农业农村部通报陕西、四川和湖南等5家兽药企业的飞行检查情况

来源:农业农村部

声明:本站所有文章,如无特殊说明或标注,均为本站原创发布。任何个人或组织,在未征得本站同意时,禁止复制、盗用、采集、发布本站内容到任何网站、书籍等各类媒体平台。如若本站内容侵犯了原著者的合法权益,可在此留言,我们将进行删除处理。

给TA打赏
共{{data.count}}人
人已打赏
关注动保

涉嫌生产假劣兽药,农业农村部畜牧兽医局关于对陕西格林德动物药业有限公司飞行检查情况的通报

2022-11-1 14:35:34

关注养猪养猪企业

京基智农:预计今年可出栏生猪120万头,明年出栏生猪超200万头

2022-11-1 15:57:35

大畜牧网
广告
0 条回复 A文章作者 M管理员
    暂无讨论,说说你的看法吧
个人中心
购物车
优惠劵
今日签到
有新私信 私信列表
搜索