农业农村部官网2023年2月28日消息,农业农村部畜牧兽医局关于暂停一批非洲猪瘟无疫小区资格的通知,按照《农业农村部畜牧兽医局关于开展无疫区和无疫小区维持情况评估检查的通知》要求,近期全国动物卫生风险评估专家委员会办公室会同省级畜牧兽医部门,对已通过国家评估的无疫区和无疫小区开展了评估检查。
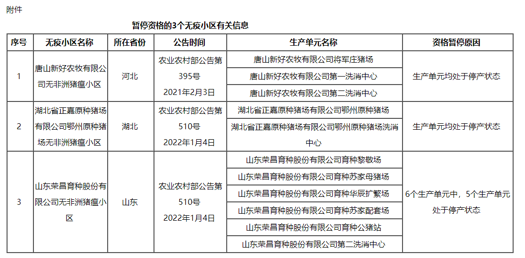
检查发现,唐山新好农牧有限公司无非洲猪瘟小区、山东荣昌育种股份有限公司无非洲猪瘟小区、湖北省正嘉原种猪场有限公司鄂州原种猪场无非洲猪瘟小区等3个无疫小区,生产单元完全停产或部分停产,生物安全管理体系无法正常运行(详见附件)。按照《无规定动物疫病小区评估管理办法》有关规定,现暂停上述3个无疫小区资格。
暂停资格的无疫小区应在12个月内完成整改,并向省级畜牧兽医部门申请评估。省级评估合格后,由省级畜牧兽医部门向农业农村部畜牧兽医局提出恢复申请。经农业农村部畜牧兽医局组织评估合格的,由农业农村部畜牧兽医局发文恢复无疫资格;未按期完成整改或未通过评估的,由农业农村部部发布公告撤销无疫资格。

来源:农业农村部


