
☞ 牧原股份:前4个月销售生猪1919万头,今年生猪出栏目标6500-7100万头
☞ 新希望:前4个月生猪销量629万头同增30%收入增58%
☞ 正邦科技:前4个月销售仔猪138万头同增142%,资金紧张但仍保留核心种群,育种指标优秀
☞ 大北农:前4个月生猪销量193万头同增36%,收入同增61%,下调今年生猪出栏目标

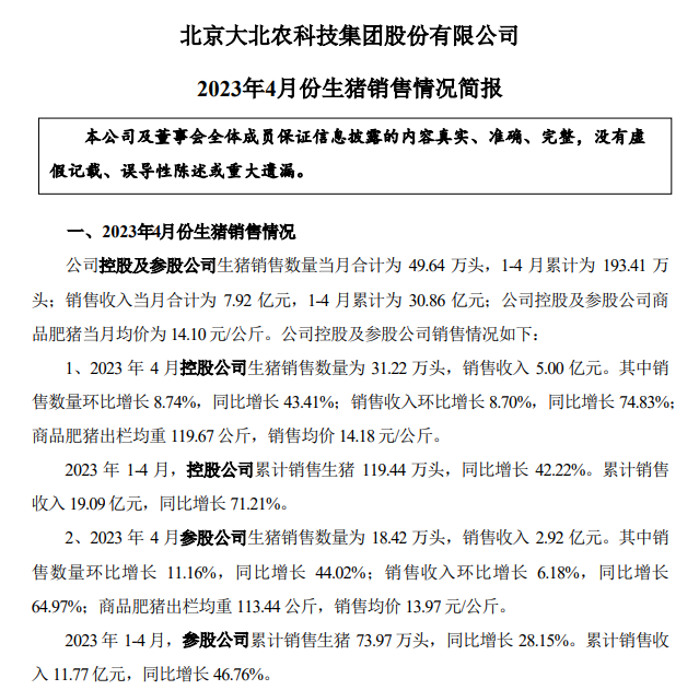
5月5日,大北农披露2023年4月份生猪销售情况,公司控股及参股公司生猪销售数量当月合计为 49.64 万头,环比增长9.63%,同比增长43.63%,连续6个月同比增长;
销售收入当月合计为7.92亿元,环比增长7.9%,同比增长71.06%,连续9个月同比增长;
商品肥猪当月均价为14.10元/公斤,环比下降4.41%,同比上涨11.2%。


2023年1-4 月,公司累计生猪销售数量为193.41万头,同比增长36.49%;
累计销售收入为30.86亿元,同比增长60.98%。
近期,大北农公司将2023年养猪的出栏目标调整为500至550万头,一是因为今年上半年养猪亏损,二是因为下半年的生产计划已经做好。(之前公布的数据是600万头。)

☞ 天邦食品:前4个月仔猪销量约17万头同增8倍多,1季度亏损6.6亿元,下调今年生猪出栏目标
☞ 傲农生物:前4个月生猪出栏181万头,今年生猪出栏目标下调为600万头

5月4日,傲农生物披露2023年4月养殖业务主要经营数据,公司2023年4月生猪销售量42.84万头,环比减少8.22%,同比增长11.22%;
若可比销售量数据剔除厦门兹富佑影响,则公司 2023 年 4 月生猪销售量环比减少 4.60%,同比增长 12.91%。
2023年4月末,公司生猪存栏 241.72万头,环比减少0.51%,同比增长22.32%;
若可比存栏数据剔除厦门兹富佑影响,则公司 2023年 4 月末生猪存栏较 2022年4月末增长24.85%,较2022年12月末增长0.66%。

2023年1-4月,公司累计销售生猪181.44万头,同比增长26.70%,已完成今年生猪出栏目标600万头的30.2%。
今年生猪出栏目标有所调整,由去年底预计的800万头调整为600万头。

☞ 中粮家佳康:4月生猪出栏量38.2万头,环比减少6.4%,近5个月最低

5月9日,中粮家佳康披露2023年4月运营快报,公司2023年4月生猪出栏数量38.2万头,环比减少6.37%,同比增长3.8%,近5个月单月生猪出栏量最低;
生猪销售均价为14.38元/公斤,环比下降6.14%,同比上涨12.7%,近12个月最低价;
生鲜猪肉销量为1.97万吨,环比减少5.74%,同比增长15.88%。


2023年1-4月,公司累计生猪出栏数量为165.1万头,同比增长8.12%;
累计生鲜猪肉销量为8.25万吨,同比增长13.79%。

☞ 唐人神:单月生猪销量连续13个月同比增长,前4个月生猪销量同增92%

5月8日,唐人神披露2023年4月生猪销售情况,公司2023年4月生猪销量26.80万头,环比增长0.75%,同比增长61.93%,连续13个月同比增长;
销售收入合计4.23亿元,环比减少2.00%,同比增长108.05%,连续12个月同比增长;
经计算得出,2023年4月,单头生猪销售均价为1578元/头,环比下降2.73%,同比上涨28.48%,连续9个月同比上涨。
唐人神表示,2023年4月公司生猪销量同比增长的主要原因是生猪产能逐步释放,肥猪出栏增加。


2023年1-4月累计生猪销量105.21万头,同比增长91.67%,已完成今年生猪销售目标350万头的30.06%;
销售收入16.6亿元,同比增长131.80%。

其中,2023年4月,公司销售商品猪 25.11 万头,环比增长4.49%,同比增长93.15%;
2023年1-4月,累计销售商品猪97.56万头,同比增长100.04%。

2023年4月,公司销售仔猪 1.69万头,环比减少34.24%,同比减少52.39%,占总销量的6.31%;
2023年1-4月,累计销售仔猪7.65万头,同比增长25.0%,占总销量的7.27%,比去年同期减少4个百分点。

☞ 天康生物:4月生猪销量创历史新高,下调2023年生猪销售目标

5月9日,天康生物披露2023年4月份生猪销售情况,公司2023年4月份销售生猪24.54万头,环比增长16.08%,同比增长54.53%,连续14个月同比增长,且单月生猪销量创历史新高;
销售收入4.17亿元,环比增长8.03%,同比增长93.06%,连续12个月同比增长;
商品猪(扣除仔猪、种猪后)销售均价14.06元/公斤,连续11个月同比增长。
天康生物表示,2023年4月份,公司生猪销售数量、销售收入同比增长的主要原因是公司部分新建养殖基地投产后产能释放,公司生猪出栏量有较大的增长所致。


2023年1-4月,公司累计销售生猪81.48万头,同比增长52.10%,已完成今年生猪出栏目标280万头的29.1%;
累计销售收入13.75亿元,同比增长95.59%。
据2022年度报告显示,2023年生猪出栏目标为280-300万头,在此之前公布的2023年的目标为500万头。

☞ 华统股份:单月生猪销量连续4个月创新高,首次突破20万头

5月12日,华统股份披露2023年4月生猪销售情况,公司2023年4月生猪销售数量20.15万头,环比增长7.28%,同比增长118.15%,自公布数据以来持续同比增长,且连续4个月单月生猪销量创新高,首次突破20万头;
生猪销售收入3.02亿元,环比减少7.58%,同比增长82.49%,自公布数据以来持续同比增长;
商品猪销售均价14.80元/公斤,环比下降5.31%。
华统股份表示,2023年4月份生猪销售数量同比变动的主要原因为2021年及2022年猪场陆续投产2023年产能释放所致,生猪销售收入同比变动的主要原因为销售量增加所致。


2023年1-4月,公司累计生猪销售数量为73.55万头,同比增长189.01%,已完成今年生猪出栏目标250万头的29.42%;
累计销售收入为11.7亿元,同比增长163.69%。
其中,2023年4月,公司仔猪销售数量为7.02万头,环比增长56.62%,占总销量的34.86%,单月仔猪销量创新高;
2023年1-4月,公司累计仔猪销售数量为20.12万头,占总销量的27.36%。

☞ 京基智农:4月生猪销售数量和收入均出现减少

5月8日,京基智农披露2023年4月生猪销售情况,公司2023年4月销售生猪13.43万头,环比减少7.19%;
销售收入2.01亿元,环比减少8.64%;
商品猪销售均价14.42元/公斤,环比下降5.5%。
2023年1-4月,公司累计销售生猪54.70万头,已完成今年生猪出栏目标200万头的27.35%;累计销售收入7.94亿元。

其中,2023年4月,公司仔猪销售数量为2.08万头,环比减少14.05%,占总销量的15.49%;
2023年1-4月,公司仔猪累计销售数量为9.23万头,占总销量的16.87%。

☞ 神农集团:4月生猪销量和收入环比均减少,前4个月生猪销量同比增长52%

5月7日,神农集团披露2023年4月生猪销售情况,公司2023年4月销售生猪10.04万头,环比减少16.4%,同比增长37.04%,连续7个月同比增长;
销售收入1.67亿元,环比减少23.04%,同比增长50.45%,连续10个月同比增长;
商品猪销售均价13.91元/公斤,环比下降4.73%,商品猪价格呈现下降趋势,同比上涨11.28%,连续10个月同比上涨。


2023年1-4月,公司共销售生猪45.29万头,同比增长52.48%,已完成今年生猪出栏目标130万头的34.84%;
销售收入7.92 亿元,同比增长78.38%。

☞ 金新农:4月生猪销量环降10%,前4个月销量同降15%收入同降14%

5月8日,金新农披露2023年4月生猪销售情况,公司2023年4月生猪销量合计7.98万头,环比减少10.03%,同比减少6.34%;
销售收入合计 1.02亿元,环比增长6.08%, 同比增长25.47%;
商品猪销售均价 13.95 元/公斤,环比下降7.22%,同比上涨4.81%,连续11个月同比上涨。


2023年1-4月,公司累计销售生猪数量为35.71万头,同比减少15.18%,已完成今年生猪销售目标130万头的27.5%;
累计销售收入为4.17亿元,同比减少14.08%。

☞ 罗牛山:单月生猪销量连续3个月创历史新高

5月8日,罗牛山披露2023年4月份生猪销售情况,公司2023年4月销售生猪7.25 万头,环比增长4.23%,同比增长42.37%,单月生猪销量连续3个月创历史新高;
销售收入1.25亿元,环比减少1.97%,同比减少3.90%;
经计算得出,2023年4月,单头生猪销售均价为1718元/头,环比下降5.89%,连续8个月环比下降,同比下降32.53%,连续4个月同比下降。
罗牛山表示,本月生猪销售数量同比增幅较大的主要原因是公司生猪产能逐步释放,商品猪销售数量较上年增加所致。


2023年1-4月,公司累计销售生猪23.99万头,同比增长55.13%,已超过2019和2020年全年销量;
累计销售收入4.43亿元,同比增长12.12%。

☞ 东瑞股份:4月生猪销量环降22%,前4个月生猪销量同增61%

5月7日,东瑞股份披露2023年4月份生猪销售情况,公司2023年4月份共销售生猪6.49万头,环比减少21.52%,同比增长44.22%,连续13个月同比增长;
销售收入0.82亿元,环比减少25.46%,同比增长12.33%,连续12个月同比增长;
商品猪销售均价15.49元/公斤,环比下降3.90%,同比下降9.47%,自2021年公布数据以来最低价。


2023年1-4月,公司累计销售生猪数量为27.48万头,同比增长60.89%,已完成今年销售目标80万头的34.4%;
累计销售收入为3.92亿元,同比增长38.03%。

☞ 立华股份:4月生猪销量减半,因1季度肉猪提前出栏所致

5月8日,立华股份披露2023年4月生猪销售情况,公司2023年4月销售肉猪3.82 万头,环比减少54.20%,同比增长42.54%,连续6个月同比增长,近9个月最低销量;
销售收入0.61亿元,环比减少47.41%,同比增长41.86%,连续12个月同比增长,近9个月最低收入;
肉猪销售均价14.70元/公斤,环比下降1.74%,同比上涨8.25%,连续11个月同比上涨。
立华股份表示,2023年4月公司肉猪销量、销售收入环比下降,主要是受一季度为防疫降低养殖密度,部分肉猪稍提前出栏影响;本期肉猪销售数量、销售收入同比上升,主要为公司肉猪出栏、售价同比上涨所致。


2023年1-4月,公司累计销售肉猪27.53万头,同比增长131.41%,已完成今年生猪销售目标80万头的34.4%;
累计销售收入为4.17亿元,同比增长165.6%。

☞ 正虹科技:4月生猪销量创阶段性新高

5月9日,正虹科技披露2023年4月生猪销售情况,公司2023年4月销售生猪2.76万头,环比增长54.28%,同比增长34.49%,连续4个月同比增长,且是近17个月最高销量,也就是自2021年12月以来最高销量;
销售收入0.46亿元,环比增长24.29%,同比增长63.27%;
经计算得出,2023年4月,单头生猪销售均价为1657元/头,环比下降19.39%,同比上涨28.84%。
正虹科技表示,公司本月生猪销售同比增长的主要原因是生猪出栏量增加所致。


2023年1-4月份,公司累计销售生猪8.79万头,同比增长53.18%;
累计销售收入1.51亿元,同比增长85.93%。

☞ 益生股份:前4个月种猪销量471头,同比增长16.6%

5月9日,益生股份披露2023年4月种猪销售情况,公司2023年4月种猪销售数量79头,环比减少72.28%,同比减少45.52%;
销售收入27.70万元,环比减少78.19%,同比减少40.40%;
经计算得出,2023年4月,单头种猪销售均价为3506元/头,环比下降21.31%,同比上涨9.38%,连续4个月同比上涨。
2023年1-4月,公司累计种猪销售数量为471头,同比增长16.58%;
累计销售收入为191.12万元,同比增长45.43%。

来源:大畜牧综合企业公告,仅供参考。


