农业农村部官网6月5日消息,为加强兽药质量监管,保障安全用药,根据全国兽药质量监督抽检计划,农业农村部组织对兽药生产、经营和使用单位进行了兽药质量监督抽检,同时对日常监管中发现存在风险隐患生产企业的相关兽药产品进行了跟踪检验。现将2023年第一季度监督抽检有关情况通报如下。
一、总体情况
非生物制品类兽药产品省级监督抽检2039批,不合格20批(见附件1);部级跟踪检验696批,不合格23批(见附件2);发现假兽药2批(见附件3)。
兽药质量监督抽检合格产品相关信息请登录“中国兽药信息网”的“国家兽药产品基础数据查询系统”查阅。
二、不合格产品情况
(一)非生物制品类兽药产品省级监督抽检不合格情况
1.总体情况:共对507家标称生产企业的2039批产品进行检验,其中19家企业生产的20批产品不合格,产品不合格率为1.0%。
2.不合格项目:主要包括性状、鉴别、检查项、含量测定等项目。20批不合格产品中,14批产品1个项目检验不合格,5批产品2个项目检验不合格,1批产品3个项目检验不合格。
3.抽检环节:生产环节、经营环节和使用环节的抽检数量分别占抽检总数的18.8%、78.0%、3.2%,不合格率分别为0.3%、1.1%、1.5%。
4.产品类别:化学药品类、抗生素类、中药类、其他类产品分别占抽检总数的41.2%、37.4%、20.0%、1.4%,不合格率分别为1.0%、0.9%、1.2%、0。
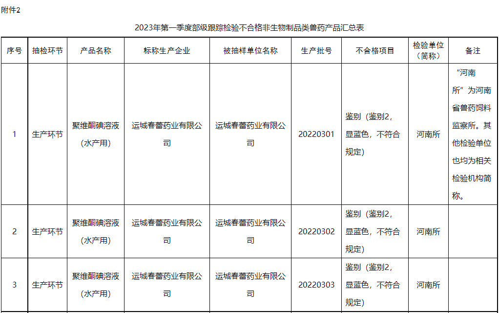
(二)非生物制品类兽药产品部级跟踪检验不合格情况
1.总体情况:共对138家兽药生产企业的696批产品进行了跟踪检验,均未检出非法添加物。其中有13家生产企业的23批产品不合格,产品不合格率为3.3%。
2.不合格项目:23批不合格产品中,10批产品鉴别项不合格,11批产品含量测定项不合格,1批产品检查项和含量测定项均不合格,1批产品鉴别项和含量测定项均不合格。
3.产品类别:化学药品类、抗生素类、中药类产品分别占抽检总数的33.0%、46.0%、21.0%,不合格率分别为3.0%、2.5%、5.5%。
(三)假兽药及不符合兽药追溯监管要求兽药产品情况
共查出假兽药2批,未发现不符合兽药追溯监管要求的兽药产品。
三、重点监控企业情况
根据《2023年兽药质量监督抽检和风险监测计划》重点监控企业判定原则,将下列生产企业判定为重点监控企业:
(一)运城春蕾药业有限公司。全年兽药质量通报中同一企业被抽检产品不合格累计3批次。
(二)运城金林生物科技有限公司。全年兽药质量通报产品含量低于80%累计2批次。
(三)沈阳一草生物科技发展有限公司。当期兽药质量通报产品含量低于50%。
(四)陕西格瑞特生物药业有限公司。当期兽药质量通报产品含量低于50%、今年以来兽药质量通报中同一企业被抽检产品不合格已累计4批次。
四、抽检发现的主要问题
省级监督抽检和部级跟踪检验发现的43批不合格兽药产品,主要问题表现在三方面:
一是含量不合格。
省级监督抽检中12批产品含量测定不合格,占不合格产品的60.0%,除1批产品含量高于限度要求、1批产品含量无法测定外,其余均低于含量下限要求;部级跟踪检验中13批产品含量测定不合格,占不合格产品的56.5%,其中1批龙胆泻肝散中龙胆苦苷含量为0,1批盐酸恩诺沙星可溶性粉含量高于限度要求,其余11批产品均低于含量限度要求。
二是鉴别不合格。
省级监督抽检中2批产品鉴别不合格,占不合格产品的10.0%,其中1批小柴胡散未检出质量标准规定的全部显微特征,1批卡巴匹林钙可溶性粉紫外鉴别无最大吸收波长,导致含量无法测定;部级跟踪检验中11批产品鉴别不合格,占不合格产品的47.8%,其中化学药品类产品3批、中药类产品8批,中药类产品鉴别不合格原因均为未检出部分药味。
三是性状不合格。
省级监督抽检中有6批产品性状不合格,占不合格产品的30.0%,其中5批还存在其他不合格项目。
五、有关工作要求
对抽检发现的假劣兽药,各地要按照《兽药质量监督抽查检验管理办法》和《2023年兽药质量监督抽检和风险监测计划》要求,及时组织做好对相关被抽样单位的查处工作;对假劣兽药产品要追踪溯源,并加大对标称生产企业的监督检查力度,发现违法行为要依法严肃查处。符合兽药严重违法行为从重处罚情形的,要依法吊销其兽药生产、经营许可证。
案件查处完成后,省级畜牧兽医主管部门要及时将相关执法办案情况报我部畜牧兽医局和法规司,并组织有关单位依法公开案件查处信息;对符合撤销兽药产品批准文号条件的,要及时将撤销兽药产品批准文号建议报我部畜牧兽医局。
联系人及电话:农业农村部畜牧兽医局 王子东
010-59193267
附件:1.2023年第一季度省级监督抽检不合格非生物制品类兽药产品汇总表
2.2023年第一季度部级跟踪检验不合格非生物制品类兽药产品汇总表
3.假兽药情况汇总表

来源:农业农村部


