
☞ 牧原股份:11月生猪销量约530万头,仔猪销量为2000头,同时调低今年生猪出栏目标
☞ 种猪销量出现大幅增长——金新农2023年11月生猪销售情况
☞ 新希望:11月生猪销量168万头环增14%,前11月生猪收入超250亿元增长4.3%
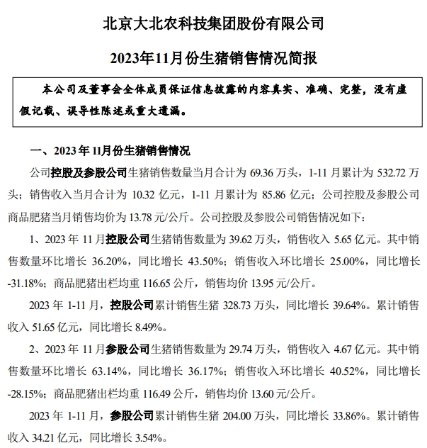
☞ 大北农:11月生猪销量创历史新高,前11月首次突破500万头

大北农公司控股及参股公司2023年11月生猪销售数量合计为69.36万头,环比增长46.58%,同比增长40.26%,连续13个月同比增长,且突破历史最高销量纪录;
销售收入为10.32亿元,环比增长31.63%,同比减少29.8%,单月收入为今年以来最高;
商品肥猪销售均价为13.78元/公斤,环比下跌7.39%,同比下跌41.83%,连续7个月同比下跌,且为近19个月最低价,也就是自去年5月以来最低价。
大北农表示,2023年11月销售数量同比、环比增长主要是因为产能逐步释放所致,销售收入同比减少主要是因为国内生猪 市场行情变化所致。


2023年1-11月,公司累计生猪销售量为532.72万头,同比增长37.37%,已超额完成今年生猪目标500万头,超过2019-2022年全年销量,且首次突破500万头;
累计销售收入为85.86亿元,同比增长6.46%。

☞ 唐人神:11月生猪销量环比减少,前11月生猪收入突破50亿元

唐人神2023年11月生猪销量33.87万头,环比减少11.82%,同比增长增长42.25%,连续20个月同比增长;
销售收入5.55亿元,环比减少12.77%,同比减少5.29%,结束连续18个月的同比增长;
经计算得出,2023年11月单头生猪销售均价为1639元/头,环比下跌1.08%,同比下跌33.42%,连续7个月同比下跌。
唐人神表示,2023年11月公司生猪销量同比增长的主要原因是生猪产能逐步释放,出栏量增加;环比下降的主要原因是根据行情变化调整生猪生产计划。


2023年1-11月,公司生猪销量335.37万头,同比增长79.39%,完成全年生猪目标350万头的95.82% ,均已超过2019-2022年全年销量;
销售收入53.59亿元,同比增长46.39%,均超过2019-2022年全年收入,且首次突破50亿元。

其中,2023年11月,公司销售商品猪30.63万头,环比减少14.15%,同比增长46.63%,连续23个月同比增长;
2023年1-11月,公司销售商品猪304.81万头,同比增长86.84%。

2023年11月,公司销售仔猪3.24万头,环比增长18.68%,同比增长10.96%,占总销量的9.57%;
2023年1-11月,公司销售仔猪30.56万头,同比增长28.35%,占总销量的9.11%,相比去年同期减少3.6个百分点。

☞ 京基智农:11月仔猪销量继续创新低

京基智农2023年11月销售生猪15.18万头,环比减少6.64%,连续3个月环比减少,同比增长35.78%;
销售收入2.51亿元,环比减少7.38%,同比减少2.33%,连续3个月同环比均减少;
商品猪销售均价14.65元/公斤,环比下跌2.59%,连续3个月环比下跌,同比下跌38.7%。
2023年1-11月,公司累计销售生猪166.72万头,同比增长49.39%,完成今年销售目标200万头的83.36%;
累计销售收入25.65亿元,同比增长27.61%。

其中,2023年11月,公司销售仔猪0.26万头,环比减少21.21%,同比减少90.48%,自2022年7月以来最低销量,占总销量的1.71%,占比率也是最低;
2023年1-11月,累计销售仔猪21.03万头,同比减少5.06%,占总销量的12.61%,比去年同期减少7.2个百分点。

来源:大畜牧综合企业公告,仅供参考。

☞ 温氏股份:种猪生产成绩稳步提升,肉猪养殖综合成本逐月下降,成本下降趋势较为明显
☞ 牧原股份:10月生猪养殖完全成本为14.9元/公斤,比9月上升0.2元
☞ 新希望:预计今年生猪出栏1700万头左右,个别优秀场线成本已降至14.2元/公斤,能繁母猪有所减少
☞ 神农集团:年底母猪存栏约10万头,明年生猪出栏计划250万头,会大力发展代养模式


