
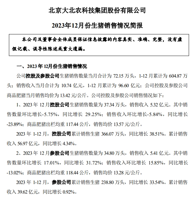
2024年1月4日,大北农披露公司2023年12月生猪销售情况,公司控股及参股公司生猪销售数量当月合计为72.15万头,环比增长4.02%,连续2个月环比增长;
同比增长30.45%,连续14个月同比增长,单月销量连续2个月创历史新高,且首次突破70万头。
大北农表示,2023年 12月,销售数量同比增长主要是因为产能逐步释放所致。
2023年12月,销售收入合计为10.74亿元,环比增长4.07%,连续2个月环比增长,且为今年以来最高收入;
同比减少18.76%,连续5个月同比减少。
2023年12月,公司控股及参股公司商品肥猪当月销售均价为13.42元/公斤,环比下跌2.61%,连续4个月环比下跌;
同比下跌30.29%,连续8个月同比下跌,为近20个月最低价,也就是自2022年5月以来最低价。
据大北农2023年9月1日机构调研时表示,公司养猪育肥完全成本近期在17元/公斤多。


2023年12月,公司控股及参股公司商品猪均重为117.94公斤/头,环比上涨1.18%,同比下降8.25%,连续8个月同比下降。

2023年度,公司控股及参股公司生猪销售数量为604.87万头,同比增长36.5%,年度销量创历史新高,且首次突破600万头,完成今年生猪目标500万头的121%;
销售收入为96.6亿元,同比增长2.92%,年度收入创历史新高。

2023年第一二三四季度生猪销售情况对比
第四季度的生猪销量出现大幅增长。

2019-2023年每月生猪销售情况对比



2019-2023年度生猪销售情况对比
2020-2023年度,生猪销量逐年增长;
2019-2023年度,生猪收入逐年增长。



来源:大畜牧综合,仅供参考。

☞ 牧原股份:2023年生猪销量约6382万头增长4.3%,单月和年度销量均创历史新高
☞ 新希望:2023年度生猪销量1768万头创历史新高,收入约270亿元与去年基本持平
☞ 新希望:短期偿债无压力,未来2年资金充足,今年猪产业主旨“降成本,提质量,调结构,稳规模”
☞ 天邦食品:2023年度生猪销量突破700万头收入97亿元,均创历史新高
☞ 傲农生物:2023年度生猪销量创历史新高,生猪存栏量同比下降55%
☞ (2023年11月更新)值得收藏!最新最全的畜牧兽医行业数据资料汇编


