
☞ 牧原股份:2023年生猪销量约6382万头增长4.3%,单月和年度销量均创历史新高
☞ 新希望:2023年度生猪销量1768万头创历史新高,收入约270亿元与去年基本持平
☞ 天邦食品:2023年度生猪销量突破700万头收入97亿元,均创历史新高
☞ 傲农生物:2023年度生猪销量创历史新高,生猪存栏量同比下降55%
☞ 中粮家佳康:2023年度生猪出栏量520万头,创历史新高
☞ 华统股份:12月生猪销量创历史新高,年度生猪销量230万头增91%

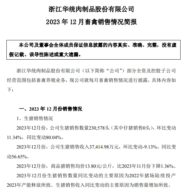
华统股份2023年12月生猪销售数量23.06万头,环比增长11.34%,连续4个月环比增长,同比增长80.04%,12月单月销量创历史新高。
2023年12月生猪销售收入3.74亿元,环比减少9.13%,同比增长56.65%。
2023年12月商品猪销售均价13.80元/公斤,环比下跌1.36%,连续4个月环比下跌,同比下跌26.83%。
华统股份表示,2023年12月份生猪销售数量同比变动的主要原因为2022年猪场陆续投产2023年产能释放所致。生猪销售收入同比变动的主要原因为销售量增加所致。

2023年度,公司销售生猪230.27万头,同比增长91.13%,完成今年生猪销售目标250万头的92.1%;
生猪收入39.86亿元,同比增长66.06%。

☞ 京基智农:2023年度生猪销量184.5万头同比增长45.9%

京基智农2023年12月销售生猪17.78万头,环比增长17.13%,同比增长19.81%;
销售收入2.44亿元,环比减少2.79%,同比减少5.43%,连续4个月同环比减少;
商品猪销售均价16.04元/公斤,环比下跌6.74%,连续4个月环比下跌,同比下跌32.83%。


2023年度,公司销售生猪184.5万头,同比增长45.92%,完成今年生猪销售目标200万头的92.25%;
销售收入28.09亿元,同比增长23.8%。
其中,2023年12月公司销售仔猪2.17万头,环比增长734.62%,同比减少37.82%,占总销量的12.2%;
2023年度,公司销售仔猪23.2万头,同比减少9.52%,占总销量的12.57%,相比去年同期减少8个百分点。

☞ 神农集团:2023年度生猪销量超150万头,创历史新高

神农集团2023年12月销售生猪 12.96万头,环比减少19.95%,同比增长3.3%,连续15个月同比增长;
销售收入2.09亿元,环比减少29.63%,同比减少22.01%,连续3个月同比减少;
商品猪销售均价13.53元/公斤,环比下跌6.37%,连续4个月环比下跌,同比下跌27.14%,连续8个月同比下跌,为近20个月最低价,也就是自2022年5月以来最低价。


2023年度,公司共销售生猪152.04万头,同比增长63.65%,完成今年生猪销售目标130万头的116.95%,年度销量创历史新高,且是2019-2020年销量的4倍;
销售收入26.93亿元,同比增长26.25%。

其中,2023年12月,公司销售商品猪12.24万头,环比减少22.78%,同比增长11.48%;
2023年度,公司销售商品猪148.59万头。

另外,2023年12月,向集团内部屠宰企业销售生猪2.3万头,环比增长29.94%,同比增长36.9%,占总销量的17.75%;
2023年度,向集团内部屠宰企业销售生猪31.26万头,占总销量的20.56%。

神农集团在近日机构调研时表示,公司在2024年计划出栏250万头,2025年计划出栏350万头,2023年实际出栏152.04万头,圆满完成目标任务。
2023年全年成本呈下降趋势,11-12月份养殖成本均为14.3+元/公斤,完全成本分别在15.2+元/公斤、15.7+元/公斤(不考虑年终奖计提),12月完全成本稍高的原因主要是因为12月的出栏量减少影响费用摊销。
2024年公司成本下降目标约1元/公斤,养殖成本、完全成本目标分别是14元/公斤、15元/公斤。
来源:大畜牧综合,仅供参考。


