

☞ 唐人神:1月生猪销量、收入和均价环比均减少,其中仔猪销量出现大幅增长

唐人神2024 年 1 月生猪销量32.82万头,环比减少8.55%,1月单月销量为近5个月最低,同比增长41.28%,连续22个月同比增长;
销售收入合计4.14亿元,环比减少22.90%,连续4个月环比减少,1月单月收入为近12个月最低,同比增长14.57%;
经计算得出,2024年1月单头生猪销售均价为1262元/头,环比下降15.69%,连续4个月环比下降,同比下降18.91%,连续9个月同比下降。
唐人神表示,2024 年 1 月公司生猪销量同比增长的主要原因是生猪产能逐步释放,出栏量增加;环比下降的主要原因是根据行情变化调整生猪生产计划。


其中,公司2024年1月商品猪销售数量为29.37 万头,环比减少13.21%,同比增长35.66%。

公司2024年1月仔猪销售数量为3.45万头,环比增长68.29%,同比增长118.35%,占总销量的10.51%。

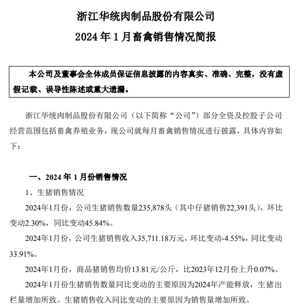
☞ 华统股份:1月生猪销量再创历史新高

华统股份2024年1月生猪销售数量23.59万头,环比增长2.30%,连续5个月同比增长,同比增长45.84%,同比自公布数据以来持续增长,1月单月销量再创历史新高;
生猪销售收入3.57亿元,环比减少4.55%,同比增长33.91%,同比自公布数据以来持续增长;
商品猪销售均价13.81元/公斤,环比上涨0.07%,结束连续4个月的环比下跌,同比下跌11.08%。
华统股份表示,2024年1月份生猪销售数量同比变动的主要原因为2024年产能释放,生猪出
栏量增加所致,生猪销售收入同比变动的主要原因为销售量增加所致。


其中,2024年1月,公司仔猪销售2.24万头,同比减少34.92%,占总销量的9.49%,前4个月销量均为零。

☞ 天康生物:1月生猪销售数量、收入和价格均环比下降

天康生物2024 年 1 月份销售生猪 23.21万头,环比减少 17.05%,同比增长 45.88%,连续23个月同比增长;
销售收入 3.40 亿元,环比减少 15.21%,1月单月收入为近6个月最少,同比增长 35.46%。
商品猪(扣除仔猪、种猪后)销售均价 13.07 元/公斤,环比下跌0.91%,连续5个月环比下跌,同比下跌6.84%,连续9个月同比下跌。
天康生物表示,2024年1月份,公司生猪销售数量同比增长的主要原因是公司部分新建养殖基地投产后产能释放,公司生猪出栏量有较大的增长所致。


☞ 京基智农:1月仔猪销量出现大幅减少

京基智农2024年1月销售生猪17.19万头,环比减少3.32%,同比增长27.71%,连续4个月同比增长;
销售收入2.48亿元,环比增长1.64%,结束连续4个月的环比减少,同比增长37.02%,结束连续4个月的同比减少;
商品猪销售均价13.50元/公斤,环比下跌1.75%,连续5个月环比下跌,同比下跌4.93%。


其中,2024年1月,公司销售仔猪0.79万头,环比减少63.59%,同比减少69.26%,连续5个月同比减少,占总销量的4.6%。

来源:大畜牧综合企业公告,仅供参考。

☞ 神农集团:预计2023年净亏3.55亿元-4.35亿元,全年生猪成本约16.2元/公斤,2024年PSY目标28.5头
☞ 东瑞股份:预计2023年度净亏4.8亿元-5.4亿元,全年生猪成本17.8元/公斤,今年生猪出栏规划为80-100万头
☞ 天康生物:预计2023年净亏14亿元-16亿元,生猪养殖业务出现较大亏损,今年争取将生猪成本控制在15.5元/公斤
☞ 温氏股份:预计2023年净亏60亿元-65亿元,支付合作农户委托养殖费用超100亿元,创历史新高
☞ 大北农:预计2023年度净亏18亿元-22亿元,猪业亏损,而饲料和种业均增长
☞ 牧原股份:预计2023年净亏39亿元-47亿元,今年生猪出栏量增长10%左右
☞ 新希望:预计2023年度净利3亿元,扣非净亏45亿元,2024年饲料总销量突破3000万吨
☞ 正邦科技:预计2023年净利80亿元-100亿元,扭亏为盈,扣非亏损50亿元-70亿元,其中生猪亏损30亿元-40亿元
☞ 18家上市猪企2023年12月及年度生猪销售业绩和生产指标PK


