

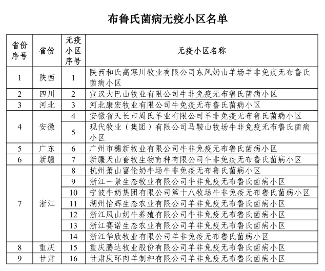
农业农村部官网3月19日消息,农业农村部发布中华人民共和国农业农村部公告第764号,根据《中华人民共和国动物防疫法》、《无规定动物疫病小区评估管理办法》及有关规定,湖南等23个省份的69个非洲猪瘟无疫小区、16个布鲁氏菌病无疫小区、2个牛结核病无疫小区、1个高致病性禽流感无疫小区、1个新城疫无疫小区达到有关疫病无疫标准。
其中,牧原、温氏、扬翔、天心、大北农、德康、巨星、罗牛山、京基智农、新好、广西农垦等企业均有上榜。
云南省的1个非洲猪瘟无疫小区增加生产单元并变更名称,湖南等2个省份的2个非洲猪瘟无疫小区增加生产单元,内蒙古自治区的1个非洲猪瘟无疫小区和1个布鲁氏菌病无疫小区变更名称。上述无疫小区均已通过国家评估,具体名单、单元及位置信息详见附件1和附件2。
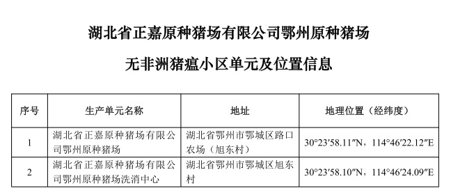
唐山新好农牧有限公司、山东荣昌育种股份有限公司、湖北省正嘉原种猪场有限公司鄂州原种猪场、贵州御咖牧业有限公司无非洲猪瘟小区等4个无疫小区因停产及生物安全管理体系无法正常运行等原因,不再符合无疫小区条件要求,按规定撤销其无疫小区资格,具体名单、单元及位置信息详见附件3和附件4。
附件1

附件2


来源:农业农村部



