

☞ 正邦科技:1季度生猪销量和收入同比均减少约5成

正邦科技2024年3月销售生猪27.21万头,环比增长23.22%,同比减少44.15%,连续4个月同比减少;
销售收入2.65亿元,环比增长36.79%,同比减少51.33%,连续32个月同比减少;
商品猪(扣除仔猪后)销售均价13.88元/公斤,环比上涨4.67%,同比下跌6.34%,连续11个月同比下跌。
正邦科技表示,2024年3月,公司生猪销售数量及销售收入同比降幅较大,主要是因为公司增加仔猪育肥投苗量所致;销售收入环比增幅较大主要是销售数量及销售均价提升所致。


2024年1季度,公司销售生猪92.27万头,同比减少46.55%;
销售收入8.53亿元,同比减少46.51%。
正邦科技表示,2024年1-3月,公司生猪销售数量及销售收入同比降幅较大主要是由于公司经营策略调整所致。


其中,2024年3月,公司商品猪销售数量为10.03万头,环比增长24.13%,同比减少58.31%,连续24个月同比减少;
商品猪(扣除仔猪后)销售均价13.88元/公斤,环比上涨4.67%,同比下跌6.34%,连续11个月同比下跌;
商品猪销售均重为1133.32公斤/头,环比上涨2.07%,同比上涨14.08%,连续3个月同比上涨。

2024年3月,公司销售仔猪17.18万头,环比增长22.71%,同比减少30.33%,占总销量的63.14%;
经计算得出,3月仔猪销售均价为462元/头,环比上涨19.68%,连续5个月环比上涨,为近10个月最高价,同比下跌11.16%,连续10个月同比下跌。
2024年1季度,公司仔猪销售数量为55.31万头,同比减少46.49%,占总销量的59.94%。


☞ 中粮家佳康:1季度生猪销量同比减少超3成

中粮家佳康2024年3月生猪出栏量25.7万头,环比增长25.98%,同比减少37.01%,连续3个月同比减少;
商品猪销售均价为14.65元/公斤,环比上涨1.31%,连续3个月环比上涨,为近5个月最高价,
同比下跌4.37%,连续11个月同比下跌;
生鲜猪肉销量为2.05万吨,环比增长44.37%,同比减少1.91%。


2024年1季度,公司生猪累计销售数量为81.2万头,同比减少36.01%;
生鲜猪肉累计销售数量为5.82万吨,同比减少7.32%。

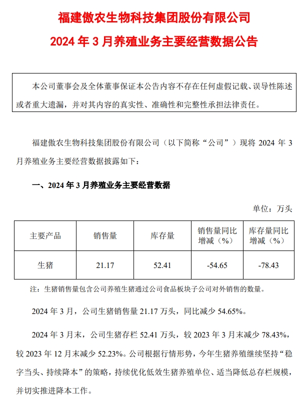
☞ 傲农生物:1季度生猪销量同比减少三成,生猪存栏量继续持续减少

傲农生物2024年3月生猪销售量21.17万头,同比减少54.65%,3月单月销量为自2021年5月以来最少。
2024年3月末,公司生猪存栏52.41万头,环比减少7.69万头,下降12.8%,连续12个月环比下降;
同比减少190.55万头,下降78.43%,连续8个月同比下降;
2024年3月生猪存栏量降至2020年6月水平。
傲农生物表示,公司根据行情形势,今年生猪养殖继续坚持“稳字当头、持续降本”的策略,持续优化低效生猪养殖单位、适当降低总存栏规模,并切实推进降本工作。

2024年1季度,公司销售生猪96.41万头,同比减少30.44%。

来源:大畜牧综合,仅供参考。

☞ 天邦食品:2024年1季度生猪销量超150万头同比增长13.8%,仔猪销量同比增长270%
☞ 2024年3月全国生猪定点屠宰企业生猪收购和白条肉出厂价格情况
☞ 2024年3月全国500个县集贸市场生猪产品和饲料价格情况
☞ 2024年3月全国流通领域的生猪、玉米、大豆和豆粕价格情况
☞ (2024年2月更新)值得收藏!最新最全的畜牧兽医行业数据资料汇编


