

☞ 牧原股份:4月仔猪和种猪销量均创阶段性新高,内部销量首次同比减少
☞ 新希望:猪价连续4个月上涨,前4月生猪销量超600万头同比减少4%

新希望2024年4月销售生猪147.62万头,环比减少3.23%,同比
减少6.21%,连续3个月同比减少;
收入为 23.37 亿元,环比增长 1.43%,4月单月收入为近5个月最高,
同比减少1.06%,连续3个月同比减少;
商品猪销售均价15.13元/公斤,环比上涨5.51%,连续4个月环比上涨,为近7个月最高价,
同比上涨6.55%,结束连续11个月的同比下跌。


近日,新希望在机构调研表示,在正常运营的场线中,随着1、2月以后非瘟影响的消退,运营场线出栏肥猪的成本下降非常明显。1 月生猪成本为15.8元/公斤、2 月在16元/公斤左右、3 月就降至15.3元/公斤、4 月降至 14.7元/公斤,预计今年12月运营场线肥猪成本可以降至14.2-14.3元/公斤左右。

2024年1-4月,公司生猪累计销售数量为603.53万头,同比减少4.03%;
累计销售收入为86.36亿元,同比减少9.45%。

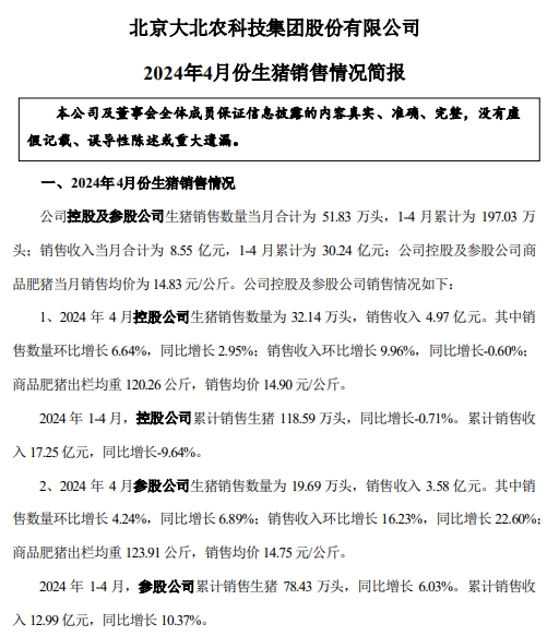
☞ 大北农:前4月生猪销量约200万头同比增长1.87%,今年生猪出栏目标600万头

大北农公司控股及参股公司2024年4月生猪销售数量合计为51.83万头,环比增长5.71%,同比增长4.41%,连续2个月同环比均增长;
销售收入合计为 8.55亿元,环比增长12.5%,同比增长7.95%,连续2个月同环比均增长;
商品肥猪均价为14.83元/公斤,环比上涨2.91%,连续4个月环比上涨,为近6个月最高价,同比上涨5.18%,结束连续11个月的同比下跌。
大北农表示,2024年4月,生猪销售收入同比、环比增长主要是因为国内生猪市场行情变化所致。


大北农在近期机构调研时表示,2024年一季度生猪成本显著下降,整体一季度生猪养殖育肥完全成本约15.1元/公斤,近期成本还有下降趋势。
受公司各养殖平台业绩表现差异大、生猪疫病等不确定性因素影响,公司生猪养殖育肥完全成本的目标是期望2024年底达到14.5元/公斤以内的水平。
截至2024年一季度末,生猪总存栏(含参股)大约300万头,其中:基础母猪23万头、后备母猪约9万头。
公司现阶段母猪场的生物安全防控水平相对较高,为提高现有母猪场利用率,母猪存栏未来几个月可能会略有增长,但整体上2024年的生猪出栏水平基本会与去年持平,在600万头左右(含参股)。
2024年1-4月,大北农控股及参股公司生猪累计销售数量为197.03万头,同比增长1.87%,完成今年生猪出栏目标600万头的32.84%;
累计销售收入为30.24亿元,同比减少2.01%。

☞ 天邦食品:前4月生猪销量约200万头同比增长10.2%收入同比减少15.8%

天邦股份2024年4月销售商品猪45.52万头,环比增长11.28%,4月单月销量为近3个月最多,同比减少0.35%,连续3个月同比减少;
销售收入6.56亿元,环比增长8.48%,4月单月收入为近4个月最多,同比减少11.07%,连续3个月同比减少;
销售均价16.91元/公斤,环比上涨11.62%,为近8个月最高价,同比上涨15.58%,连续3个月同环比均上涨;
其中,商品肥猪均价为15.17元/公斤,环比上涨3.98%,连续3个月环比上涨,为近7个月最高价,同比上涨5.35%,结束连续11个月的同比下跌。
天邦食品表示,2024年4月公司生猪销量及销售收入环比上升主要系今年4月商品猪出栏略有增加且4月猪价环比上升。



2024年1-4月,公司累计销售商品猪196.69万头,同比增长10.21%;
销售收入23.42亿元,同比减少15.80%。

其中,公司2024年4月仔猪销售14.43万头,环比增长48.15%,同比增长240.45%,连续7个月同比增长,占总销量的31.7%;
2024年1-4月,公司仔猪累计销售数量为60.48万头,同比增长262.66%,占总销量的30.75%,占比相对去年同期增加21个百分点。

来源:大畜牧综合,仅供参考。

☞ 国家统计局:2024年4月全国CPI环比由降转涨,同比涨幅扩大,猪肉价格同比止跌上涨
☞ 2024年4月全国生猪定点屠宰企业生猪收购和白条肉出厂价格情况
☞ 2024年4月全国流通领域的生猪、玉米、大豆和豆粕价格情况
☞ 牧原股份:4月仔猪和种猪销量均创阶段性新高,内部销量首次同比减少
☞ 2024年4月全国500个县集贸市场生猪产品和饲料价格情况


