
☞ 牧原股份:8月仔猪销量出现大幅增长,前8月生猪销量4479万头,对后续猪价行情较为乐观

☞ 新希望:前8月生猪销量和收入同比均减少,预计今年生猪出栏量超1500万头

新希望2024年8月销售生猪127.75万头,环比增长1.23%,结束连续4个月的环比减少,同比减少2.84%;
收入为24.86亿元,环比增长3.97%,同比增长10.15%,连续3个月同环比均增长,为近17个月最高单月收入,也就是自2023年4月以来最多;
商品猪销售均价20.13元/公斤,环比上涨7.07%,连续8个月环比上涨,同比上涨21.05%,连续5个月同比上涨,为近21个月最高价,也就是自2022年12月以来最高价。


近日,新希望在机构调研表示,在正常运营的场线中,随着1、2月以后非瘟影响的消退,运营场线出栏肥猪的成本下降非常明显。1 月生猪成本为15.8元/公斤、2 月在16元/公斤左右、3 月就降至15.3元/公斤、4 -5月降至14.7元/公斤,6月降至14.5元/公斤,7-8 月完全成本和 6 月差不多,在 14.5-14.6 元/公斤,预计 9-10 月份成本又会有明显的下降。预计在今年 12 月大概率降低到 14 元/公斤。

2024年1-8月,公司生猪累计销售数量为1122.81万头,同比减少3.95%,
近日,新希望表示公司2024年全年计划出栏会超1500万头,那前8月已完成74.85%;明年规划1700-1800万头。
累计销售收入为179.25亿元,同比减少0.67%。

新希望表示,公司目前内部养猪各单元的成本离散度越来越小,过去最优值和最低值的差距很大。
目前成绩前25%的场线二季度全成本 13.9 元/公斤,后 25%场线成本约 15.8 元/公斤。
后续猪产业的一项重点工作,也是大力改善落后场线的生产指标和成本指标。
种猪都是内部自繁自育,没有外采种猪。
我们对种猪端是要求养好猪,即把生产指标做好,提升猪只品系品种、猪只基因性能。
公司内部主要是杜长大体系,回交二元作为补充。
公司能繁母猪存栏约 74 万头,针对具备能力和条件的区域(包括硬件改善的区域)推动有序复产,目标到年底能繁母猪存栏 80 万头左右。
公司改造和在建的产能约为 60 万头,后续改造完再运营的约为 30 万头,不具备运营条件的会停止使用。
☞ 天邦食品:前8月生猪销量超400万头,其中仔猪销量翻倍

天邦食品2024年8月份销售商品猪51.75万头,环比减少2.23%,同比减少2.96%;
销售收入8.77亿元,环比增长2.09%,连续2个月环比增长,同比增长2.7%,连续3个月同比增长,今年以来单月收入最高;
销售均价22.08元/公斤,环比上涨6.9%,同比上涨28.75%,连续7个月同比上涨,近21个月最高价,也就是自2022年12月以来最高价;
其中,商品肥猪均价为20.31元/公斤,环比上涨7.23%,连续7个月环比上涨,同比上涨19.89%,连续5个月同比上涨,为近21个月最高价,也就是自2022年12月以来最高价。
天邦食品表示,公司7月份育肥完全成本为14.97元/公斤,两广(广西、广东)大区完全成本已降至13.31元/公斤,断奶仔猪成本已降至290元/头以下,成本已降至行业较为优秀的水平。



2024年1-8月,公司销售商品猪406.52万头,同比减少1.03%,已完成今年销售目标600万头的67.75%;
销售收入57.23亿元,同比减少5.1%;
销售均价17.63元/公斤,同比上涨15.87%;
其中,商品肥猪均价为16.21元/公斤,同比上涨9.4%。

其中,2024年8月,公司销售仔猪20.23万头,环比增长2.22%,
同比增长112.59%,连续11个月同比增长,占总销量的39.09%;
2024年1-8月,公司销售仔猪139.01万头,同比增长85.18%,占总销量的34.2%,占比相比去年同期增加16个百分点。

☞ 大北农:前8月生猪销量和收入同比均增长

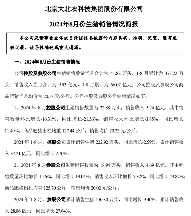
大北农公司控股及参股公司2024年8月生猪销售数量合计为41.82万头,环比减少10.22%,同比减少7.23%;
销售收入合计为9.93亿元,环比增长1.12%,同比增长24.59%,连续6个月同比增长,为近8个月最高单月收入,也就是今年以来最高;
商品肥猪均价为20.13元/公斤,环比上涨7.59%,连续8个月环比上涨,同比上涨21.63%,连续5个月同比上涨,为近21个月最高价,也就是2022年12月以来最高价。
大北农表示,2024年 8月,生猪销售收入同比增长主要是因为国内生猪市场行情变化所致。


2024年1-8月,大北农控股及参股公司生猪累计销售数量为373.22万头,同比增长1.91%,完成今年生猪出栏目标600万头的62.2%;
累计销售收入为66.07亿元,同比增长12.29%。

大北农表示,上半年末,公司总存栏 360 万头(含参股),其中基础母猪和后备母猪合计约 33 万头。全年出栏目标保持 600万头左右。
2024 年一季度公司生猪养殖育肥完全成本约 15.1 元/公斤,5 月约 14.7元/公斤,7 月约 14.6 元/公斤。
今年以来原料价格相对稳定,成本逐渐下降,一方面是关停了原有一部分自建厂、租赁厂、收购的一些种猪场等,另一方面,针对现有猪场,尽可能改善生产成绩,提高产能利用率。
最近几个月,基础母猪环比增加,希望能够实现满产转出,降低猪苗成本,这些举措也体现在成果上,近期猪苗成本每个月都有下降,7 月份已降至 310元左右,在行业也处于领先水平。
来源:大畜牧综合,仅供参考。

☞ 牧原股份:8月仔猪销量出现大幅增长,前8月生猪销量4479万头,对后续猪价行情较为乐观
☞ 全国各省2024年上半年羊业数据汇总(附2022-2023年度数据)
☞ 2024年8月全国生猪定点屠宰企业生猪收购和白条肉出厂价格情况
☞ 全国各省2024年上半年牛业数据汇总(附2022-2023年度数据)
☞ 【新兽药】猪支原体肺炎、副猪嗜血杆菌病二联灭活疫苗(XJ03株+4型MD0322株+5型SH0165株)
☞ 【兽药产品】牛病毒性腹泻/黏膜病、传染性鼻气管炎二联灭活疫苗(NMG株+LY株,悬浮培养)
☞ 2024年8月全国流通领域的生猪、玉米、大豆和豆粕价格情况
☞ 2024年8月全国500个县集贸市场生猪产品和饲料价格情况
☞ 全国各省2024年上半年家禽数据汇总(附2022-2023年度数据)
☞ 全国各省2024年上半年生猪数据汇总(附2022-2023年度数据)
☞ 2024年8月全国平均猪价,连续5个月环比上涨,且突破10元大关,为近21个月最高价
☞ 强化清洗消毒,优化检测要求, 把好屠宰环节非洲猪瘟防控关 ——农业农村部畜牧兽医局负责人就农业农村部公告 第821号有关问题答记者问
☞ 2024年10月1日起,生猪屠宰环节非洲猪瘟常态化防控工作执行新规,强化清洗消毒工作,优化检测要求(中华人民共和国农业农村部公告第821号)


