
农业农村部官网2024年9月23日消息,为加强兽药质量监管,保障安全用药,根据《2024年兽药质量监督抽检和风险监测计划》安排,我部组织对兽药生产、经营和使用单位进行兽药质量监督抽检,同时对日常监管中发现存在风险隐患生产企业的相关兽药产品进行跟踪检验。现将2024年第二季度监督抽检有关情况通报如下。
一、总体情况
兽用生物制品省级监督抽检15批,不合格0批;
兽用生物制品部级监督抽检87批,不合格1批(见附件1:2024年第二季度部级监督抽检不合格兽用生物制品汇总表);
非生物制品类兽药产品省级监督抽检2927批,不合格21批(见附件2:2024年第二季度省级监督抽检不合格非生物制品类兽药产品汇总表);
非生物制品类兽药产品部级跟踪检验451批,不合格25批(见附件3:2024年第二季度部级跟踪检验不合格非生物制品类兽药产品汇总表);
发现假兽药3批和不符合兽药追溯二维码监管要求的兽药产品2批(见附件4:假兽药及不符合兽药追溯二维码监管要求情况汇总表)。
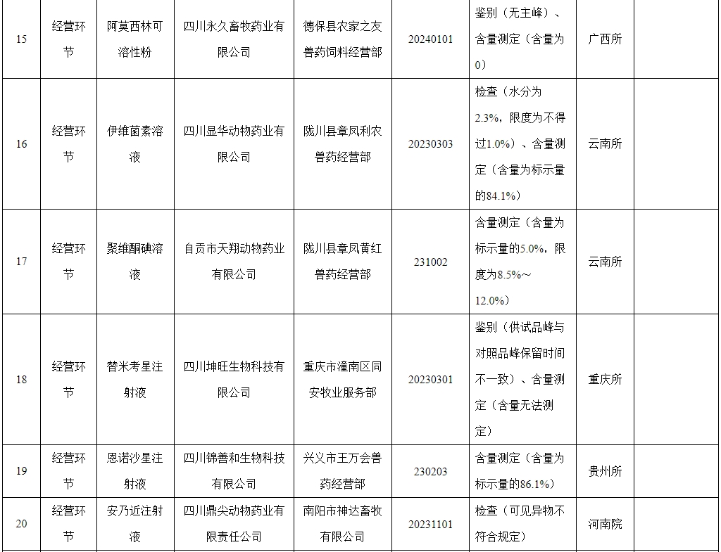
兽药质量监督抽检结果相关信息请登录“中国兽药信息网”的“国家兽药产品基础数据查询系统”查阅。
二、不合格产品情况
(一)兽用生物制品部级监督抽检不合格情况
1、总体情况:共对48家标称生产企业的87批产品进行了检验,其中1家企业生产的1批产品不合格,不合格率为1.1%。
2、不合格项目:无菌检验。
(二)非生物制品类兽药产品省级监督抽检不合格情况
1、总体情况
共对656家标称生产企业的2927批产品进行了检验,其中20家企业生产的21批产品不合格,不合格率为0.7%。
上述2927批产品,均未检出非法添加物。
2、不合格项目
主要包括性状、鉴别、检查、含量测定等项目。
21批不合格产品中,12批产品1个项目检验不合格,8批产品2个项目检验不合格,1批产品3个项目检验不合格。
3、抽检环节
生产环节、经营环节和使用环节的抽检数量分别占抽检总数的17.1%、74.0%、8.9%,不合格率分别为0、0.9%、0.4%。
4、产品类别
化学药品类、抗生素类、中药类、其他类产品分别占抽检总数的40.0%、36.6%、20.7%、2.7%,不合格率分别为0.9%、0.6%、0.7%、1.3%。
(三)非生物制品类兽药产品部级跟踪检验不合格情况
1、总体情况
共对118家标称生产企业的451批产品进行了跟踪检验,其中15家企业生产的25批产品不合格,不合格率为5.5%。
除四川锦茂生物科技有限公司生产的1批卡巴匹林钙粉检出非法添加物外,其余产品均未检出非法添加物。
2、不合格项目
1批产品鉴别项不合格,17批产品检查项不合格,5批产品含量测定项不合格,1批产品鉴别项和含量测定项不合格,1批产品检查项和含量测定项不合格。
3、产品类别
化学药品类、抗生素类、中药类、其他类产品分别占抽检总数的37.0%、38.6%、22.0%、2.4%,不合格率分别为3.6%、4.6%、11.1%、0。
(四)假兽药及不符合兽药追溯二维码监管要求兽药产品情况
发现假兽药3批,无追溯信息的兽药产品2批。
三、重点监控企业情况
根据《2024年兽药质量监督抽检和风险监测计划》重点监控企业判定原则,拟将下列企业判定为重点监控企业:
(一)四川锦茂生物科技有限公司。当期兽药质量通报产品被检出添加其他药物成分。
(二)陕西益佳尔生物药业有限公司。当期兽药质量通报产品含量低于50%。
(三)安徽佰斯特生物科技有限公司。当期兽药质量通报产品含量低于50%、全年兽药质量通报中同一企业被抽检产品不合格累计3批。
(四)江西创导动物保健品有限公司。全年兽药质量通报中同一企业被抽检产品不合格累计3批。
(五)江西嘉美生物药业有限公司。全年兽药质量通报中同一企业被抽检产品不合格累计7批。
(六)四川永久畜牧药业有限公司。从经营环节抽取的有效成分含量为0的产品,经核实为该企业生产。
四、有关工作要求
对抽检发现的假劣兽药,各地要按照《兽药质量监督抽查检验管理办法》和《2024年兽药质量监督抽检和风险监测计划》要求,及时做好追踪溯源,依法严肃查处违法违规行为。
经营、使用环节抽取的样品经检验判定为不合格的,仅代表被抽样单位在被抽样时销售或使用的兽药产品存在质量问题,通常不能直接证明标称生产企业生产的同批兽药产品或其他兽药经营企业销售的同批兽药产品也存在质量问题。
标称生产企业所在地省级畜牧兽医主管部门应按照《兽药质量监督抽查检验管理办法》要求,组织开展调查核实,对确系标称生产企业责任导致产品不合格的,要及时立案查处;经核实不属于标称生产企业责任导致产品不合格的,要将调查核实情况通报被抽样单位所在地省级畜牧兽医主管部门,由被抽样单位所在地省级畜牧兽医主管部门综合相关情况依法组织查处。
案件查处完成后,省级畜牧兽医主管部门要及时将相关执法办案情况报我部畜牧兽医局和法规司,并组织有关单位依法公开案件查处信息;对符合撤销兽药产品批准文号条件的,要及时将撤销兽药产品批准文号建议报我部畜牧兽医局。
联系人及电话:农业农村部畜牧兽医局 王子东
010-59193267


来源:农业农村部

☞ 猪腹泻和猪蓝耳发病多——2024年8月全国主要动物疫病情况
☞ 生猪价格连续4个月上涨,养殖利润向好——浙江省2024年8月生猪成本收益分析
☞ 8月饲料产量为今年以来最高,连续4个月增长——2024年8月全国饲料生产形势
☞ 18家上市猪企2024年1-8月生猪销量超1亿头,其中牧原占45%
☞ 国家统计局:2024年8月全国CPI环比季节性上涨,同比涨幅继续扩大,猪肉价格同环比继续上涨
☞ 2024年8月全国生猪定点屠宰企业生猪收购和白条肉出厂价格情况
☞ 【新兽药】猪支原体肺炎、副猪嗜血杆菌病二联灭活疫苗(XJ03株+4型MD0322株+5型SH0165株)
☞ 【兽药产品】牛病毒性腹泻/黏膜病、传染性鼻气管炎二联灭活疫苗(NMG株+LY株,悬浮培养)
☞ 【进口兽药】猪圆环病毒2型、猪肺炎支原体二联灭活疫苗(重组杆状病毒BacPCV2-Orf2株+J株)
☞ 2024年8月全国流通领域的生猪、玉米、大豆和豆粕价格情况
☞ 2024年8月全国500个县集贸市场生猪产品和饲料价格情况
☞ 全国各省2024年上半年生猪数据汇总(附2022-2023年度数据)
☞ 全国各省2024年上半年家禽数据汇总(附2022-2023年度数据)
☞ 全国各省2024年上半年牛业数据汇总(附2022-2023年度数据)
☞ 全国各省2024年上半年羊业数据汇总(附2022-2023年度数据)
☞ 2024年8月全国平均猪价,连续5个月环比上涨,且突破10元大关,为近21个月最高价
☞ 强化清洗消毒,优化检测要求, 把好屠宰环节非洲猪瘟防控关 ——农业农村部畜牧兽医局负责人就农业农村部公告 第821号有关问题答记者问
☞ 2024年10月1日起,生猪屠宰环节非洲猪瘟常态化防控工作执行新规,强化清洗消毒工作,优化检测要求(中华人民共和国农业农村部公告第821号)
☞ (2024年8月更新)值得收藏!最新最全的畜牧兽医行业数据资料汇编


