

☞ 牧原股份:第三季度净利超90亿元,9月生猪销量减少88万头,前三季度生猪销量超5000万头,能繁母猪存栏量约332万头创新高
☞ 新希望:9月生猪销量跌至近2年最少,前三季度销量和收入同比均有小幅减少
☞ 大北农:9月生猪收入阶段性创新高,前三季度生猪销量和收入同比均增长
☞ 天邦食品:9月仔猪销量减少41%,前三季度生猪销量超450万头,预计净利超13亿元
☞ 唐人神:9月和前三季度生猪销量和收入同比均增长

唐人神2024年9月生猪销量32.02万头,环比增长5.54%,连续2个月环比增长,同比减少15.22%,9月销量为近4个月最高;
销售收入合计6.67亿元,环比减少3.10%,结束连续2个月的环比增长,同比增长2.09%,连续7个月同比增长;
经计算得出,2024年9月单头生猪销售均价为2084元/头,环比下跌8.19%,结束连续7个月的环比上涨;
同比上涨20.42%,连续5个月同比上涨。


2024年1-9月,公司累计生猪销量279.14万头,同比增长6.10%,完成今年生猪销售目标450万头的62.03%,已经超过2020年-2022年全年销量;
销售收入49.13亿元,同比增长17.89%,已经超过2020年-2022年全年收入。

2024年9月,公司销售商品猪28.89万头,环比增长3.77%,连续3个月环比增长,同比减少13.76%;
2024年1-9月,公司商品猪累计销售数量为247.84万头,同比增长3.92%。

2024年9月,公司仔猪销售数量为3.13万头,环比增长25.2%,连续2个月环比增长,同比减少26.7%,连续3个月同比减少,占总销量的9.78%;
2024年1-9月,公司仔猪累计销售数量为31.3万头,同比增长27.29%,占总销量的11.21%,占比相比去年同期增加1.9个百分点。

☞ 中粮家佳康:前三季度生猪销量同比减少32%

中粮家佳康2024年9月生猪出栏量30.5万头,环比增长9.32%,同比减少21.59%,连续9个月同比减少;
商品猪销售均价为19.16元/公斤,环比下跌5.48%,结束连续8个月的环比上涨,
同比上涨18.42%,连续6个月同比上涨;
生鲜猪肉销量为1.97万吨,环比减少7.51%,同比增长3.14%。


2024年1-9月,公司生猪累计销售数量为248.1万头,同比减少31.92%,已超过2020年全年销量;
生鲜猪肉累计销售数量为18.16万吨,同比减少0.93%。
另外,预计公司第三季度净利润约3.73亿元。

☞ 正邦科技:9月生猪销量环比大幅增长,生猪收入同比翻倍

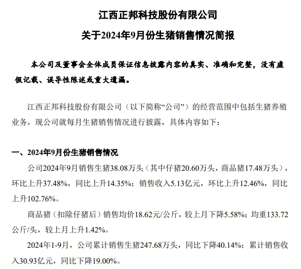
正邦科技2024年9月销售生猪38.08万头,环比增长37.48%,连续2个月环比增长,同比增长14.35%,结束连续9个月的同比减少,近8个月最高销量;
销售收入5.13亿元,环比增长12.46%,连续7个月环比增长,同比增长102.76%,连续4个月同比增长,为近17个月单月最高收入,也就是自2023年5月以来最高收入;
商品猪(扣除仔猪后)销售均价18.62元/公斤,环比下跌5.58%,结束连续4个月的环比上涨,同比上涨26.32%,连续5个月同比上涨。
正邦科技表示,2024年9月,公司生猪销售数量环比上升较大主要是公司经营策略调整所致,生猪销售收入同比上升较大主要是公司商品猪销售价格及销售均重等同比均有所上升所致。


2024年前三季度,公司累计销售生猪247.68万头,同比减少40.14%;
销售收入30.93亿元,同比减少19.0%。
正邦科技表示,2024年1-9月,公司生猪销售数量同比降幅较大主要是公司经营策略调整所致。


其中,2024年9月,公司商品猪销售数量为17.48万头,环比增长15.92%,连续3个月环比增长,同比增长41.88%,连续2个月同比增长;
商品猪(扣除仔猪后)销售均价18.62元/公斤,环比下跌5.58%,结束连续4个月的环比上涨,同比上涨26.32%,连续5个月同比上涨;
商品猪销售均重为133.72公斤/头,环比上涨1.42%,同比上涨20.75%,连续9个月同比上涨。

2024年9月,公司销售仔猪20.6万头,环比增长63.23%,同比减少1.81%,占总销量的54.1%;
经计算得出,9月仔猪销售均价为378元/头,环比下跌25.48%,为近8个月最低单价,同比上涨52.61%,连续6个月同比上涨。
2024年前三季度,公司仔猪累计销售数量为130.4万头,同比减少47.29%,占总销量的52.65%,比去年同期减少7.1个百分点。


☞ 天康生物:9月生猪销量创历史新高,9月收入位于历史第二高位

天康生物2024年9月份销售生猪28.17万头,环比增长17.62%,同比增长19.21%,9月销量创历史新高;
销售收入5.33亿元,环比增长16.38%,连续2个月环比增长,同比增长32.92%,连续5个月同比增长,为近45个月最高收入,也就是自2021年1月以来最高收入,且位于历史第二高位;
商品猪(扣除仔猪、种猪后)销售均价18.01元/公斤,环比下跌5.36%,结束连续7个月的环比上涨,同比上涨18.49%,连续6个月同比上涨。


2024年前三季度,公司累计销售生猪214.38万头,同比增长4.15%,已完成今年销售目标300万头的71.46%,已超过2020-2022年全年销量;
累计销售收入36.43亿元,同比增长10.76%。

来源:大畜牧综合,仅供参考。

☞ 国家统计局:2024年9月全国CPI环比持平,同比上涨0.4%,猪肉价格同环比继续上涨
☞ 牧原股份:第三季度净利超90亿元,9月生猪销量减少88万头,前三季度生猪销量超5000万头,能繁母猪存栏量约332万头创新高
☞ 新希望:9月生猪销量跌至近2年最少,前三季度销量和收入同比均有小幅减少
☞ 大北农:9月生猪收入阶段性创新高,前三季度生猪销量和收入同比均增长
☞ 天邦食品:9月仔猪销量减少41%,前三季度生猪销量超450万头,预计净利超13亿元
☞ 2024年9月全国流通领域的生猪、玉米、大豆和豆粕价格情况
☞ 中牧、瑞普和金宇等11家上市动保企业2024年上半年业绩对比
☞ 2024年9月全国500个县集贸市场生猪产品和饲料价格情况
☞ 2024年9月全国平均猪价,结束连续5个月的环比上涨,且跌破10元大关
☞ (2024年8月更新)值得收藏!最新最全的畜牧兽医行业数据资料汇编


