
☞ 11月仔猪销量大幅增长,前11月生猪销量6300万头——牧原股份2024年11月生猪销售情况
☞ 单月肉猪收入首次突破60亿,前11月肉鸡销量突破11亿只——温氏股份2024年11月肉猪和肉鸡销售情况
☞ 新希望和德康2024年11月及前11月生猪销售情况——德康创新高,新希望接近年度目标

☞ 大北农:11月生猪销量和收入均仅次于历史最高,前11月生猪收入首次突破100亿元

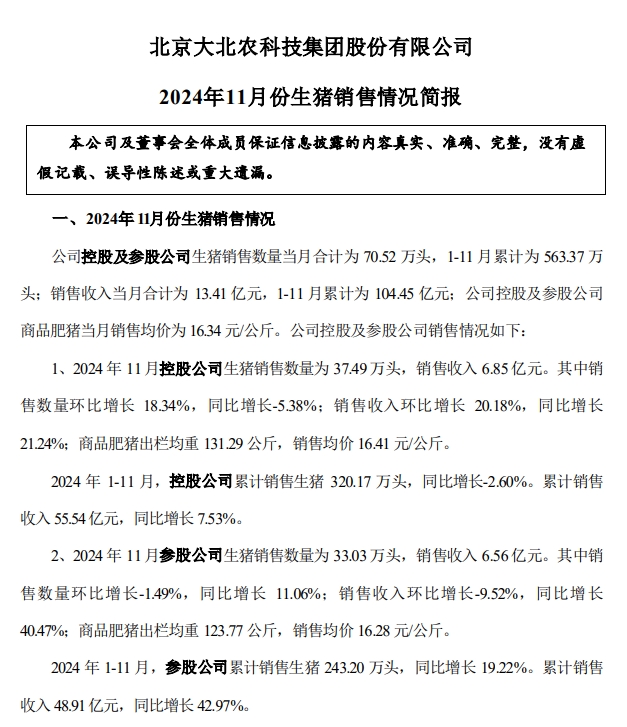
2024年11月,大北农控股及参股公司生猪销售数量合计为70.52万头,环比增长8.14%,同比增长1.67%,连续3个月同环比增长,创下今年以来最高销量,也是仅次于历史单月最高销量;
销售收入当月合计为 13.41亿元,环比增长3.55%,连续5个月环比增长,同比增长29.94%,连续9个月同比增长,为近24个月最高收入,也就是自2022年12月以来最高收入,也是仅次于历史单月最高收入;
商品肥猪当月销售均价为16.34元/公斤,环比下跌5.82%,连续3个月环比下跌,为近6个月最低价,同比上涨18.58%,连续8个月同比上涨。


2024年1-11月,公司生猪累计销售数量为563.37万头,同比增长5.75%,完成今年销售计划600万头的93.9%,已超过2020-2022年全年销量;
累计销售收入为104.45亿元,同比增长21.65%,已超过2020-2023年全年收入,且首次突破100亿元。

☞ 天邦食品:11月生猪销量连续4个月同比减少,前11月生猪销量约545万头,同比减少13.2%

天邦食品2024年11月份销售商品猪46.3万头,环比减少4.42%,由增转减,同比减少47.97%,连续4个月同比减少;
2024年11月,公司商品猪销售收入6.84亿元,环比减少6.16%,连续3个月环比减少,同比减少25.72%,连续3个月同比减少,为近7个月最少收入;
2024年11月,公司商品猪(含仔猪和肥猪)销售均价18.10元/公斤,环比下跌2.09%,连续3个月环比下跌,为近6个月最低价,同比上涨28.73%,连续10个月同比上涨;
其中,商品肥猪均价为16.67元/公斤,环比下跌5.23%,连续3个月环比下跌,为近6个月最低价,同比上涨19.67%,连续8个月同比上涨。
天邦食品表示,公司育肥完全成本已由第一季度16.72元/公斤降低至11月份14.07元/公斤。



2024年1-11月,公司销售商品猪544.91万头,同比减少13.16%,已完成今年销售目标600万头的90.8%,已超过2020-2022年的全年销量;
销售收入79.55亿元,同比减少9.64%;
销售均价17.94元/公斤,同比上涨18.48%;
其中,商品肥猪均价为16.66元/公斤,同比上涨11.73%。

其中,2024年11月,公司销售仔猪18.20万头,环比减少3.5%,由增转减,同比减少43.78%,连续2个月同比减少,占总销量的39.31%;
2024年1-11月,公司销售仔猪187.99万头,同比增长35.97%,占总销量的34.5%,占比相比去年同期增加12.5个百分点。

☞ 唐人神:前11月生猪收入首次突破60亿元

唐人神2024年11月生猪销量49.5万头,环比减少0.48%,结束连续3个月的环比增长,同比增长46.15%,仅次于历史最高销量;
销售收入合计9.55亿元,环比减少5.30%,同比增长72.04%,连续9个月同比增长,仅次于历史最高收入;
经计算得出,2024年11月单头生猪销售均价为1930元/头,环比下跌4.84%,连续3个月环比下跌,为近5个月最低价,同比上涨17.72%,连续7个月同比上涨。
唐人神表示,2024年11月公司生猪销量同比增长的主要原因是“公司+农户”养殖模式的生猪出栏量增加。


2024年1-11月,公司累计生猪销量378.38万头,同比增长12.82%,完成今年生猪销售目标450万头的84.1%,已经超过2020年-2023年全年销量;
销售收入68.77亿元,同比增长28.32%,已经超过2020年-2023年全年收入,且首次突破60亿元。

2024年11月,公司销售商品猪46.15万头,环比减少1.18%,结束连续4个月的环比增长,同比增长50.67%,仅次于历史最高销量;
2024年1-11月,公司商品猪累计销售数量为340.69万头,同比增长11.77%。

2024年11月,公司仔猪销售数量为3.35万头,环比增长10.2%,同比增长3.4%,连续2个月同比增长,占总销量的6.77%;
2024年1-11月,公司仔猪累计销售数量为37.69万头,同比增长23.33%,占总销量的9.96%,占比相比去年同期增加0.8个百分点,幅度逐渐下降。

来源:大畜牧综合,仅供参考。

☞ 新希望和德康2024年11月及前11月生猪销售情况——德康创新高,新希望接近年度目标
☞ 11月仔猪销量大幅增长,前11月生猪销量6300万头——牧原股份2024年11月生猪销售情况
☞ 单月肉猪收入首次突破60亿,前11月肉鸡销量突破11亿只——温氏股份2024年11月肉猪和肉鸡销售情况
☞ 2024年11月农业农村部监测的全国批发市场的鸡猪牛羊肉价格
☞ 2024年11月全国生猪定点屠宰企业生猪收购和白条肉出厂价格情况
☞ 2024年11月全国流通领域的生猪、玉米、大豆和豆粕价格情况
☞ 2024年11月全国500个县集贸市场生猪产品和饲料价格情况
☞ 农业农村部关于征求《兽药生产质量管理规范(2020年修订)》配套文件意见的通知
☞ (2024年10月更新)值得收藏!最新最全的畜牧兽医行业数据资料汇编


