

大畜牧综合,据农业农村部官网2025年1月24日消息,农业农村部办公厅通报2024年第四期兽药质量监督抽检情况,为加强兽药质量监管,保障安全用药,根据《2024年兽药质量监督抽检和风险监测计划》安排,农业农村部组织对兽药生产、经营和使用单位进行兽药质量监督抽检,同时对日常监管中发现存在风险隐患生产企业的相关兽药产品进行跟踪检验。现将2024年第三季度监督抽检有关情况通报如下。
一、总体情况
兽用生物制品省级监督抽检9批,不合格0批;兽用生物制品部级监督抽检118批,1批检出非制苗用毒株(见附件1);非生物制品类兽药产品省级监督抽检2682批,不合格28批(见附件2);发现不符合兽药追溯二维码监管要求的兽药产品6批(见附件3)。
兽药质量监督抽检结果相关信息请登录“中国兽药信息网”的“国家兽药产品基础数据查询系统”查阅。
二、不合格产品情况
(一)兽用生物制品部级监督抽检情况
共对44家标称生产企业的118批产品进行了检验。其中1家企业生产的1批产品非法添加/改变制苗用毒种检测项检出非制苗用毒株。
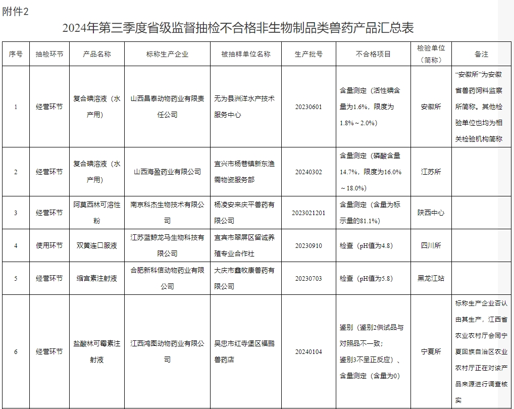
(二)非生物制品类兽药产品省级监督抽检不合格情况
1、总体情况:共对621家标称生产企业的2682批产品进行了检验,其中28家企业生产的28批产品不合格,产品不合格率为1.0%。抽检的2682批产品均未检出非法添加物。
2、不合格项目:主要包括性状、鉴别、检查、含量测定等项目。28批不合格产品中,20批产品1个项目检验不合格,6批产品2个项目检验不合格,2批产品3个项目检验不合格。
3、抽检环节:生产、经营和使用环节的抽检数量分别占抽检总数的13.2%、78.2%、8.6%,不合格率分别为0、1.2%、1.3%。
4、产品类别:化学药品类、抗生素类、中药类、其他类产品分别占抽检总数的35.4%、38.0%、23.5%、3.1%,不合格率分别为0.8%、1.1%、1.1%、2.4%。
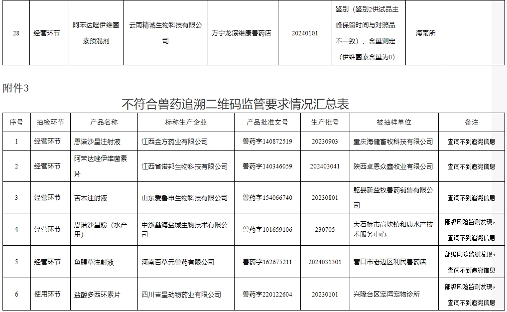
(三)不符合兽药追溯二维码监管要求兽药产品情况
发现查询不到兽药追溯二维码信息的兽药产品6批。
三、重点监控企业情况
根据《2024年兽药质量监督抽检和风险监测计划》重点监控企业判定原则,拟将下列企业判定为重点监控企业:
(一)四川金坤动物药业有限公司。从经营环节抽取的有效成分含量为0的产品,经核实为标称兽药生产企业生产;
(二)云南精诚生物科技有限公司。从经营环节抽取的有效成分含量为0的产品,经核实为标称兽药生产企业生产。
四、有关工作要求
对抽检发现的假劣兽药,各地要按照《兽药质量监督抽查检验管理办法》和《2024年兽药质量监督抽检和风险监测计划》要求,及时做好追踪溯源,依法严肃查处违法违规行为。
经营、使用环节抽取的样品经检验判定为不合格的,仅代表被抽样单位在被抽样时销售或使用的兽药产品存在质量问题,通常不能直接证明标称生产企业生产的同批兽药产品或其他兽药经营企业销售的同批兽药产品也存在质量问题。标称生产企业所在地省级畜牧兽医主管部门应按照《兽药质量监督抽查检验管理办法》要求,组织开展调查核实,对确系标称生产企业责任导致产品不合格的,要及时立案查处;经核实不属于标称生产企业责任导致产品不合格的,要将调查核实情况通报被抽样单位所在地省级畜牧兽医主管部门,由被抽样单位所在地省级畜牧兽医主管部门综合相关情况依法组织查处。
案件查处完成后,省级畜牧兽医主管部门要及时将相关执法办案情况报农业农村部畜牧兽医局和法规司,并组织有关单位依法公开案件查处信息;对符合撤销兽药产品批准文号条件的,要及时将撤销兽药产品批准文号建议报我部畜牧兽医局。
联系人及电话:农业农村部畜牧兽医局 王子东010-59193267
附件:1.2024年第三季度兽用生物制品部级监督抽检情况汇总表
2.2024年第三季度省级监督抽检不合格非生物制品类兽药产品汇总表
3.不符合兽药追溯二维码监管要求情况汇总表





来源:农业农村部

☞ 山东省2024年四季度牛羊市场行情分析——肉牛亏损持续,肉羊仍在盈利区间
☞ 山东省2024年四季度生猪市场行情分析及2025年一季度预期——四季度生猪价格震荡回落,行情表现不及三季度,仍处于盈利期
☞ 山东省2024年四季度家禽市场行情分析及2025年一季度预期
☞ 浙江省2024年12月生猪成本收益分析——生猪出栏头重增加,价格略跌,利润略增
☞ 温氏、立华、德康和湘佳2024年12月及年度肉鸡销售情况
☞ 圣农发展2024年12月及年度鸡肉销售情况——12月达到全年最佳盈利月,两大板块的鸡肉年度销量双双创历史新高
☞ 牧原股份2024年12月及年度生猪销售情况——单月销量突破800万头,年度销量突破7000万头,能繁母猪存栏超350万头等多项业绩出现突破
☞ 温氏股份2024年12月及年度肉猪和肉鸡销售情况——猪鸡销售量创历史新高,营业收入首次突破千亿元
☞ 德康农牧2024年12月及年度生猪和肉鸡销售情况——12月生猪销量和收入双双为今年以来最高,年度销量首次突破800万头
☞ 正邦科技2024年12月及年度生猪销售情况——年度销量为近7年最少,但四季度出现大幅增长
☞ 大北农2024年12月及年度生猪销售情况——年度生猪销量和收入均创历史新高,收入首次突破100亿
☞ 唐人神2024年12月及年度生猪销售情况——年度销量和收入均创历史新高
☞ 天邦食品2024年12月及年度生猪销售情况——年度销量约600万头,同比减少16%
☞ 中粮家佳康2024年12月及年度生猪销售情况——年度出栏量减少30%
☞ 神农集团2024年12月及年度生猪生产销售情况——年度销量和收入均创历史新高
☞ 天康生物2024年12月及年度生猪销售情况——年度生猪销量和收入均创历史新高
☞ 立华股份2024年12月及年度肉鸡和肉猪销售情况——年度销量和收入均创新高
☞ 东瑞股份2024年12月及年度生猪生产销售情况——12月以及年度销量和收入均创历史新高
☞ 国家统计局发布2024年度全国畜牧业数据(附2017-2024年度数据对比)
☞ 朱增勇主题报告《2024年生猪市场形势回顾与2025年展望》——2025年猪价波动收窄,需谨慎二次育肥
☞ 农业农村部发布《非洲猪瘟疫情应急实施方案(第六版)》——与第五版有啥不同?
☞ 国家统计局:2024年12月全国CPI环比持平,同比上涨0.1%,猪肉价格环比降2.1%同比涨12.5%
☞ 全国六大区2024年12月及年度瘦肉型白条猪肉出厂价格监测月报
☞ 2024年12月及年度全国流通领域的生猪、玉米、大豆和豆粕价格情况
☞ 2024年12月及年度全国生猪定点屠宰企业生猪收购和白条肉出厂价格情况
☞ 2024年12月及年度全国500个县集贸市场生猪产品和饲料价格情况
☞ 2024年12月全国平均猪价跌破8元,已连续4个月环比下跌
☞ 【畜牧业月报】2024年11月畜牧业生产销售形势分析汇总
☞ (2024年11月更新)值得收藏!最新最全的畜牧兽医行业数据资料汇编


