农业农村部发布了《全国肉鸡遗传改良计划(2021—2035)》,计划中提到,到2035年,培育肉鸡新品种、配套系30个以上,其中白羽肉鸡4-6个,实现零的突破。自主培育品种商品代市场占有率达到80%以上,其中白羽肉鸡市场占有率达到60%以上,建成更高水平的肉鸡商业化育种、扩繁体系,显著增强核心竞争力,打造具有国际竞争力的种业企业和品种品牌。
遴选国家肉鸡核心育种场数量达到25个,其中白羽肉鸡3个以上,育种水平达到国际先进水平。打造肉鸡品种品牌5—10个,培育具有国际竞争力的肉鸡种业集团3—5个。
遴选国家肉鸡良种扩繁推广基地达到25个,供种保障能力进一步增强,种鸡的质量和利用效率大幅提高,品种的遗传潜力充分发挥。
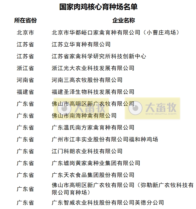
农业农村部2025年3月17日消息,农业农村部办公厅公布2024年国家畜禽核心育种场增补名单等信息的通知,2024年新增1个国家肉鸡良种扩繁推广基地,同时取消2 个国家肉鸡核心育种场资格和1个国家肉鸡良种扩繁推广基地资格,经大畜牧小编更新统计,截至2024年12月31日,全国共有21个国家肉鸡核心育种场和21个国家肉鸡良种扩繁推广基地。



来源:大畜牧收集汇总而成,仅供参考,如有转载,请注明来源。

☞ 2024年国家畜禽核心育种场增补名单——新增19家、35家通过核验、14家取消资格,还有12家变更信息
☞ 2025年2月国内和国际玉米市场行情分析——国内外玉米价格均上涨
☞ 2025年2月国内和国际大豆市场行情分析——国内外大豆价格上涨
☞ 牧原、温氏、新希望等20家上市猪企2025年1-2月生猪销售业绩和生产指标PK
☞ 广东省2025年2月生猪产能监测情况——能繁母猪存栏量连续4个月环比上升,仔猪价格涨至近5个月最高价
☞ 温氏股份:1-2月疫病防控效果较好,生猪成本降至6.3元,肉鸡成本降至5.6元,资产负债率降至51%-52%
☞ 2024年我国肉羊产业发展概况、问题与2025年展望及建议
☞ 2024年水禽产业与技术发展报告:产业现状、技术突破与未来展望
☞ 2024 年度奶牛产业与技术发展报告:技术创新与产业挑战
☞ 浙江省2025年2月生猪成本收益分析——生猪价格略跌,成本增加,利润下降
☞ 9家上市家禽企业2025年1-2月肉鸡和鸡苗销售情况PK
☞ 国家统计局:2025年2月全国CPI同环比均由涨转降,猪肉价格环跌同涨,牛肉价格同环比继续下跌
☞ 2025年2月全国生猪定点屠宰企业生猪收购和白条肉出厂价格情况
☞ (2025年1月更新)值得收藏!最新最全的畜牧兽医行业数据资料汇编


