
☞ 牧原股份:仔猪3月销量创历史新高约200万头,1季度能繁母猪存栏止增下降——2025年3月及1季度生猪销售情况
☞ 新希望:3月生猪销量大幅增长,1季度净利扭亏为盈——2025年3月及1季度生猪销售及业绩情况
☞ 正邦科技2025年3月及1季度生猪销售情况——单月销量创下近2年多最高
☞ 神农集团2025年3月及1季度生猪生产销售情况——3月销量和收入均创历史新高
☞ 傲农生物2025年3月及1季度生猪销售及业绩情况——生猪销量和存栏量出现增长,预计1季度扭亏为盈

大畜牧综合,近日东瑞、罗牛山、兴疆牧歌和正虹披露2025年3月生猪销售情况,这4家公司的3月生猪销量和收入环比均出现增长,其中东瑞双双创历史新高,兴疆牧歌也阶段性创新高,而1季度生猪销量和收入,只有东瑞、兴疆牧歌和正虹这3家公司同比均为增长,罗牛山是同比减少,具体情况如下:
☞ 东瑞股份:3月生猪销售数量和收入同环比均增长,且双双创历史新高

大畜牧综合,东瑞股份2025年3月共销售生猪11.98万头,环比增长18.73%,同比增长90.76%,且连续11个月同比增长,3月单月销量还创历史新高;
销售收入1.79亿元,环比增长13.27%,同比增长70.48%,且连续12个月同比增长,3月单月收入也创历史新高;
商品猪销售均价15.38元/公斤,环比下跌3.04%,连续7个月环比下跌,且跌至近14个月最低价,同比下跌4.11%,连续2个月同比下跌。


2025年1季度,公司累计销售生猪数量为31.2万头,同比增长87.5%,完成今年生猪销售目标150万头的20.8%;
累计销售收入为4.75亿元,同比增长75.28%。

☞ 罗牛山:3月生猪销量和收入环比增长同比减少,但1季度同比减少

大畜牧综合,罗牛山2025年3月销售生猪5.45万头,环比增长10.9%,同比减少26.56%;
销售收入1.09亿元,环比增长8.26%,同比减少8.97%;
经计算得出,公司2025年3月单头生猪销售均价2000元/头,环比下跌2.47%,同比上涨23.94%,且连续11个月同比上涨。


2025年1季度,公司累计销售生猪数量为14.29万头,同比减少25.51%;
累计销售收入为2.92亿元,同比减少4.14%。

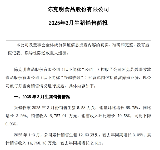
☞ 兴疆牧歌:3月生猪销量为近2年单月最高

大畜牧综合,兴疆牧歌2025 年3月份销售生猪 5.58 万头,环比增长68.75%,同比增长3.26%,3月单月销量为近24个月最高;
销售收入0.68亿元,环比增长70.58%,3月单月收入为近12个月最高,但同比减少0.93%;
商品猪价格为14.11元/公斤,环比下跌1.95%,连续7个月环比下跌,为近12个月最低价,但同比上涨5.77%,且连续12个月同比上涨。
兴疆牧歌的母公司克明食品表示,2025 年 3 月生猪销售数量和收入环比增长主要系产能逐步释放,生猪出栏增加所致。


2025年1季度,公司累计销售生猪数量合计为12.63万头,同比增长3.09%;
累计销售收入为1.48亿元,同比增长2.61%。

☞ 正虹科技:3月生猪销量和收入环比均大幅增长,1季度销量同比也大幅增长

大畜牧综合 ,正虹科技2025年3月销售生猪0.71万头,环比增长209.13%,同比增长100.42%;
销售收入0.07亿元,环比增长421.9%,同比减少1.5%;
经计算得出,2025年3月,公司单头生猪销售均价为969元/头,环比上涨69.06%,同比下跌51.44%。


2025年1季度,公司累计销售生猪数量为1.70万头,同比增长55.79%;
累计销售收入为0.22亿元,同比增长6.94%。
正虹科技表示,公司 1-3 月生猪销售同比增加的主要原因是公司生猪出栏量增加所致。

来源:大畜牧综合,仅供参考。

☞ 牧原股份:仔猪3月销量创历史新高约200万头,1季度能繁母猪存栏止增下降——2025年3月及1季度生猪销售情况
☞ 新希望:3月生猪销量大幅增长,1季度净利扭亏为盈——2025年3月及1季度生猪销售及业绩情况
☞ 正邦科技2025年3月及1季度生猪销售情况——单月销量创下近2年多最高
☞ 国家统计局:2025年3月全国CPI同环比均下降,猪肉价格环跌同涨,牛肉价格环涨同跌
☞ 2025年3月全国生猪定点屠宰企业生猪收购和白条肉出厂价格情况
☞ 2025年3月全国流通领域的生猪、玉米、大豆和豆粕价格情况
☞ 2025年3月全国500个县集贸市场仔猪生猪猪肉和饲料价格情况
☞ 2025年3月全国平均猪价继续下跌,且跌至近14个月最低
☞ (2025年2月更新)值得收藏!最新最全的畜牧兽医行业数据资料汇编


