
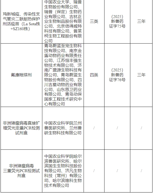
农业农村部官网2025年7月17日消息,农业农村部发布中华人民共和国农业农村部公告 第930号,根据《兽药管理条例》和《兽药注册办法》规定,经审查,批准华派生物技术(集团)股份有限公司等26家单位申报的猪细小病毒杆状病毒载体灭活疫苗(HP-SC-VP2株)等6种兽药产品为新兽药,核发《新兽药注册证书》,发布产品质量标准、工艺规程、说明书和标签,自发布之日起执行。
批准中国农业科学院兰州兽医研究所等6家单位申报的非洲猪瘟病毒直接扩增荧光定量PCR检测试剂盒等2种新兽药产品注册,发布产品质量标准、工艺规程、说明书和标签,自发布之日起执行。
批准河北远征药业有限公司等9家单位申报的泰地罗新注射液变更注册,发布产品质量标准、工艺规程、说明书和标签,自发布之日起执行,此前发布的产品质量标准、工艺规程、说明书和标签同时废止。
批准南通闪水生物科技有限公司等14家单位申报的次氯酸溶液等4种兽药产品变更注册,申请人按照农业农村部批准的变更事项,自行修改原批准的说明书和标签对应内容,并印制、使用。


来源:农业农村部


