
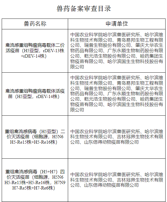
农业农村部官网2025年8月26日消息,农业农村部发布第943号公告,中国农业科学院哈尔滨兽医研究所等11家单位研制的禽流感重组鸭瘟病毒载体二价活疫苗(H5亚型,rDEV-13株+rDEV-14株)等10种兽药产品,已通过农业农村部组织的生产毒种变更备案审查,发布有关疫苗产品的质量标准、工艺规程、说明书和标签,自发布之日起执行。
与现有的疫苗相比,变化比较大,二价苗有变化,三价苗没有变化,新增了四价苗,至于是不是由四价苗代替三价苗?这个在文件中好像没有明确说明,但大概率是四价苗替代三价苗;
同时,新增2个鸭瘟产品,【禽流感重组鸭瘟病毒载体活疫苗(H5亚型,rDEV-14株)】和【禽流感重组鸭瘟病毒载体二价活疫苗(H5亚型,rDEV-13株+rDEV-14株)】。
时隔上一次变更新毒株,已经相隔3年半多,相对比较稳的一次。


中华人民共和国农业农村部公告 第943号
根据《兽药管理条例》和《兽药注册办法》规定,中国农业科学院哈尔滨兽医研究所等11家单位研制的禽流感重组鸭瘟病毒载体二价活疫苗(H5亚型,rDEV-13株+rDEV-14株)等10种兽药产品,已通过农业农村部组织的生产毒种变更备案审查,发布有关疫苗产品的质量标准、工艺规程、说明书和标签,自发布之日起执行。

直接点击查看:国内禽流感H5疫苗品种和厂家汇总(2024年版)
附件
(一)重组禽流感病毒(H5 亚型)二价灭活疫苗(H5N6 H5-Re15株+H5-Re16 株)说明书
【兽药名称】
通用名称:重组禽流感病毒(H5亚型)二价灭活疫苗(H5N6 H5-Re15株+H5-Re16株)
【主要成分与含量】疫苗中含灭活的重组禽流感病毒H5N6亚型H5-Re15株和H5-Re16株,灭活前HA 效价均为1:256。
【性状】 乳白色均匀乳剂。
【作用与用途】 用于预防由H5亚型 2.3.4.4h分支和 2.3.4.4b分支禽流感病毒引起的禽流感。
接种后14日产生免疫力,鸡免疫期为6个月;
鸭、鹅首免后3周,加强接种1次,首次接种后21日产生免疫力。
免疫期为4个月。
【用法与用量】胸部肌肉或颈部皮下注射。
2~5周龄鸡,每只0.3ml;
5周龄以上鸡,每只 0.5ml。
2~5周龄鸭和鹅,每只 0.5ml;
5周龄以上鸭和鹅,每只1.0ml。
【不良反应】一般无可见的不良反应。
【注意事项】
1、禽流感病毒感染禽或健康状况异常的禽切忌使用本品。
2、本品严禁冻结。
3、本品若出现破损、异物或破乳分层等异常现象,切勿使用。
4、使用前应将疫苗恢复至常温,并充分摇匀。
5、接种时应使用灭菌器械,及时更换针头,最好1只禽1个针头。
6、疫苗启封后,限当日用完。
7、屠宰前28日内禁止使用。
8、用过的疫苗瓶、器具和未用完的疫苗等应进行无害化处理。
【贮藏与有效期】2~8℃保存,有效期为12个月。
(二)重组禽流感病毒(H5+H7)四价灭活疫苗(H5N6 H5-Re15 株+H5-Re16 株,H7N9 H7-Re5株+H7-Re6株)说明书
【兽药名称】
通用名称:重组禽流感病毒(H5+H7)四价灭活疫苗(H5N6 H5-Re15株+H5-Re16株,H7N9 H7-Re5株+H7-Re6株)
【主要成分与含量】 疫苗中含灭活的重组禽流感病毒H5N6亚型H5-Re15株、H5-Re16株和H7N9亚型H7-Re5株、H7-Re6株。灭活前其HA效价均为1:512。
【性状】乳白色均匀乳剂。
【作用与用途】 用于预防由H5 亚型2.3.4.4h分支、2.3.4.4b分支和H7亚型A 分支、B分支禽流感病毒引起的禽流感。
接种后14日产生免疫力,鸡免疫期为6个月;
鸭、鹅首免后3周,加强接种1次,首次接种后21日产生免疫力,免疫期为4个月。
【用法与用量】 胸部肌肉或颈部皮下注射。
2~5周龄鸡,每只0.3ml;
5周龄以上鸡,每只 0.5ml。
2~5周龄鸭和鹅,每只0.5ml;
5周龄以上鸭和鹅,每只1.0ml。
【不良反应】一般无可见的不良反应。
【注意事项】
1、禽流感病毒感染禽或健康状况异常的禽切忌使用本品。
2、本品严禁冻结。
3、本品若出现破损、异物或破乳分层等异常现象,切勿使用。
4、使用前应将疫苗恢复至常温,并充分摇匀。
5、接种时应使用灭菌器械,及时更换针头,最好1只禽1个针头。
6 、疫苗启封后,限当日用完。
7、 屠宰前 28 日内禁止使用。
8 、用过的疫苗瓶、器具和未用完的疫苗等应进行无害化处理。
【贮藏与有效期】2~8℃保存,有效期为12个月。
来源:大畜牧综合农业农村部。


